avr123.nm.ru писал(а):EdGull писал(а):Ну тогда схему давай...
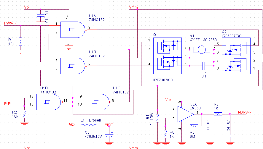
Вот набросал схемку - вроде правильная логика. 74ас имеет выход мощный как у МК по 25 мА и работает от 2 до 6 вольт. 74ас132 с тригерами шмита на входе а 74ас00 без.
Верхние P-mosfet выбирают направление протекания тока, а нижние N-mosfet осушествляют ШИМ модуляцию - на них тепла больше будет но и N-mosfet-ы получше параметры имеют в паре в SO8.
У тебя схема не правильная оказалась!




