roboforum.ru

Технический форум по робототехнике.


--- МиниБот --- История создания нац. класс минироботов

Готовая электроника для самодельного робота. Уровень от начинающих до опытных конструкторов.

Re: --- МиниБот --- Новый класс минироботов

Сообщение Myp » 22 окт 2007, 22:21

ну вот
я как всегда ничо не понял

понял
нет не айс я щас тут на платке маленькой прикинул... баловство это =)
в пакетик ещё можно класть разъём на шлейф с контактами под пайку :)
Последний раз редактировалось Myp 22 окт 2007, 22:31, всего редактировалось 2 раз(а).
Аватара пользователя
Myp
скрытый хозяин вселенной :)
 
Сообщения: 18018
Зарегистрирован: 18 сен 2006, 12:26
Откуда: Тверь по прозвищу Дверь
прог. языки: псевдокод =) сила в алгоритме!
ФИО: глубокоуважаемый Фёдор Анатольевич

Re: --- МиниБот --- Новый класс минироботов

Сообщение EdGull » 22 окт 2007, 22:24

вопрос был в том, что убирать J6 и J7 или нет?
Так как I2C или просто соответствующие ноги кому надо могут взять с разъема J2.
Аватара пользователя
EdGull
 
Сообщения: 10211
Зарегистрирован: 28 дек 2004, 20:33
Откуда: Тольятти
Skype: Ed_Gull
прог. языки: Bascom AVR Basic
ФИО: Гуль Эдуард Викторович

Re: --- МиниБот --- Новый класс минироботов

Сообщение Myp » 22 окт 2007, 22:30

аааа
понял :)

нет пожалуй нет смысла разводить отдельно

возможность одновременно программировать робота и держать воткнутый модуль в другой разъём это лишнее
тем более что это ацки неудобно будет с такими габаритами втыкать внешний модуль и копаться с разъёмом прошивальщика
ясен пень что внешний модуль должен втыкатся жёстко в интерфейсный разъём
иначе если он будет шлейфиком соединятся то это гемор по крепежу внешнего модуля на липучку, рассовывание проводов от разъёма и т.п.
Аватара пользователя
Myp
скрытый хозяин вселенной :)
 
Сообщения: 18018
Зарегистрирован: 18 сен 2006, 12:26
Откуда: Тверь по прозвищу Дверь
прог. языки: псевдокод =) сила в алгоритме!
ФИО: глубокоуважаемый Фёдор Анатольевич

Re: --- МиниБот --- Новый класс минироботов

Сообщение Victorovych » 22 окт 2007, 22:37

Может стоит пищалкой управлять с выхода Т2, тогда можно ШИМой громкость регулировать.
Насчет дополнительных разъемов, ИМХО - не надо
Аватара пользователя
Victorovych
 
Сообщения: 491
Зарегистрирован: 20 сен 2007, 11:44
Откуда: Харьков
Skype: Victorovych_FF
прог. языки: ASM
ФИО: Иван ВикторОвич

Re: --- МиниБот --- Новый класс минироботов

Сообщение rig » 22 окт 2007, 22:49

разъем программирования отдельно чтоб конструкцию не разбирать по пустякам
свободно программируеме выводы на разъем
пердусмотреть достаточное количество выводов нуля и питания для подключения периферии.
Аватара пользователя
rig
 
Сообщения: 1437
Зарегистрирован: 03 авг 2007, 19:43
Откуда: Екатеринбург
прог. языки: Си, асм со словарем

Re: --- МиниБот --- Новый класс минироботов

Сообщение Myp » 22 окт 2007, 22:58

rig писал(а):разъем программирования отдельно чтоб конструкцию не разбирать по пустякам
свободно программируеме выводы на разъем
пердусмотреть достаточное количество выводов нуля и питания для подключения периферии.

ты габариты представляешь?
какие там разъёмы
чё в них втыкать?
нуно один большой разъём чтоб в него можно было модуль вставить(хотя какой нафик модуль, в ТЗ никаких модулей небыло)
в маленький разъём модуль вставить будет слишком хрупко
какая там периферия на 20квадратах
ты на плате 5х4 см много чего сможешь развести? а если там разъём isp выведен то вобще для модуля остаётся всего ничего
кстати не забываем про идею =)
в пакетик ещё можно класть разъём на шлейф с контактами под пайку :)
ну или просто паябельными контанктами
Аватара пользователя
Myp
скрытый хозяин вселенной :)
 
Сообщения: 18018
Зарегистрирован: 18 сен 2006, 12:26
Откуда: Тверь по прозвищу Дверь
прог. языки: псевдокод =) сила в алгоритме!
ФИО: глубокоуважаемый Фёдор Анатольевич

Re: --- МиниБот --- Новый класс минироботов

Сообщение avr123.nm.ru » 22 окт 2007, 23:14

EdGull писал(а):Ты лучше про разъемы прокомментируй.


Да можно и убрать - только через резисторы 330 Ом на J2 вывести.

Че то не пойму Д11 нафига ?

И R9 R10 тоже по 330 Ом наверно нужно.

И динамик ИМХО нужно запитать от АКБ или от драйвера моторов - а то он тоже импульсную помеху будет слать в питание не хилую.

Посмотри осцилом что на коллекторе ключа под динамиком - динамик индуктивный ведь - может его нужно диодом зашунтировать ?
Аватара пользователя
avr123.nm.ru
отсылающий читать курс
 
Сообщения: 14195
Зарегистрирован: 06 ноя 2005, 04:18
Откуда: Москва
Предупреждения: -8

Re: --- МиниБот --- Новый класс минироботов

Сообщение rig » 22 окт 2007, 23:50

не стоит идити на поводу у миниатюризации, 1 см роли не сыграет. вся периферия в конечном итоге будет либо под либо по бокам робота.
Аватара пользователя
rig
 
Сообщения: 1437
Зарегистрирован: 03 авг 2007, 19:43
Откуда: Екатеринбург
прог. языки: Си, асм со словарем

Re: --- МиниБот --- Новый класс минироботов

Сообщение EdGull » 23 окт 2007, 08:05

Че то не пойму Д11 нафига ?

Типовая схема по букварю гашения импульстных помех.
Аватара пользователя
EdGull
 
Сообщения: 10211
Зарегистрирован: 28 дек 2004, 20:33
Откуда: Тольятти
Skype: Ed_Gull
прог. языки: Bascom AVR Basic
ФИО: Гуль Эдуард Викторович

Re: --- МиниБот --- Новый класс минироботов

Сообщение avr123.nm.ru » 23 окт 2007, 08:29

EdGull писал(а):
Че то не пойму Д11 нафига ?

Типовая схема по букварю гашения импульстных помех.


Дак у тебя там обычный диод ?! Для гашения TVS ставят или стабилитрон хотябы.
Аватара пользователя
avr123.nm.ru
отсылающий читать курс
 
Сообщения: 14195
Зарегистрирован: 06 ноя 2005, 04:18
Откуда: Москва
Предупреждения: -8

Re: --- МиниБот --- Новый класс минироботов

Сообщение EdGull » 23 окт 2007, 09:01

Да не важно, я его уже убрал со схемы.
Аватара пользователя
EdGull
 
Сообщения: 10211
Зарегистрирован: 28 дек 2004, 20:33
Откуда: Тольятти
Skype: Ed_Gull
прог. языки: Bascom AVR Basic
ФИО: Гуль Эдуард Викторович

Re: --- МиниБот --- Новый класс минироботов

Сообщение EdGull » 23 окт 2007, 19:49

вчера пришел хитрый буржуинский монтажный провод у которого изоляция является флюсом... решил его опробывать на миниботе...
сегодня начал собирать прототип в железе, на одной плате, в натуральную величину...
кстати плата уже выросла по сантиметру с каждой стороны...

А вот это уже кросспостинг. Причём странный... <MegaBIZON>
порезал я кроспостинг, а тему закрыл по просьбе автора. <Digit>
Аватара пользователя
EdGull
 
Сообщения: 10211
Зарегистрирован: 28 дек 2004, 20:33
Откуда: Тольятти
Skype: Ed_Gull
прог. языки: Bascom AVR Basic
ФИО: Гуль Эдуард Викторович

Re: --- МиниБот --- Новый класс минироботов

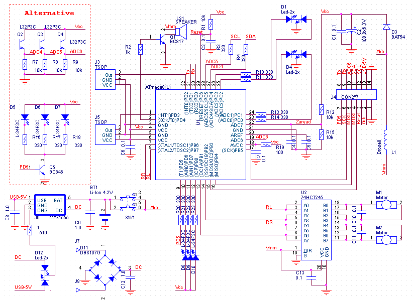
Сообщение EdGull » 23 окт 2007, 19:52

очередное обновление схемы
Вложения
Scheme 5-2.GIF
Аватара пользователя
EdGull
 
Сообщения: 10211
Зарегистрирован: 28 дек 2004, 20:33
Откуда: Тольятти
Skype: Ed_Gull
прог. языки: Bascom AVR Basic
ФИО: Гуль Эдуард Викторович

Re: Разработка простого и недорогого мозга для роботов.

Сообщение Ruslan » 23 окт 2007, 23:23

Наконец осилил тему на 23 страницы - первоначально меня от нее отвратила идея командных битв роботов - если уж делать что-то для обучения то с возможностью испытаний с 1 или 2 роботами. В этом смысле присоеднияюсь к Каноке и др. Однако не хочу здесь выглядеть скептиком - глубокий респект EdGullу за продвижение почти готового комплекта для программирования. Вообщем русский BoeBot получается!

Моя идея заключалась немного в другом - сделать доступный процессор с обвязкой для желающих создавать небольших роботов и не боящихся доделать их паяльником / напильником. Впрчем у меня есть тайный план: купить у EdGulla одного бота и приделать к нему нормальные моторы сенсоры и колеса. И на ринг его.

Предложения EdGullu: Добавить возможность расширения: разъемы для портов, выводы перед 245й схемой чтобы можно было помощнее драйвер подпаять, монтажные отверстия.

Сообщение перенесено из темы "Разработка простого и недорогого мозга для роботов". Исходная тема закрыта. <Digit>
Последний раз редактировалось Ruslan 24 окт 2007, 09:23, всего редактировалось 1 раз.
Аватара пользователя
Ruslan
 
Сообщения: 603
Зарегистрирован: 03 июн 2007, 22:32
Откуда: Москва
ФИО: Руслан

Re: --- МиниБот --- Новый класс минироботов

Сообщение EdGull » 24 окт 2007, 00:31

если уж делать что-то для обучения то с возможностью испытаний с 1 или 2 роботами

и что мешает это сделать?
почти готового комплекта для программирования

что значит почти? как хотелось бы что бы выглядел полностью готовый комплект?
сделать доступный процессор с обвязкой для желающих создавать небольших рототов и не боящихся доделать их паяльником / напильником

не вижу препятствий...
Впрчем у меня есть тайный план: купить у EdGulla одного бота и приделать к нему нормальные моторы сенсоры и колеса. И на ринг его.

Так в этом весь смысл!!! Что бы было что изменять, т.е. было от чего плясать начинающим и чисто программерам. И не одного, а как минимум ДВА. Что бы было на ком тренироваться, так сказать спаринг партнер... :D
Добавить возможность расширения: разъемы для портов, выводы перед 245й схемой чтобы можно было помощнее драйвер подпаять

Монтажных отверстий и доп. разъемов не будет, места под них нет. Плата уже и так по сантиметру раздулась. Кому надо, тот и проводками подпаяется.
Аватара пользователя
EdGull
 
Сообщения: 10211
Зарегистрирован: 28 дек 2004, 20:33
Откуда: Тольятти
Skype: Ed_Gull
прог. языки: Bascom AVR Basic
ФИО: Гуль Эдуард Викторович

Пред.След.

Вернуться в МиниБот — национальный класс роботов

Кто сейчас на конференции

Сейчас этот форум просматривают: нет зарегистрированных пользователей и гости: 0

cron