roboforum.ru

Технический форум по робототехнике.


--- МиниБот --- История создания нац. класс минироботов

Готовая электроника для самодельного робота. Уровень от начинающих до опытных конструкторов.

Сообщение EdGull » 13 сен 2007, 21:44

Кстати, а может на 245 логике мост замутить? она в отличии есть у всех!!!
Аватара пользователя
EdGull
 
Сообщения: 10211
Зарегистрирован: 28 дек 2004, 20:33
Откуда: Тольятти
Skype: Ed_Gull
прог. языки: Bascom AVR Basic
ФИО: Гуль Эдуард Викторович

Сообщение avr123.nm.ru » 13 сен 2007, 21:47

EdGull писал(а):Кстати, а может на 245 логике мост замутить? она в отличии есть у всех!!!


Можно конечно. А ток какой ? Я не помню.
Аватара пользователя
avr123.nm.ru
отсылающий читать курс
 
Сообщения: 14195
Зарегистрирован: 06 ноя 2005, 04:18
Откуда: Москва
Предупреждения: -8

Сообщение EdGull » 14 сен 2007, 12:58

вот здесь http://library.solarbotics.net/circuits/driver_245.html всё разжованно.
Аватара пользователя
EdGull
 
Сообщения: 10211
Зарегистрирован: 28 дек 2004, 20:33
Откуда: Тольятти
Skype: Ed_Gull
прог. языки: Bascom AVR Basic
ФИО: Гуль Эдуард Викторович

Сообщение avr123.nm.ru » 14 сен 2007, 13:56

EdGull писал(а):вот здесь http://library.solarbotics.net/circuits/driver_245.html всё разжованно.
 Ого !  Даже проверено. Отлично.
Аватара пользователя
avr123.nm.ru
отсылающий читать курс
 
Сообщения: 14195
Зарегистрирован: 06 ноя 2005, 04:18
Откуда: Москва
Предупреждения: -8

Сообщение EdGull » 14 сен 2007, 15:47

А то! :-)))
Аватара пользователя
EdGull
 
Сообщения: 10211
Зарегистрирован: 28 дек 2004, 20:33
Откуда: Тольятти
Skype: Ed_Gull
прог. языки: Bascom AVR Basic
ФИО: Гуль Эдуард Викторович

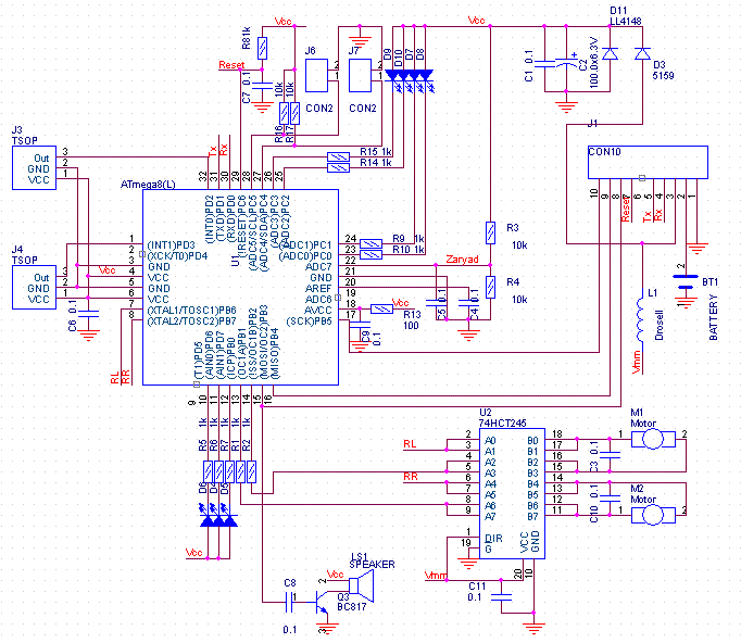
Сообщение EdGull » 14 сен 2007, 16:24

новая схема
Вложения
Схема-2.GIF
Аватара пользователя
EdGull
 
Сообщения: 10211
Зарегистрирован: 28 дек 2004, 20:33
Откуда: Тольятти
Skype: Ed_Gull
прог. языки: Bascom AVR Basic
ФИО: Гуль Эдуард Викторович

Сообщение Myp » 14 сен 2007, 16:40

какой большой главный разъём...
явно там предполагается докстанция :)

а потом можно написать статью о новом классе и отправить в журнал радио...
и ещё куданить =)
Аватара пользователя
Myp
скрытый хозяин вселенной :)
 
Сообщения: 18018
Зарегистрирован: 18 сен 2006, 12:26
Откуда: Тверь по прозвищу Дверь
прог. языки: псевдокод =) сила в алгоритме!
ФИО: глубокоуважаемый Фёдор Анатольевич

Сообщение EdGull » 14 сен 2007, 16:42

какой большой главный разъём...
явно там предполагается докстанция

ты сильно не радуйся, он будет с шагом 1,27, а то и 1мм :-)))
Аватара пользователя
EdGull
 
Сообщения: 10211
Зарегистрирован: 28 дек 2004, 20:33
Откуда: Тольятти
Skype: Ed_Gull
прог. языки: Bascom AVR Basic
ФИО: Гуль Эдуард Викторович

Сообщение Myp » 14 сен 2007, 16:59

ну ясен пень что не 2.54
нах такое громадьё на миниботе

главное чтоб он был обычный штырьковый а не какойнить хитромудрый
а к номаным штырьковым мона запросто купить нужный разъём на шлейф
(я для себя накупил кучу штырьевых по 2.54 теперь у меня всё аккуратно соединяется проводками с разъёмчиками на красивых шлейфиках оторваных от старого толстого шлейфа сидюка а для тонких можно использовать шлейфы тонкие от ХД)
Аватара пользователя
Myp
скрытый хозяин вселенной :)
 
Сообщения: 18018
Зарегистрирован: 18 сен 2006, 12:26
Откуда: Тверь по прозвищу Дверь
прог. языки: псевдокод =) сила в алгоритме!
ФИО: глубокоуважаемый Фёдор Анатольевич

Сообщение avr123.nm.ru » 14 сен 2007, 18:50

1.  R8 не маловат ?  "5 проводков" могут не потянуть.  Может "стандартные"  
    10 ком поставить ? или 4.7 ком на крайняк.

2.  А у светодиодов прикинь ток при 1 ком ? там 2 мА не наберется !    
    Я бы 330 Ом поставил - около 5 мА может будет.

3.  Ученикам нужно перед кнопками резюки поставить по 270 ом. Иначе ОБЯЗАТЕЛЬНО
    пожгут порты при ошибочной конфигурации и тыкании кнопок.

4.   И i2c выведи - с кнопок прямо - на 3 "иголочки" с землей - шаг 2.54  - путь
     хоть дырки без впаивания будут.  i2c - рулез.
Последний раз редактировалось avr123.nm.ru 14 сен 2007, 19:00, всего редактировалось 1 раз.
Аватара пользователя
avr123.nm.ru
отсылающий читать курс
 
Сообщения: 14195
Зарегистрирован: 06 ноя 2005, 04:18
Откуда: Москва
Предупреждения: -8

Сообщение Master » 14 сен 2007, 18:54

avr123.nm.ru писал(а):R8 не маловат ?  "5 проводков" могут не потянуть.  Может "стандартные"  10 ком поставить ? или 4.7 ком на крайняк.

Да я тоже всегда ставлю 10К и это нада кнопку сброса на резет.
Аватара пользователя
Master
 
Сообщения: 4468
Зарегистрирован: 21 дек 2006, 19:56
Откуда: Украина, г.Одесса
прог. языки: Delphi и С

Сообщение avr123.nm.ru » 14 сен 2007, 19:02

Мега16  и выше  ПРАВДА для учеников !   У них  RESET  не отключается фьюзами.

А Меги8 будут "гибнуть" кучами - как УЖЕ ЕСТЬ на этом форуме у многих и на других.
Аватара пользователя
avr123.nm.ru
отсылающий читать курс
 
Сообщения: 14195
Зарегистрирован: 06 ноя 2005, 04:18
Откуда: Москва
Предупреждения: -8

Сообщение EdGull » 14 сен 2007, 19:05

Кстати, а кнопки нужны на боте?
Аватара пользователя
EdGull
 
Сообщения: 10211
Зарегистрирован: 28 дек 2004, 20:33
Откуда: Тольятти
Skype: Ed_Gull
прог. языки: Bascom AVR Basic
ФИО: Гуль Эдуард Викторович

Сообщение avr123.nm.ru » 14 сен 2007, 19:19

Если управляется бот по ИК то одна кнопка нужна на всякий случай.

======

Вот народ "рубится" по РЕСЕТУ  меги8

http://www.telesys.ru/wwwboards/mcontrol/1789/messages/159098.shtml

кто-то даже не верит и грозится проверить.
Аватара пользователя
avr123.nm.ru
отсылающий читать курс
 
Сообщения: 14195
Зарегистрирован: 06 ноя 2005, 04:18
Откуда: Москва
Предупреждения: -8

Сообщение EdGull » 14 сен 2007, 19:21

Если управляется бот по ИК то одна кнопка нужна на всякий случай.

c фиксацией или нет?
Аватара пользователя
EdGull
 
Сообщения: 10211
Зарегистрирован: 28 дек 2004, 20:33
Откуда: Тольятти
Skype: Ed_Gull
прог. языки: Bascom AVR Basic
ФИО: Гуль Эдуард Викторович

Пред.След.

Вернуться в МиниБот — национальный класс роботов

Кто сейчас на конференции

Сейчас этот форум просматривают: нет зарегистрированных пользователей и гости: 0

cron