Наконец то руки добрались до камеры

.
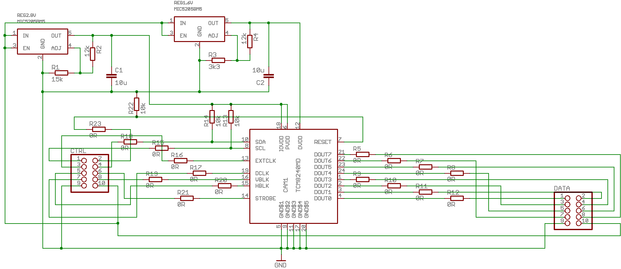
В общем с буржуйского сайта по приведенной ниже схеме сделал плату.
Далее привожу схему с сигналами на МК. В качестве МК выбрал плату SK-MLPC2368 на МК LPC2368.
Схему подключения камеры привожу также (красным на схеме приведены сигналы для подключения платы камеры)
ЗЫ: тактировать камеру сначала попробую кварцевым генератором на 20 Мгц. После того как отлажу прошивку поробую понизить частоту тактового генератора и посмотреть результат.
В качестве теста выведу поток данных в УАРТ, а следующим шагом или на LAN или в USB (виртуальным COM портом настрою, скорость много больше реального)