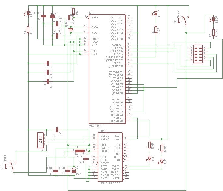
Так вот, сейчас ищу пример JTAG для повторения. Желательно для USB, чтоб работать с ноутбука, на крайний случай LPT или COM (ну очень не желательно). Кроме того ну очень как желательно чтоб этот дебагер работал с AVR Studio (LPT уже отпадает).
Пол ночи читаю этот форум и интернет в целом, единственное за что глаз зацепился - Wiggler, но он LPT, т.е. AVR Studio в пролете. Покупать фирменный атмеловский жтаг за примерно 16000р. это несерьезно для любительских поделок
Сложность схемы в принципе не особо важна, лишь бы там деталей не на 10000р. было

Так вот, это вообще возможно?
