roboforum.ru

Технический форум по робототехнике.

Изготовление плат методом Директ-Тонер

Все что связано с изготовлением ПП

Изготовление плат методом Директ-Тонер

Сообщение EdGull » 27 июл 2008, 19:49

смтрите как у него лихо получается



сайт http://www.hw-tuning.info/index.php/dsg ... Toner.html

Добавлено спустя 27 минут 4 секунды:
кстати, а в чем это он таком прозрачном травит?
Аватара пользователя
EdGull
 
Сообщения: 10211
Зарегистрирован: 28 дек 2004, 20:33
Откуда: Тольятти
Skype: Ed_Gull
прог. языки: Bascom AVR Basic
ФИО: Гуль Эдуард Викторович

Re: Изготовление плат методом Директ-Тонер

Сообщение alegz » 27 июл 2008, 22:49

на видио же видно в чем травит... Natriumpersulfat от производителя "proma systro"
только где бы его найти ))))

Добавлено спустя 3 минуты 26 секунд:
это немецкое название как я понял )) по англ. будет sodium persulfat )) googl'им ))

Добавлено спустя 4 минуты 53 секунды:
http://www.liveinternet.ru/users/burokrat/post34051454/ тут тоже самое с русскими каментами)
Аватара пользователя
alegz
 
Сообщения: 63
Зарегистрирован: 01 июн 2008, 08:48
Откуда: Новосибирск
прог. языки: С++, Asm, PHP

Re: Изготовление плат методом Директ-Тонер

Сообщение EdGull » 27 июл 2008, 22:52

а во тчто я еще нашел... :Yahoo!:
http://www.liveinternet.ru/users/burokrat/post34051454/

Добавлено спустя 1 минуту 1 секунду:
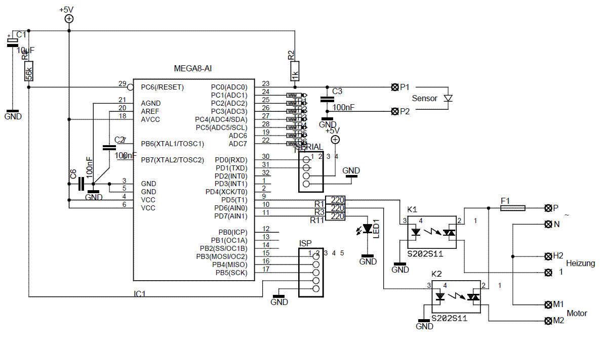
а вот схема того ламинатора
http://thomaspfeifer.net/

Код: Выделить всёРазвернуть
/*

  Laminator-Temperatur-Regelung V2.0
  Copyright 2006 Thomas Pfeifer
  http://thomaspfeifer.net/laminator_temperatur_regelung.htm


  This program is free software; you can redistribute it and/or modify
  it under the terms of the GNU General Public License as published by
  the Free Software Foundation; either version 2 of the License, or
  (at your option) any later version.

  This program is distributed in the hope that it will be useful,
  but WITHOUT ANY WARRANTY; without even the implied warranty of
  MERCHANTABILITY or FITNESS FOR A PARTICULAR PURPOSE.  See the
  GNU General Public License for more details.

  You should have received a copy of the GNU General Public License
  along with this program; if not, write to the Free Software
  Foundation, Inc., 59 Temple Place, Suite 330, Boston, MA  02111-1307  USA


  Target: AVR-ATMega8
  Compiler: AVRGcc

  changes:
  16.01.06 TP - detect Sensor break/short

*/

#include <avr/io.h>
#include <stdio.h>
#include <stdlib.h>

#define F_CPU 8000000UL  // 8 MHz
#define SOLLWERT 150 //<= gibt die Solltemperatur (ADC-Wert) an, TODO: Autom. Umrechnung von °C
#define BAUD_RATE 9600

#include <avr/delay.h>

void adcinit();
int getadc(uint8_t channel);
void waitms(int ms);



int uart_putchar (char c)
//############################################################################
{
  if (c == '\n')
    uart_putchar('\r');
  //Warten solange bis Zeichen gesendet wurde
  loop_until_bit_is_set(UCSRA, UDRE);
  //Ausgabe des Zeichens
  UDR = c;
  return (0);
}

void UART_Init (void) {
  //Enable TXEN im Register UCR TX-Data Enable
  UCSRB=(1 << TXEN);
  //Teiler wird gesetzt
  UBRRL=(F_CPU / (BAUD_RATE * 16L) - 1);

  //цffnet einen Kanal fьr printf (STDOUT)
  fdevopen (uart_putchar, NULL, 0);
}

int convert2degree(int value) {
  static const float c1=19.5;
  static const float v1=275;  //ADC-Wert=264 @ 20°C

  static const float c2=202;
  static const float v2=154;  //ADC-Wert=165 @ 202°C


  float m=((c1-c2)/(v1-v2));
  return((int)((m*(float)value)+(-m*v1)+c1));
  //return((int)((-m*v1)+c1));
}




int main (void) {
  int val;
  int pwm;
  int pwm_ctr=0;

  adcinit();
  UART_Init();

  DDRC  = 0b00000000;

  DDRB  = 0b00000000;
  PORTB = 0b00000000;

  DDRD  = 0b11100000;  // 1=Output, 0=Input


  PORTD = 0b11100000;  //on


  printf("ok\n");

  while (1==1) {
    waitms(100);

    val=getadc(0);
    printf("%d %d %d %d\n",pwm,pwm_ctr,val,convert2degree(val)); //debug
    //printf("%d \n",convert2degree(val));

    pwm_ctr++;
    if (pwm_ctr>=10) pwm_ctr=0;

    pwm=val-SOLLWERT;
    if (pwm<0) pwm=0;

    if (pwm<pwm_ctr || val<100 || val>1000) { //pwm, detect Sensor contakt break/short
      PORTD = 0b01000000;  //off
    } else {
      PORTD = 0b11100000;  //on
    }

  }

}

void adcinit() {
  // Activate ADC with Prescaler 16 --> 1Mhz/16 = 62.5kHz
  //ADCSRA = _BV(ADEN) | _BV(ADPS2);
  ADCSRA = _BV(ADEN) | _BV(ADPS2) | _BV(ADPS1);
  ADMUX=  0;
}

int getadc(uint8_t channel) {
  // Select pin ADC0 using MUX
  ADMUX = channel | _BV(REFS0) | _BV(REFS1);

  //Start conversion
  ADCSRA |= _BV(ADSC);

  // wait until converstion completed
  while (ADCSRA & _BV(ADSC) ) {}

    // get converted value
  return(ADCW);
}

void waitms(int ms) {
  int i;
  for (i=0;i<ms;i++) _delay_ms(1);
}

Вложения
Laminator.hex
(15.2 КиБ) Скачиваний: 556
laminator.GIF
Аватара пользователя
EdGull
 
Сообщения: 10211
Зарегистрирован: 28 дек 2004, 20:33
Откуда: Тольятти
Skype: Ed_Gull
прог. языки: Bascom AVR Basic
ФИО: Гуль Эдуард Викторович

Re: Изготовление плат методом Директ-Тонер

Сообщение Виталий » 27 июл 2008, 23:58

Все новости о моих проектах http://savethebest.ru
Аватара пользователя
Виталий
 
Сообщения: 2114
Зарегистрирован: 08 окт 2004, 16:43
Откуда: St. Petersburg
Skype: quark-bot
ФИО: Клебан Виталий

Re: Изготовление плат методом Директ-Тонер

Сообщение -= Александр =- » 28 июл 2008, 15:08

Этот форум читает мои мысли! Уже неделю думаю над ламинатором... Купить жаба душит, а как и из чего делать все никак не придумаю...
Увы, в немецком я не силен, но похоже эта конструкция - переделанный покупной ламинатор? Или вообще самопал?
Ниндзя - круче всех. Они умеют ходить по воде, делить на ноль и угадывать шаффл в АйПоде.
Аватара пользователя
-= Александр =-
Мастер Самоделкин
 
Сообщения: 3678
Зарегистрирован: 11 окт 2004, 19:20
Откуда: Россия, СПб
прог. языки: C/C++, Python, asm
ФИО: Курмис Александр Андреевич

Re: Изготовление плат методом Директ-Тонер

Сообщение Myp » 28 июл 2008, 15:22

это конструкция самопал
за основу взят какойто старый принтер
шаговик и 2 валика протяжки

http://www.liveinternet.ru/users/burokrat/post34051454/
там гдето была ссылка на сайт это чела там есть картинки
<telepathmode>На вопросы отвечает Бригадир Телепатов!</telepathmode>
Всё уже придумано до нас!
Аватара пользователя
Myp
скрытый хозяин вселенной :)
 
Сообщения: 18018
Зарегистрирован: 18 сен 2006, 12:26
Откуда: Тверь по прозвищу Дверь
прог. языки: псевдокод =) сила в алгоритме!
ФИО: глубокоуважаемый Фёдор Анатольевич

Re: Изготовление плат методом Директ-Тонер

Сообщение -= Александр =- » 28 июл 2008, 18:15

Посмотрел я в инете - люди и с обычными ламинаторами платы неплохо делают! А для себя буду искать дохлый лазерник - думаю самое то будет...
Ниндзя - круче всех. Они умеют ходить по воде, делить на ноль и угадывать шаффл в АйПоде.
Аватара пользователя
-= Александр =-
Мастер Самоделкин
 
Сообщения: 3678
Зарегистрирован: 11 окт 2004, 19:20
Откуда: Россия, СПб
прог. языки: C/C++, Python, asm
ФИО: Курмис Александр Андреевич

Re: Изготовление плат методом Директ-Тонер

Сообщение EdGull » 28 июл 2008, 18:21

я уже себе сегодня для ламинатора купил долхлый кэнон 810
думаю если к концу недели мои архаровци по работе разгрузятся, то будет мне счастье.
теперь вопрос остался только в замене хлорного железа на буржуинскую прозрачную фигню, гдеможно купить?
Аватара пользователя
EdGull
 
Сообщения: 10211
Зарегистрирован: 28 дек 2004, 20:33
Откуда: Тольятти
Skype: Ed_Gull
прог. языки: Bascom AVR Basic
ФИО: Гуль Эдуард Викторович

Re: Изготовление плат методом Директ-Тонер

Сообщение Ande » 28 июл 2008, 18:50

Вот может будет интересно:

http://techref.massmind.org/techref/pcb ... 200-vs.htm
http://www.cnczone.ru/forums/index.php?showtopic=242

Правда это скорее не директ-тонер, а директ-краска :oops:
Аватара пользователя
Ande
 
Сообщения: 83
Зарегистрирован: 17 июл 2008, 14:21
Откуда: Тольятти
прог. языки: Delphi, Bascom

Re: Изготовление плат методом Директ-Тонер

Сообщение EdGull » 28 июл 2008, 19:30

погодите, а можно обычным ламинатором так тонер припекать?
а то мне проще готовый купить :oops:
Аватара пользователя
EdGull
 
Сообщения: 10211
Зарегистрирован: 28 дек 2004, 20:33
Откуда: Тольятти
Skype: Ed_Gull
прог. языки: Bascom AVR Basic
ФИО: Гуль Эдуард Викторович

Re: Изготовление плат методом Директ-Тонер

Сообщение Master » 28 июл 2008, 20:27

Не знаю, лично мне про покрытие платы понравилось. А делать ламинатор :crazy: утюгом не хуже получается и места не занимает.
Аватара пользователя
Master
 
Сообщения: 4468
Зарегистрирован: 21 дек 2006, 19:56
Откуда: Украина, г.Одесса
прог. языки: Delphi и С

Re: Изготовление плат методом Директ-Тонер

Сообщение -= Александр =- » 28 июл 2008, 22:25

Обычный можно, главное чтоб в него текстолит пролезал! Мы тут думаем на работе прототипы всякие сами делать лазерником и ламинатором, а переходные проводящим клеем заливать. А то уж больно дорого на стороне заказывать плату, которая всего одна нужна для внутреннего использования, да и неделю ждать не айс...
Ниндзя - круче всех. Они умеют ходить по воде, делить на ноль и угадывать шаффл в АйПоде.
Аватара пользователя
-= Александр =-
Мастер Самоделкин
 
Сообщения: 3678
Зарегистрирован: 11 окт 2004, 19:20
Откуда: Россия, СПб
прог. языки: C/C++, Python, asm
ФИО: Курмис Александр Андреевич

Re: Изготовление плат методом Директ-Тонер

Сообщение EdGull » 28 июл 2008, 22:47

шо за клей, обычный токопроводный?

Добавлено спустя 1 минуту 15 секунд:
Обычный можно

а как там с регулировкой и поддержанием температуры?
Аватара пользователя
EdGull
 
Сообщения: 10211
Зарегистрирован: 28 дек 2004, 20:33
Откуда: Тольятти
Skype: Ed_Gull
прог. языки: Bascom AVR Basic
ФИО: Гуль Эдуард Викторович

Re: Изготовление плат методом Директ-Тонер

Сообщение Виталий » 29 июл 2008, 00:12

В показанном методе используется переделанный под постоянный нагрев ламинатор.
В интернете есть оригинал статьи.
Все новости о моих проектах http://savethebest.ru
Аватара пользователя
Виталий
 
Сообщения: 2114
Зарегистрирован: 08 окт 2004, 16:43
Откуда: St. Petersburg
Skype: quark-bot
ФИО: Клебан Виталий

Re: Изготовление плат методом Директ-Тонер

Сообщение -= Александр =- » 29 июл 2008, 01:23

http://www.translate.ru/srvurl.asp?lang=ru может перевести сайт с немецкого на русский
А клей - будем пробовать. Можно обычный, можно и графита туда захреначить. Естественно в силовые цепи придется проволочки запаивать или пистоны вбивать, а простые цифровые - и клей прокатит.

Кто принтеры разбирал? В лазернике печка уже с валиками идет или только голый нагреватель?

Добавлено спустя 15 минут 12 секунд:
Master писал(а):Не знаю, лично мне про покрытие платы понравилось. А делать ламинатор :crazy: утюгом не хуже получается и места не занимает.

Зато с утюгом каждый раз гадаешь как у тебя перевелось, а тут 100% повторяемость результата...
А покрытие - паяльная паста штука дорогая - только если для небольших плат. На работе скоро печку купят - будем ей паять smd для экономии времени.
Ниндзя - круче всех. Они умеют ходить по воде, делить на ноль и угадывать шаффл в АйПоде.
Аватара пользователя
-= Александр =-
Мастер Самоделкин
 
Сообщения: 3678
Зарегистрирован: 11 окт 2004, 19:20
Откуда: Россия, СПб
прог. языки: C/C++, Python, asm
ФИО: Курмис Александр Андреевич

След.

Вернуться в Печатные платы

Кто сейчас на конференции

Сейчас этот форум просматривают: нет зарегистрированных пользователей и гости: 0

cron