Ачё - тоже бим :) Полезная схема-фтему.

Робот на простых аналоговых элементах.

Re: Ачё - тоже бим :) Полезная схема-фтему.

Сообщение d3xr » 01 июн 2010, 08:07

Radist, будь добр, выложи схему пожалуйста. Если конечно это не секретная военная разработка :)
А если прошу прикрепишь еще, то это вообще праздник
Аватара пользователя
d3xr
 
Сообщения: 201
Зарегистрирован: 01 июн 2010, 08:04
Откуда: Казань

Re: Ачё - тоже бим :) Полезная схема-фтему.

Сообщение Radist » 01 июн 2010, 09:26

Мне не жалко. Как только нарисую, так и выложу.
Аватара пользователя
Radist
 
Сообщения: 2254
Зарегистрирован: 01 июл 2009, 08:59
Откуда: Екатеринбург
прог. языки: асемблер AVR

Re: Ачё - тоже бим :) Полезная схема-фтему.

Сообщение MegaBIZON » 01 июн 2010, 10:42

Не знаю, похоже или нет на случайный поиск.

Похоже - мы ёжика однажды напоили, так же гулял )))
.............солнце светит, птички поют, я - зелёный бамбук меня тянет к солнцуЯ - зелёный бамбук, я - зелёный бамбук , меня тянет к солнцу. Я - не огурчик и не лягушка, я - зелёный бамбук. Меня курят...............
Аватара пользователя
MegaBIZON
 
Сообщения: 6285
Зарегистрирован: 12 янв 2007, 00:34
Откуда: Масква

Re: Ачё - тоже бим :) Полезная схема-фтему.

Сообщение Radist » 01 июн 2010, 10:45

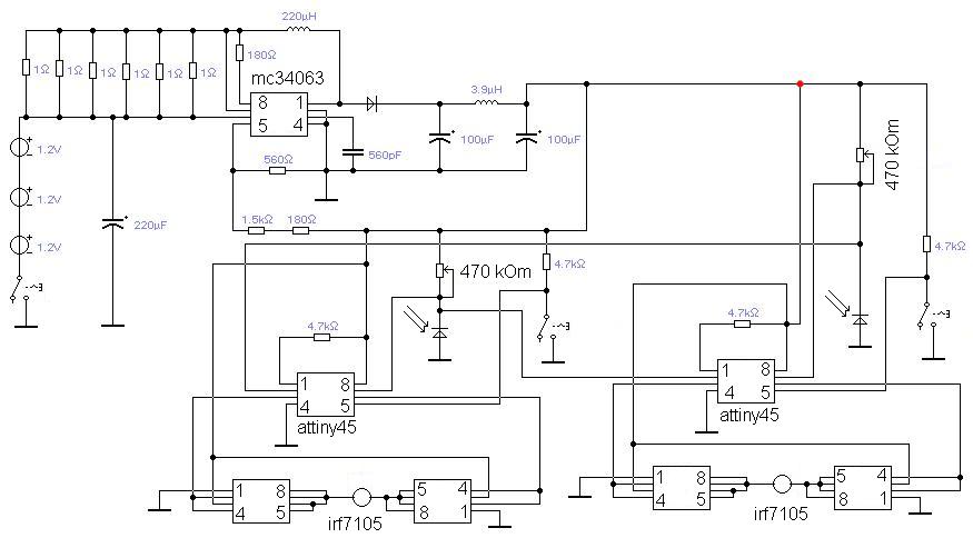
В архиве проект usach - это бим. А в папке usach_rnd_coin - программа свободного поиска.
Вложения
usach.zip
(21.51 КиБ) Скачиваний: 0
Usach.JPG
Аватара пользователя
Radist
 
Сообщения: 2254
Зарегистрирован: 01 июл 2009, 08:59
Откуда: Екатеринбург
прог. языки: асемблер AVR

Re: Ачё - тоже бим :) Полезная схема-фтему.

Сообщение d3xr » 01 июн 2010, 18:32

Пьяный ежик, действительно...)
А в нижней части схемы между IRF7105 это движки ведь, да?
Аватара пользователя
d3xr
 
Сообщения: 201
Зарегистрирован: 01 июн 2010, 08:04
Откуда: Казань

Re: Ачё - тоже бим :) Полезная схема-фтему.

Сообщение Radist » 01 июн 2010, 21:22

Угу.
Аватара пользователя
Radist
 
Сообщения: 2254
Зарегистрирован: 01 июл 2009, 08:59
Откуда: Екатеринбург
прог. языки: асемблер AVR

Пред.

Вернуться в BEAM роботы

Кто сейчас на конференции

Сейчас этот форум просматривают: нет зарегистрированных пользователей и гости: 0

cron