СС2500 имеет 3 конфигурационных регистра : FREQ0, FREQ1, FREQ2, предназначенных для установки базовой частоты. Для калибровки нужно измерить реальную частоту резонатора.
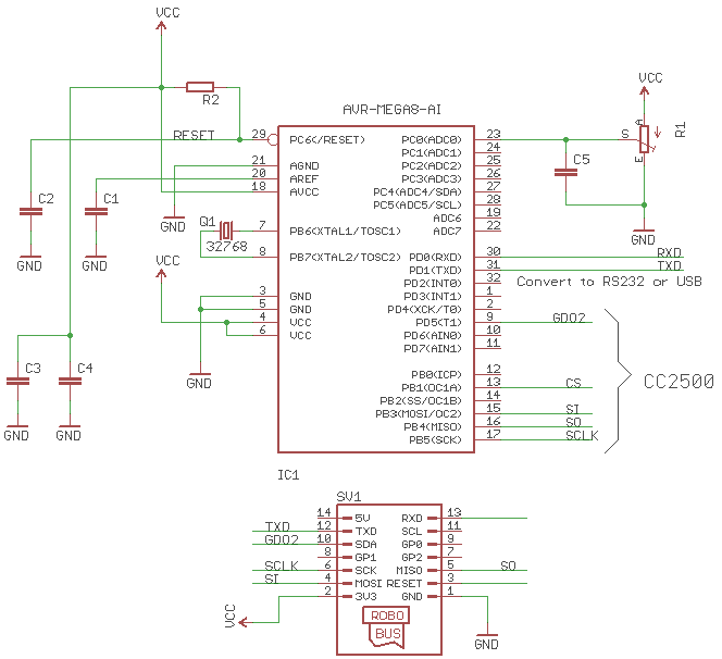
Чтобы обеспечить достаточно большой период измерения без использования прерываний (для повышения точности) использован "часовой" кварц (32768Гц). Тактирование МК осуществляется от внутреннего RC-генератора. Результат измерения выдается через UART. Так как частота RC-генератора не устанавливается точно, для подстройки скорости передачи через UART используется подстроечный резистор. Частота кварцевого резонатора подключенного к CC2500 делится на 4 и с вывода GDO2 подается на вход таймера-счетчика 1. Подключение входа таймера-счетчика 1 показано на схеме для текущей схемы "мегаплаты" EdGull'а.
Процедура калибровки:
UART через адаптер подключить к компьютеру. Запустить терминал, установить скорость 19200 бит/с. После включения питания программа выдает в UART строки, содержащие информацию о текущей скорости передачи. Вращением подстроечного резистора добиться уверенного приема данных через UART. После этого в терминале нажать Enter. Начнется измерение, после чего будет выведено измеренное значение частоты резонатора и вычисленые значения регистров FREQ0, FREQ1, FREQ2. Один цикл измерения занимает 8 секунд. Значения регистров рассчитываются для базовой частоты (т.е частоты канало 0) 2403 МГц.
Внимание:
- программа написана для ATMega8, не ATMega88
- все устройства, предназначенные для совместной работы, должны калиброваться с использованием одного и того же часового кварца



