

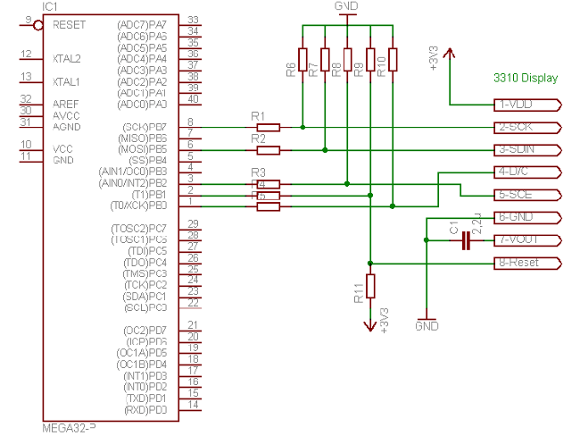
I found this LCD make for cellular phone Nokia 3310 by browsing the web at
Functions Features
LcdInit(void)
LcdClear(void)
LcdUpdate(void)
LcdGotoXY(byte x, byte y)
LcdChr(LcdFontSize size, byte ch)
LcdStr(LcdFontSize size, byte *dataPtr)
LcdPixel(byte x, byte y, LcdPixelMode mode)
LcdLine(byte x1, byte y1, byte x2, byte y2)
- Код: Выделить всё
/*--------------------------------------------------------------------------------------------------
Name : NokiaLCD.h
Description : Header file for Nokia 84x48 graphic LCD driver.
Author : 2003-03-08 - Louis Frigon.
History : 2003-03-08 - First release.
--------------------------------------------------------------------------------------------------*/
#ifndef _NOKIALCD_H_
#define _NOKIALCD_H_
/*--------------------------------------------------------------------------------------------------
General purpose constants
--------------------------------------------------------------------------------------------------*/
#define NULL 0
#define FALSE 0
#define TRUE 1
#define LCD_X_RES 84
#define LCD_Y_RES 48
// Mega8 port B pinout for LCD.
#define LCD_DC_PIN 0x01 // PB0
#define LCD_CE_PIN 0x04 // PB2
#define SPI_MOSI_PIN 0x08 // PB3
#define LCD_RST_PIN 0x10 // PB4
#define SPI_CLK_PIN 0x20 // PB5
#define LCD_CACHE_SIZE ((LCD_X_RES * LCD_Y_RES) / 8)
/*--------------------------------------------------------------------------------------------------
Type definitions
--------------------------------------------------------------------------------------------------*/
typedef char bool;
typedef unsigned char byte;
typedef unsigned int word;
typedef enum
{
LCD_CMD = 0,
LCD_DATA = 1
} LcdCmdData;
typedef enum
{
PIXEL_OFF = 0,
PIXEL_ON = 1,
PIXEL_XOR = 2
} LcdPixelMode;
typedef enum
{
FONT_1X = 1,
FONT_2X = 2
} LcdFontSize;
/*--------------------------------------------------------------------------------------------------
Public function prototypes
--------------------------------------------------------------------------------------------------*/
void LcdInit ( void );
void LcdClear ( void );
void LcdUpdate ( void );
void LcdGotoXY ( byte x, byte y );
void LcdChr ( LcdFontSize size, byte ch );
void LcdStr ( LcdFontSize size, byte *dataPtr );
void LcdPixel ( byte x, byte y, LcdPixelMode mode );
void LcdLine ( byte x1, byte y1, byte x2, byte y2, LcdPixelMode mode );
#endif // _NOKIALCD_H_
/*--------------------------------------------------------------------------------------------------
End of file.
--------------------------------------------------------------------------------------------------*/
/*--------------------------------------------------------------------------------------------------
Name : NokiaLCD.c
Description : This is a driver for the Nokia 84x48 graphic LCD.
Author : 2003-03-08 - Sylvain Bissonnette
History : 2003-02-08 - First release (v0.1) derived from Sylvain Bissonnette code base.
2003-03-09 - v0.2, Louis Frigon: 2x fonts support.
2003-03-20 - v0.3: Serialization optimized,
--------------------------------------------------------------------------------------------------*/
#include <macros.h>
#include <iom8v.h>
//#include <stdio.h>
#include "NokiaLCD.h"
#define LCD_FIRMWARE_VERSION 0.3
/*--------------------------------------------------------------------------------------------------
Private function prototypes
--------------------------------------------------------------------------------------------------*/
// Function prototypes are mandatory otherwise the compiler generates unreliable code.
static void LcdSend ( byte data, LcdCmdData cd );
static void Delay ( void );
/*--------------------------------------------------------------------------------------------------
Character generator
This table defines the standard ASCII characters in a 5x7 dot format.
--------------------------------------------------------------------------------------------------*/
static const byte FontLookup [][5] =
{
{ 0x00, 0x00, 0x00, 0x00, 0x00 }, // sp
{ 0x00, 0x00, 0x2f, 0x00, 0x00 }, // !
{ 0x00, 0x07, 0x00, 0x07, 0x00 }, // "
{ 0x14, 0x7f, 0x14, 0x7f, 0x14 }, // #
{ 0x24, 0x2a, 0x7f, 0x2a, 0x12 }, // $
{ 0xc4, 0xc8, 0x10, 0x26, 0x46 }, // %
{ 0x36, 0x49, 0x55, 0x22, 0x50 }, // &
{ 0x00, 0x05, 0x03, 0x00, 0x00 }, // '
{ 0x00, 0x1c, 0x22, 0x41, 0x00 }, // (
{ 0x00, 0x41, 0x22, 0x1c, 0x00 }, // )
{ 0x14, 0x08, 0x3E, 0x08, 0x14 }, // *
{ 0x08, 0x08, 0x3E, 0x08, 0x08 }, // +
{ 0x00, 0x00, 0x50, 0x30, 0x00 }, // ,
{ 0x10, 0x10, 0x10, 0x10, 0x10 }, // -
{ 0x00, 0x60, 0x60, 0x00, 0x00 }, // .
{ 0x20, 0x10, 0x08, 0x04, 0x02 }, // /
{ 0x3E, 0x51, 0x49, 0x45, 0x3E }, // 0
{ 0x00, 0x42, 0x7F, 0x40, 0x00 }, // 1
{ 0x42, 0x61, 0x51, 0x49, 0x46 }, // 2
{ 0x21, 0x41, 0x45, 0x4B, 0x31 }, // 3
{ 0x18, 0x14, 0x12, 0x7F, 0x10 }, // 4
{ 0x27, 0x45, 0x45, 0x45, 0x39 }, // 5
{ 0x3C, 0x4A, 0x49, 0x49, 0x30 }, // 6
{ 0x01, 0x71, 0x09, 0x05, 0x03 }, // 7
{ 0x36, 0x49, 0x49, 0x49, 0x36 }, // 8
{ 0x06, 0x49, 0x49, 0x29, 0x1E }, // 9
{ 0x00, 0x36, 0x36, 0x00, 0x00 }, // :
{ 0x00, 0x56, 0x36, 0x00, 0x00 }, // ;
{ 0x08, 0x14, 0x22, 0x41, 0x00 }, // <
{ 0x14, 0x14, 0x14, 0x14, 0x14 }, // =
{ 0x00, 0x41, 0x22, 0x14, 0x08 }, // >
{ 0x02, 0x01, 0x51, 0x09, 0x06 }, // ?
{ 0x32, 0x49, 0x59, 0x51, 0x3E }, // @
{ 0x7E, 0x11, 0x11, 0x11, 0x7E }, // A
{ 0x7F, 0x49, 0x49, 0x49, 0x36 }, // B
{ 0x3E, 0x41, 0x41, 0x41, 0x22 }, // C
{ 0x7F, 0x41, 0x41, 0x22, 0x1C }, // D
{ 0x7F, 0x49, 0x49, 0x49, 0x41 }, // E
{ 0x7F, 0x09, 0x09, 0x09, 0x01 }, // F
{ 0x3E, 0x41, 0x49, 0x49, 0x7A }, // G
{ 0x7F, 0x08, 0x08, 0x08, 0x7F }, // H
{ 0x00, 0x41, 0x7F, 0x41, 0x00 }, // I
{ 0x20, 0x40, 0x41, 0x3F, 0x01 }, // J
{ 0x7F, 0x08, 0x14, 0x22, 0x41 }, // K
{ 0x7F, 0x40, 0x40, 0x40, 0x40 }, // L
{ 0x7F, 0x02, 0x0C, 0x02, 0x7F }, // M
{ 0x7F, 0x04, 0x08, 0x10, 0x7F }, // N
{ 0x3E, 0x41, 0x41, 0x41, 0x3E }, // O
{ 0x7F, 0x09, 0x09, 0x09, 0x06 }, // P
{ 0x3E, 0x41, 0x51, 0x21, 0x5E }, // Q
{ 0x7F, 0x09, 0x19, 0x29, 0x46 }, // R
{ 0x46, 0x49, 0x49, 0x49, 0x31 }, // S
{ 0x01, 0x01, 0x7F, 0x01, 0x01 }, // T
{ 0x3F, 0x40, 0x40, 0x40, 0x3F }, // U
{ 0x1F, 0x20, 0x40, 0x20, 0x1F }, // V
{ 0x3F, 0x40, 0x38, 0x40, 0x3F }, // W
{ 0x63, 0x14, 0x08, 0x14, 0x63 }, // X
{ 0x07, 0x08, 0x70, 0x08, 0x07 }, // Y
{ 0x61, 0x51, 0x49, 0x45, 0x43 }, // Z
{ 0x00, 0x7F, 0x41, 0x41, 0x00 }, // [
{ 0x55, 0x2A, 0x55, 0x2A, 0x55 }, // 55
{ 0x00, 0x41, 0x41, 0x7F, 0x00 }, // ]
{ 0x04, 0x02, 0x01, 0x02, 0x04 }, // ^
{ 0x40, 0x40, 0x40, 0x40, 0x40 }, // _
{ 0x00, 0x01, 0x02, 0x04, 0x00 }, // '
{ 0x20, 0x54, 0x54, 0x54, 0x78 }, // a
{ 0x7F, 0x48, 0x44, 0x44, 0x38 }, // b
{ 0x38, 0x44, 0x44, 0x44, 0x20 }, // c
{ 0x38, 0x44, 0x44, 0x48, 0x7F }, // d
{ 0x38, 0x54, 0x54, 0x54, 0x18 }, // e
{ 0x08, 0x7E, 0x09, 0x01, 0x02 }, // f
{ 0x0C, 0x52, 0x52, 0x52, 0x3E }, // g
{ 0x7F, 0x08, 0x04, 0x04, 0x78 }, // h
{ 0x00, 0x44, 0x7D, 0x40, 0x00 }, // i
{ 0x20, 0x40, 0x44, 0x3D, 0x00 }, // j
{ 0x7F, 0x10, 0x28, 0x44, 0x00 }, // k
{ 0x00, 0x41, 0x7F, 0x40, 0x00 }, // l
{ 0x7C, 0x04, 0x18, 0x04, 0x78 }, // m
{ 0x7C, 0x08, 0x04, 0x04, 0x78 }, // n
{ 0x38, 0x44, 0x44, 0x44, 0x38 }, // o
{ 0x7C, 0x14, 0x14, 0x14, 0x08 }, // p
{ 0x08, 0x14, 0x14, 0x18, 0x7C }, // q
{ 0x7C, 0x08, 0x04, 0x04, 0x08 }, // r
{ 0x48, 0x54, 0x54, 0x54, 0x20 }, // s
{ 0x04, 0x3F, 0x44, 0x40, 0x20 }, // t
{ 0x3C, 0x40, 0x40, 0x20, 0x7C }, // u
{ 0x1C, 0x20, 0x40, 0x20, 0x1C }, // v
{ 0x3C, 0x40, 0x30, 0x40, 0x3C }, // w
{ 0x44, 0x28, 0x10, 0x28, 0x44 }, // x
{ 0x0C, 0x50, 0x50, 0x50, 0x3C }, // y
{ 0x44, 0x64, 0x54, 0x4C, 0x44 } // z
};
/*--------------------------------------------------------------------------------------------------
Global Variables
--------------------------------------------------------------------------------------------------*/
static byte LcdCache [ LCD_CACHE_SIZE ];
static int LcdCacheIdx;
static int LoWaterMark;
static int HiWaterMark;
static bool UpdateLcd;
/*--------------------------------------------------------------------------------------------------
Name : LcdInit
Description : Performs MCU SPI & LCD controller initialization.
Argument(s) : None.
Return value : None.
--------------------------------------------------------------------------------------------------*/
void LcdInit ( void )
{
// Pull-up on reset pin.
PORTB |= LCD_RST_PIN;
// Set output bits on port B.
DDRB |= LCD_RST_PIN | LCD_DC_PIN | LCD_CE_PIN | SPI_MOSI_PIN | SPI_CLK_PIN;
Delay();
// Toggle display reset pin.
PORTB &= ~LCD_RST_PIN;
Delay();
PORTB |= LCD_RST_PIN;
// Enable SPI port: No interrupt, MSBit first, Master mode, CPOL->0, CPHA->0, Clk/4
SPCR = 0x50;
// Disable LCD controller
PORTB |= LCD_CE_PIN;
LcdSend( 0x21, LCD_CMD ); // LCD Extended Commands.
LcdSend( 0xC8, LCD_CMD ); // Set LCD Vop (Contrast).
LcdSend( 0x06, LCD_CMD ); // Set Temp coefficent.
LcdSend( 0x13, LCD_CMD ); // LCD bias mode 1:48.
LcdSend( 0x20, LCD_CMD ); // LCD Standard Commands, Horizontal addressing mode.
LcdSend( 0x0C, LCD_CMD ); // LCD in normal mode.
// Reset watermark pointers.
LoWaterMark = LCD_CACHE_SIZE;
HiWaterMark = 0;
LcdClear();
LcdUpdate();
}
/*--------------------------------------------------------------------------------------------------
Name : LcdContrast
Description : Set display contrast.
Argument(s) : contrast -> Contrast value from 0x00 to 0x7F.
Return value : None.
Notes : No change visible at ambient temperature.
--------------------------------------------------------------------------------------------------*/
void LcdContrast ( byte contrast )
{
// LCD Extended Commands.
LcdSend( 0x21, LCD_CMD );
// Set LCD Vop (Contrast).
LcdSend( 0x80 | contrast, LCD_CMD );
// LCD Standard Commands, horizontal addressing mode.
LcdSend( 0x20, LCD_CMD );
}
/*--------------------------------------------------------------------------------------------------
Name : LcdClear
Description : Clears the display. LcdUpdate must be called next.
Argument(s) : None.
Return value : None.
--------------------------------------------------------------------------------------------------*/
void LcdClear ( void )
{
int i;
for ( i = 0; i < LCD_CACHE_SIZE; i++ )
{
LcdCache[i] = 0x00;
}
// Reset watermark pointers.
LoWaterMark = 0;
HiWaterMark = LCD_CACHE_SIZE - 1;
UpdateLcd = TRUE;
}
/*--------------------------------------------------------------------------------------------------
Name : LcdGotoXY
Description : Sets cursor location to xy location corresponding to basic font size.
Argument(s) : x, y -> Coordinate for new cursor position. Range: 1,1 .. 14,6
Return value : None.
--------------------------------------------------------------------------------------------------*/
void LcdGotoXY ( byte x, byte y )
{
LcdCacheIdx = (x - 1) * 6 + (y - 1) * 84;
}
/*--------------------------------------------------------------------------------------------------
Name : LcdChr
Description : Displays a character at current cursor location and increment cursor location.
Argument(s) : size -> Font size. See enum.
ch -> Character to write.
Return value : None.
--------------------------------------------------------------------------------------------------*/
void LcdChr ( LcdFontSize size, byte ch )
{
byte i, c;
byte b1, b2;
int tmpIdx;
if ( LcdCacheIdx < LoWaterMark )
{
// Update low marker.
LoWaterMark = LcdCacheIdx;
}
if ( (ch < 0x20) || (ch > 0x7b) )
{
// Convert to a printable character.
ch = 92;
}
if ( size == FONT_1X )
{
for ( i = 0; i < 5; i++ )
{
LcdCache[LcdCacheIdx++] = FontLookup[ch - 32][i] << 1;
}
}
else if ( size == FONT_2X )
{
tmpIdx = LcdCacheIdx - 84;
if ( tmpIdx < LoWaterMark )
{
LoWaterMark = tmpIdx;
}
if ( tmpIdx < 0 ) return;
for ( i = 0; i < 5; i++ )
{
c = FontLookup[ch - 32][i] << 1;
b1 = (c & 0x01) * 3;
b1 |= (c & 0x02) * 6;
b1 |= (c & 0x04) * 12;
b1 |= (c & 0x08) * 24;
c >>= 4;
b2 = (c & 0x01) * 3;
b2 |= (c & 0x02) * 6;
b2 |= (c & 0x04) * 12;
b2 |= (c & 0x08) * 24;
LcdCache[tmpIdx++] = b1;
LcdCache[tmpIdx++] = b1;
LcdCache[tmpIdx + 82] = b2;
LcdCache[tmpIdx + 83] = b2;
}
// Update x cursor position.
LcdCacheIdx += 11;
}
if ( LcdCacheIdx > HiWaterMark )
{
// Update high marker.
HiWaterMark = LcdCacheIdx;
}
// Horizontal gap between characters.
LcdCache[LcdCacheIdx++] = 0x00;
}
/*--------------------------------------------------------------------------------------------------
Name : LcdStr
Description : Displays a character at current cursor location and increment cursor location
according to font size.
Argument(s) : size -> Font size. See enum.
dataPtr -> Pointer to null terminated ASCII string to display.
Return value : None.
--------------------------------------------------------------------------------------------------*/
void LcdStr ( LcdFontSize size, byte *dataPtr )
{
while ( *dataPtr )
{
LcdChr( size, *dataPtr++ );
}
}
/*--------------------------------------------------------------------------------------------------
Name : LcdPixel
Description : Displays a pixel at given absolute (x, y) location.
Argument(s) : x, y -> Absolute pixel coordinates
mode -> Off, On or Xor. See enum.
Return value : None.
--------------------------------------------------------------------------------------------------*/
void LcdPixel ( byte x, byte y, LcdPixelMode mode )
{
word index;
byte offset;
byte data;
if ( x > LCD_X_RES ) return;
if ( y > LCD_Y_RES ) return;
index = ((y / 8) * 84) + x;
offset = y - ((y / 8) * 8);
data = LcdCache[index];
if ( mode == PIXEL_OFF )
{
data &= (~(0x01 << offset));
}
else if ( mode == PIXEL_ON )
{
data |= (0x01 << offset);
}
else if ( mode == PIXEL_XOR )
{
data ^= (0x01 << offset);
}
LcdCache[index] = data;
if ( index < LoWaterMark )
{
// Update low marker.
LoWaterMark = index;
}
if ( index > HiWaterMark )
{
// Update high marker.
HiWaterMark = index;
}
}
/*--------------------------------------------------------------------------------------------------
Name : LcdLine
Description : Draws a line between two points on the display.
Argument(s) : x1, y1 -> Absolute pixel coordinates for line origin.
x2, y2 -> Absolute pixel coordinates for line end.
mode -> Off, On or Xor. See enum.
Return value : None.
--------------------------------------------------------------------------------------------------*/
void LcdLine ( byte x1, byte y1, byte x2, byte y2, LcdPixelMode mode )
{
int dx, dy, stepx, stepy, fraction;
dy = y2 - y1;
dx = x2 - x1;
if ( dy < 0 )
{
dy = -dy;
stepy = -1;
}
else
{
stepy = 1;
}
if ( dx < 0 )
{
dx = -dx;
stepx = -1;
}
else
{
stepx = 1;
}
dx <<= 1;
dy <<= 1;
LcdPixel( x1, y1, mode );
if ( dx > dy )
{
fraction = dy - (dx >> 1);
while ( x1 != x2 )
{
if ( fraction >= 0 )
{
y1 += stepy;
fraction -= dx;
}
x1 += stepx;
fraction += dy;
LcdPixel( x1, y1, mode );
}
}
else
{
fraction = dx - (dy >> 1);
while ( y1 != y2 )
{
if ( fraction >= 0 )
{
x1 += stepx;
fraction -= dy;
}
y1 += stepy;
fraction += dx;
LcdPixel( x1, y1, mode );
}
}
UpdateLcd = TRUE;
}
/*--------------------------------------------------------------------------------------------------
Name : LcdUpdate
Description : Copies the LCD cache into the device RAM.
Argument(s) : None.
Return value : None.
--------------------------------------------------------------------------------------------------*/
void LcdUpdate ( void )
{
int i;
if ( LoWaterMark < 0 )
LoWaterMark = 0;
else if ( LoWaterMark >= LCD_CACHE_SIZE )
LoWaterMark = LCD_CACHE_SIZE - 1;
if ( HiWaterMark < 0 )
HiWaterMark = 0;
else if ( HiWaterMark >= LCD_CACHE_SIZE )
HiWaterMark = LCD_CACHE_SIZE - 1;
// Set base address according to LoWaterMark.
LcdSend( 0x80 | (LoWaterMark % LCD_X_RES), LCD_CMD );
LcdSend( 0x40 | (LoWaterMark / LCD_X_RES), LCD_CMD );
// Serialize the video buffer.
for ( i = LoWaterMark; i <= HiWaterMark; i++ )
{
LcdSend( LcdCache[i], LCD_DATA );
}
// Reset watermark pointers.
LoWaterMark = LCD_CACHE_SIZE - 1;
HiWaterMark = 0;
UpdateLcd = FALSE;
}
/*--------------------------------------------------------------------------------------------------
Name : LcdSend
Description : Sends data to display controller.
Argument(s) : data -> Data to be sent
cd -> Command or data (see/use enum)
Return value : None.
--------------------------------------------------------------------------------------------------*/
static void LcdSend ( byte data, LcdCmdData cd )
{
// Enable display controller (active low).
PORTB &= ~LCD_CE_PIN;
if ( cd == LCD_DATA )
{
PORTB |= LCD_DC_PIN;
}
else
{
PORTB &= ~LCD_DC_PIN;
}
// Send data to display controller.
SPDR = data;
// Wait until Tx register empty.
while ( (SPSR & 0x80) != 0x80 );
// Disable display controller.
PORTB |= LCD_CE_PIN;
}
/*--------------------------------------------------------------------------------------------------
Name : Delay
Description : Uncalibrated delay for LCD init routine.
Argument(s) : None.
Return value : None.
--------------------------------------------------------------------------------------------------*/
static void Delay ( void )
{
int i;
for ( i = -32000; i < 32000; i++ );
}
/*--------------------------------------------------------------------------------------------------
End of file.
--------------------------------------------------------------------------------------------------*/
чуток подправил, поставил тег CODE а то читать такую портянку...
