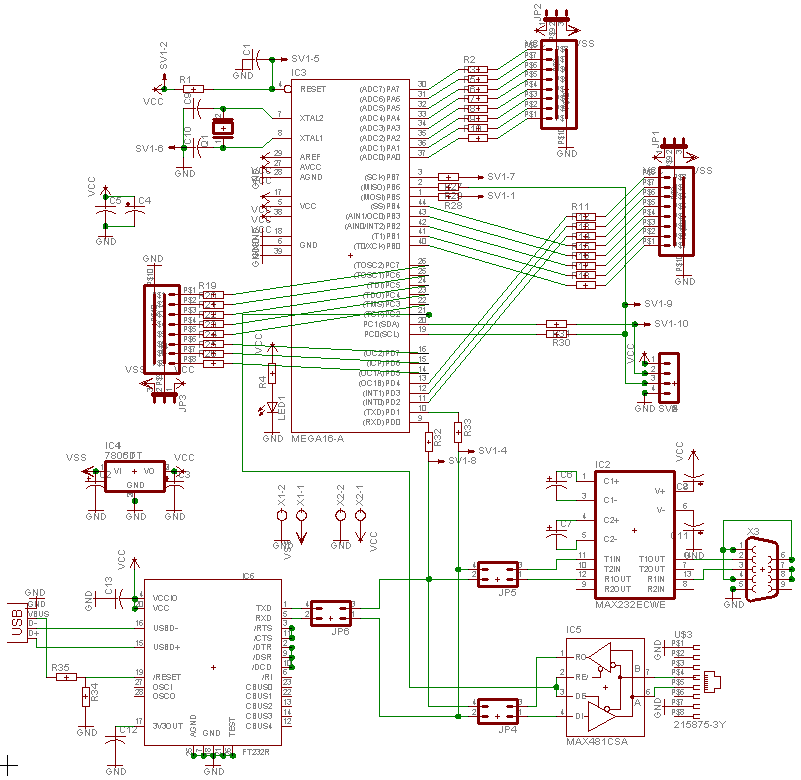
24 порта ввода-вывода, из них все могут быть дискретными входами/выходами и ШИМ-выходами на сервы, а также 8 могут быть АЦП-входами. Сгруппированные в 3 группы по 8 портов, каждой группе перемычкой можно дать стабилизированное до 5В напряжение или то, которое на входе стабилизатора (для питания серв, например, лучше напрямую их соединить с 7.2В NiCd аккумом).
На борту Мега16 в корпусе для поверхностного монтажа.
Унифицированный разъем IDC10 совместимый с внутрисхемным программатором и дополнительно несущий в себе i2c и ttl-uart.
Аплинк-интерфейсы - RS-485 (RJ-45), RS-232 (DB9F), USB ( type B ) - распаивать пока можно только какой-то один
4 разъема Devantech i2c
Стабилизатор напряжения на 5 вольт
Размеры печатки - 9х7см (удалось
PS: Модуль будет совместим по IDC10 интерфейсу с модулем контроллера двигателей Vintch'a.
