roboforum.ru

Технический форум по робототехнике.

Какой нам нужен контроллер?

Обсуждение и примеры готовых и самосборных компонент для построения роботов.

Сообщение Kanoka » 21 янв 2005, 21:05

Ну зашибись! Больше и не надо, помоему то что доктор прописал.
Kanoka
Модератор
 
Сообщения: 1274
Зарегистрирован: 11 ноя 2004, 03:18
Откуда: Москва

Сообщение EdGull » 21 янв 2005, 21:09

Ну... это... не мне решать 8-)
Аватара пользователя
EdGull
 
Сообщения: 10211
Зарегистрирован: 28 дек 2004, 20:33
Откуда: Тольятти
Skype: Ed_Gull
прог. языки: Bascom AVR Basic
ФИО: Гуль Эдуард Викторович

Сообщение EdGull » 21 янв 2005, 21:21

Цена включает что? Плату? Сами детали? Уже распаянную с деталями плату?

Это СЕБЕСТОИМОСТЬ печатной платы плюс комплектующие, т.е. без моего коммерческого интереса.
Себестоимость запайки такой платы около 40-60р.
Аватара пользователя
EdGull
 
Сообщения: 10211
Зарегистрирован: 28 дек 2004, 20:33
Откуда: Тольятти
Skype: Ed_Gull
прог. языки: Bascom AVR Basic
ФИО: Гуль Эдуард Викторович

Сообщение =DeaD= » 21 янв 2005, 21:27

В целом предлагаю - минимизиуем свои хотелки и остановимся на ATMega8, если конечно ее хватит другим.

С управлением мостом - ну черт с ним - пусть будет 8pin'ов на два моста, хотя я думал что 6...

Я всетаки предлагаю не забивать на силовые выходы :)

...и сделать вариант с перемычкой :) если она поставлена, то на плате можно распаять силовые выходы в количестве 6 штук, если ее нет, то на плате получается 6 цифро/аналоговых входа ну и всегда оставляем 2 аналоговых входа;

Еще можно сделать промежуточный вариант когда волшебным паяльником и перемычкой можно на плате сделать либо 4 силовых выхода, + 2 цифроаналоговых входа, +2 аналоговых входа, либо 6 цифроаналоговых входа + 2 аналоговых входа.

Ну и самый шикарный вариант - сделать на плате возможность распаять и перемычками активизировать 3 пары силовых выходов, чтобы можно было распаять 2 или 4 или 6 силовых выходов и при необходимости убрать перемычку и использовать их как входы цифра/аналог.

Итого в идеале на Мега8 получаем:
1. Драйвера на 2 двигателя до 1А и выходы на подключение более мощного моста;
2. Выходы на 4 сервопривода;
3. Чисто аналоговые входа - 2шт;
4. Переключаемые 3 пары либо силовых выходов, либо цифро/аналоговых входов;

По моему шикарный набор начинающего.
Аватара пользователя
=DeaD=
 
Сообщения: 24218
Зарегистрирован: 06 окт 2004, 18:01
Откуда: Ебург
прог. языки: C++ / PHP / 1C
ФИО: Антон Ботов

Сообщение =DeaD= » 21 янв 2005, 21:30

EdGull писал(а):Это СЕБЕСТОИМОСТЬ печатной платы плюс комплектующие, т.е. без моего коммерческого интереса.
Себестоимость запайки такой платы около 40-60р.

Да я просто спросил :) не собираюсь я вопить "ааааа! буржуи!!!! грабят еще ничего не сделав!!! мои кровные!!!!" :) я ведь не похож на такого человека?

Считаю что нормальная такая СЕБЕСТОИМОСТЬ. :)

Нужно только будет софт рассмотреть обязательно в цену, а то без софта такая плата не пойдет.
Аватара пользователя
=DeaD=
 
Сообщения: 24218
Зарегистрирован: 06 окт 2004, 18:01
Откуда: Ебург
прог. языки: C++ / PHP / 1C
ФИО: Антон Ботов

Сообщение Kanoka » 21 янв 2005, 21:45

Да, про питание совсем забыли. На сервы нужно 4.8 вольта на двигатели от 2.4 до 7.2. Это как то будет регулироватся/выбиратся, всмысле напряжение на движки?
Kanoka
Модератор
 
Сообщения: 1274
Зарегистрирован: 11 ноя 2004, 03:18
Откуда: Москва

Сообщение =DeaD= » 21 янв 2005, 23:13

Kanoka писал(а):Да, про питание совсем забыли. На сервы нужно 4.8 вольта на двигатели от 2.4 до 7.2. Это как то будет регулироватся/выбиратся, всмысле напряжение на движки?

Думаю надо на сервы и на двигатели отдельные линии давать. Да и вообще диетологи советуют применять "раздельное питание" :)
Аватара пользователя
=DeaD=
 
Сообщения: 24218
Зарегистрирован: 06 окт 2004, 18:01
Откуда: Ебург
прог. языки: C++ / PHP / 1C
ФИО: Антон Ботов

Сообщение Kanoka » 21 янв 2005, 23:24

Раздельное на электроннику и на движки/сервы, а отделять сервы от двигателей думаю не нужно. Хотя в идеале конечно одно для всего.

EdGull а размеры платы можно примерно прикинуть?
Kanoka
Модератор
 
Сообщения: 1274
Зарегистрирован: 11 ноя 2004, 03:18
Откуда: Москва

Сообщение =DeaD= » 21 янв 2005, 23:51

Предлагаю всетаки просто сделать отдельные разъемы на плате - вход питания для двигателей и вход питания для сервоприводов, не считая входа питания на сам МК. Особые экстремалы будут все эти разъемы цеплять к 4 пальчиковым батарейкам по 1.5В и будут в чем-то счастливы.

Только можно ли сделать драйвер двигателя, которому будет все равно какое питающее напряжение - 3В или 12В?

Да и встроенный стабилизатор напряжения питания МК будет предусмотрен, чтобы запитывать чем угодно стабильным от 5В до 9В?
Аватара пользователя
=DeaD=
 
Сообщения: 24218
Зарегистрирован: 06 окт 2004, 18:01
Откуда: Ебург
прог. языки: C++ / PHP / 1C
ФИО: Антон Ботов

Сообщение Kanoka » 22 янв 2005, 00:33

Что значит экстремалы будут батарейки цеплять? Тут как ни крути, а все акумуляторы состоят из банок по 1.2 вольта, поэтому к этой дискритизации напрятения привязыватся и нужно.

Очень хотелось бы на выходах серв иметь выбираемое напряжение 4.8 и 6 вольт. А на двигатели от 2.4 до 6 с шагом 1.2. Движки с большим вольтажем вероятно придется подключать к дополнительной плате.
Kanoka
Модератор
 
Сообщения: 1274
Зарегистрирован: 11 ноя 2004, 03:18
Откуда: Москва

Сообщение =DeaD= » 22 янв 2005, 13:45

Предлагаю не превращать плату контроллера в плату универсального преобразователя DC-DC, это разные вещи. Универсальный качественный и достаточно мощный преобразователь DC-DC стоит до 1000р легко.
Аватара пользователя
=DeaD=
 
Сообщения: 24218
Зарегистрирован: 06 окт 2004, 18:01
Откуда: Ебург
прог. языки: C++ / PHP / 1C
ФИО: Антон Ботов

Сообщение Kanoka » 22 янв 2005, 15:03

Согласен, наворачивать сильно не стоит, но как то нужно выходить из этого положения. А может возможно сделать несколько входов на питание без никаких преобразователей, тоесть один для серв, подал на него 4.8, на выходе 4.8 так и осталось, подал шесть - шесть и получил. Это же и с двигателями но немного в более широком диапозоне. Реально так сделать?

Вообщем своим умом дошел до DeaD-овского предложения :)
Kanoka
Модератор
 
Сообщения: 1274
Зарегистрирован: 11 ноя 2004, 03:18
Откуда: Москва

Сообщение EdGull » 22 янв 2005, 15:56

Предлагаю всетаки просто сделать отдельные разъемы на плате - вход питания для двигателей и вход питания для сервоприводов, не считая входа питания на сам МК. Особые экстремалы будут все эти разъемы цеплять к 4 пальчиковым батарейкам по 1.5В и будут в чем-то счастливы.

Нет проблем.
Только можно ли сделать драйвер двигателя, которому будет все равно какое питающее напряжение - 3В или 12В?

Нет проблем.
Да и встроенный стабилизатор напряжения питания МК будет предусмотрен, чтобы запитывать чем угодно стабильным от 5В до 9В?

поправочка, от 7В до 15В или просто 5В.
EdGull а размеры платы можно примерно прикинуть?

Сначала определитесь с количеством и размером разъемов. На них полплаты уйдет.А так пока вроде в 80*100мм помещаемся.

Убедительная просьбочка, давайте считать 4,8В=5В , а то аж глаз режет. 8-)
Аватара пользователя
EdGull
 
Сообщения: 10211
Зарегистрирован: 28 дек 2004, 20:33
Откуда: Тольятти
Skype: Ed_Gull
прог. языки: Bascom AVR Basic
ФИО: Гуль Эдуард Викторович

Сообщение EdGull » 22 янв 2005, 16:18

Предлагаю не превращать плату контроллера в плату универсального преобразователя DC-DC, это разные вещи. Универсальный качественный и достаточно мощный преобразователь DC-DC стоит до 1000р легко.

Это следующий этап.
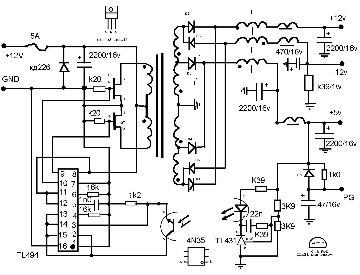
Схему надыбал в инете. Плясать будем от нее. Обсуждать тоже будем потом.
Вложения
DC-DC.gif
Аватара пользователя
EdGull
 
Сообщения: 10211
Зарегистрирован: 28 дек 2004, 20:33
Откуда: Тольятти
Skype: Ed_Gull
прог. языки: Bascom AVR Basic
ФИО: Гуль Эдуард Викторович

Сообщение =DeaD= » 22 янв 2005, 16:39

EdGull писал(а):поправочка, от 7В до 15В или просто 5В.

Да, это я лажанулся, забыл что в таких стабилизаторах неизбежны потери некие "минимальные" напряжения. Есть конечно отдельные экземпляры у которых эти потери ~0.2В, но стоят они мама не горюй...

EdGull писал(а):Сначала определитесь с количеством и размером разъемов. На них полплаты уйдет.А так пока вроде в 80*100мм помещаемся.


Разъемы входа-выхода:

1. Разъемы для подключения двух двигателей до 12В - можно поставить две клеммные колодки по 2 контакта;

2. Промежуточные разъемы на подключение более мощного моста - это я не знаю, вопрос к вам, EdGull ;)

3. 4 колодки по 3pin - для сервоприводов;

4. 2 колодки по 2pin - для аналоговых входов;

5. 6 колодок по 2pin - для цифроаналоговых входов  / цифровых/силовых выходов;
(Силовые выходы уже предлагается вынести на отдельную плату :))

Теперь входы питания:
1. Прямое питание контроллера - колодка 2pin;
2. Питание контроллера через стабилизатор - колодка 2pin;
3. Питание сервоприводов - колодка 2pin;
4. Питание двигателей - клеммник на 2 контакта;

Интерфейсные разъемы - RS485 - не мой профиль :)

Ну и предлагается сделать колодку на 2pin для вывода состояния питания МК - чтобы можно было не на плату, а на корпус вывести, типа как на системник у компа;

--------------------------------------------------------------------------------

Получается обязательная потребность - блок силовых выходов, скажем на 6 линий, на нем 6 колодок по 2pin'а, 6 клеммников по 2 контакта;

Крайне желательно также сразу сделать драйвера двигателей до 30А на отдельной плате - разъемы под выход с платы МК для более мощного моста, 1 клеммник на 2 контакта - питание и 2 клеммника по 2 контакта - двигатели;

И не забыть USB-адаптер :)

EdGull писал(а):Убедительная просьбочка, давайте считать 4,8В=5В , а то аж глаз режет. 8-)

Нет проблем :)

В общем получается набор из 4 предметов. Вопрос только - адрес внутри RS485 как будет указываться для такого устройства - прошивкой в МК?
Аватара пользователя
=DeaD=
 
Сообщения: 24218
Зарегистрирован: 06 окт 2004, 18:01
Откуда: Ебург
прог. языки: C++ / PHP / 1C
ФИО: Антон Ботов

Пред.След.

Вернуться в Готовые модули

Кто сейчас на конференции

Сейчас этот форум просматривают: нет зарегистрированных пользователей и гости: 0

cron