USB-UART переходник

Обсуждение и примеры готовых и самосборных компонент для построения роботов.

USB-UART переходник

Сообщение dccharacter » 29 сен 2011, 22:32

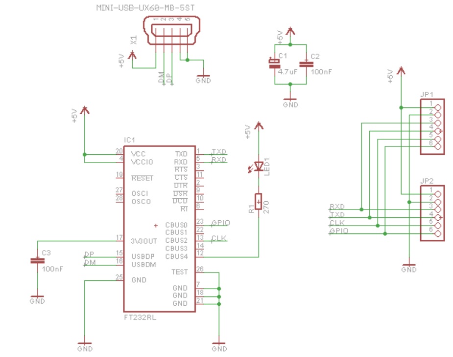
Может кому пригодиться простенький USB-UART переходник на FT232RL. Плата односторонняя, при некотором навыке и наличии необходимых компонентов минут за сорок от и до изготавливается.
Распиновка:
-+5V
-GND
-Rx
-Tx
-CLK
-GPIO

Зачем последние два - не знаю. Просто тогда почему-то показалось хорошей идеей. Никогда сам не использовал.
Светодиод один единственный - на любую активность.
Вложения
USB-UART.rar
(55.38 КиБ) Скачиваний: 0
USB-UARTsch.jpg
USB-UART1.jpg
Мой волшебник это я сам. Всю архитектуру программы придумал лично, а ребята помогли воплотить её. Я бы и сам мог написать, но лень учить язык и его конструкции.
Аватара пользователя
dccharacter
 
Сообщения: 4995
Зарегистрирован: 10 дек 2010, 13:16
Откуда: Красногорск МО
прог. языки: C, Python, wiring/processing
ФИО: Андрей

Re: USB-UART переходник

Сообщение avr123.nm.ru » 29 сен 2011, 23:17

Лучше делать распиновку разъема по какой-то популярной платформе. Например Arduino pro. и гнездо PBS-6 - в него и проводки можно воткнуть и гребенку PLS.

Вот недорогой универсальный переходник usb-uart адаптер от Семенов Михаил на чипе cp2102 совместим по разъему с Arduino http://mkpochtoi.narod.ru/price.htm

-
Вложения
usb_uart_адаптер_Семенов Михаил_совместим_c_Arduino.png
Последний раз редактировалось avr123.nm.ru 09 фев 2012, 11:51, всего редактировалось 3 раз(а).
Читайте !
Аватара пользователя
avr123.nm.ru
отсылающий читать курс
 
Сообщения: 14195
Зарегистрирован: 06 ноя 2005, 04:18
Откуда: Москва

Re: USB-UART переходник

Сообщение dccharacter » 30 сен 2011, 01:23

Да, проект есть - можно что угодно нагородить :-) Мне кажется тут очень важно для не-джедаев то, что плата односторонняя. А пинаут у меня исторически такой сложился - см. картинку, думаю все сразу станет понятно.
USB-UART_PIC.jpg


Добавлено спустя 8 минут 57 секунд:
А еще у меня такая штучка есть - самодельный PKSA с переходниками 6pin->4pin для UART и I2C, с ними использую обычные 4-х проводные кабели цветные. Когда что надо - тыц тыц тыц и собрался тестовый/отладочный стенд... Софт только у PKSA частично убогий. Не может сидеть и тихонечко слушать шины. Ему активное участие надо принимать в процессе.
PKSA tool.JPG
Мой волшебник это я сам. Всю архитектуру программы придумал лично, а ребята помогли воплотить её. Я бы и сам мог написать, но лень учить язык и его конструкции.
Аватара пользователя
dccharacter
 
Сообщения: 4995
Зарегистрирован: 10 дек 2010, 13:16
Откуда: Красногорск МО
прог. языки: C, Python, wiring/processing
ФИО: Андрей

Re: USB-UART переходник

Сообщение =DeaD= » 30 сен 2011, 07:54

DTR надо вывести, чтобы RESET дергать программно перед заливкой в бутлоадер прошивки, как в Ардуино.
Проект [[Open Robotics]] - Универсальные модули для построения роботов
Аватара пользователя
=DeaD=
 
Сообщения: 24218
Зарегистрирован: 06 окт 2004, 18:01
Откуда: Ебург
прог. языки: C++ / PHP / 1C
ФИО: Антон Ботов

Re: USB-UART переходник

Сообщение rig » 30 сен 2011, 14:11

отмечусь $4.18
USB 2.0 to UART TTL 6 Pin COM Module Converter CP2102
Изображение

с магазина регулярно покупаю безделушки, доставка 3-4 недели, бесплатно.
Аватара пользователя
rig
 
Сообщения: 1437
Зарегистрирован: 03 авг 2007, 19:43
Откуда: Екатеринбург
прог. языки: Си, асм со словарем

Re: USB-UART переходник

Сообщение avr123.nm.ru » 30 сен 2011, 22:53

Обратите внимание! CP2102 запаян так же как у Семенова Михаила в USB UART адаптере - площадки значительны выходят за пределы корпуса и излишкам припоя есть куда выйти. http://www.buyincoins.com/details/usb-2 ... -4022.html
Читайте !
Аватара пользователя
avr123.nm.ru
отсылающий читать курс
 
Сообщения: 14195
Зарегистрирован: 06 ноя 2005, 04:18
Откуда: Москва

Re: USB-UART переходник

Сообщение dccharacter » 03 янв 2012, 18:12

Ребят, вроде как учел ваши замечания и хочу заказать платы на производстве под USB-UART переходник, поругайте ПЛЗ схему в аттаче.

Фичи:
- выбираемое джампером напряжение на внешнюю схему - 5 и 3,3В (до 50мА)
- Выведен сброс - RTS (почему-то в ардуино-про написано, что можно и RTS и DTR - я так понял, что они одинаково сбрасывают внешнюю схему, а RTS+CTS используется в некоторых программаторах на FT232RL)
- отдельные светики на RX и TX
- выведены две настраиваемых ноги на внешний разъем - можно использовать в кач-ве GPIO, CLK и т.д.

Пока разводить даже не пытался
Вложения
USB-UART-v2.pdf
(15.82 КиБ) Скачиваний: 0
Мой волшебник это я сам. Всю архитектуру программы придумал лично, а ребята помогли воплотить её. Я бы и сам мог написать, но лень учить язык и его конструкции.
Аватара пользователя
dccharacter
 
Сообщения: 4995
Зарегистрирован: 10 дек 2010, 13:16
Откуда: Красногорск МО
прог. языки: C, Python, wiring/processing
ФИО: Андрей

Re: USB-UART переходник

Сообщение =DeaD= » 03 янв 2012, 19:16

Фууу... FT232RL, он же дорогой!
Проект [[Open Robotics]] - Универсальные модули для построения роботов
Аватара пользователя
=DeaD=
 
Сообщения: 24218
Зарегистрирован: 06 окт 2004, 18:01
Откуда: Ебург
прог. языки: C++ / PHP / 1C
ФИО: Антон Ботов

Re: USB-UART переходник

Сообщение dccharacter » 03 янв 2012, 20:58

CP2102-GMR - 61.20р
FT232R - 99.9р

А первый только с 3,3В уартом умеет работать, судя по даташиту...
Мой волшебник это я сам. Всю архитектуру программы придумал лично, а ребята помогли воплотить её. Я бы и сам мог написать, но лень учить язык и его конструкции.
Аватара пользователя
dccharacter
 
Сообщения: 4995
Зарегистрирован: 10 дек 2010, 13:16
Откуда: Красногорск МО
прог. языки: C, Python, wiring/processing
ФИО: Андрей

Re: USB-UART переходник

Сообщение =DeaD= » 03 янв 2012, 21:18

Это сравнение оптовой цены на FT232RL с розничной на CP2102? :)
Откуда цифры? Розничную такую на FT232RL я не нашел нигде с ходу через efind.ru, а вот оптовая на CP2102 есть и 47.2руб в Промэлектронике.
Проект [[Open Robotics]] - Универсальные модули для построения роботов
Аватара пользователя
=DeaD=
 
Сообщения: 24218
Зарегистрирован: 06 окт 2004, 18:01
Откуда: Ебург
прог. языки: C++ / PHP / 1C
ФИО: Антон Ботов

Re: USB-UART переходник

Сообщение dccharacter » 03 янв 2012, 21:29

не, это элитановские цены
elitan.ru
Мой волшебник это я сам. Всю архитектуру программы придумал лично, а ребята помогли воплотить её. Я бы и сам мог написать, но лень учить язык и его конструкции.
Аватара пользователя
dccharacter
 
Сообщения: 4995
Зарегистрирован: 10 дек 2010, 13:16
Откуда: Красногорск МО
прог. языки: C, Python, wiring/processing
ФИО: Андрей

Re: USB-UART переходник

Сообщение =DeaD= » 03 янв 2012, 21:35

Это розница, кто USB-UART делает по 1 штуке? :)

от 26шт CP2102 уже за 44.2руб идёт.

Разница в 2.26 раза по цене.

Добавлено спустя 1 минуту 2 секунды:
Кстати, я наверное скоро буду заказывать партию USB-UART новой версии отдельно, а то что-то их раскупают быстрее контроллеров :)
Могу туда нужные тебе плюшки добавить в разумных пределах само собой. Делать буду на CP2102.
Проект [[Open Robotics]] - Универсальные модули для построения роботов
Аватара пользователя
=DeaD=
 
Сообщения: 24218
Зарегистрирован: 06 окт 2004, 18:01
Откуда: Ебург
прог. языки: C++ / PHP / 1C
ФИО: Антон Ботов

Re: USB-UART переходник

Сообщение dccharacter » 03 янв 2012, 22:08

Давай! 3,5 / 5В можно сделать выбор (мож я криво даташит читаю?)?
Мой волшебник это я сам. Всю архитектуру программы придумал лично, а ребята помогли воплотить её. Я бы и сам мог написать, но лень учить язык и его конструкции.
Аватара пользователя
dccharacter
 
Сообщения: 4995
Зарегистрирован: 10 дек 2010, 13:16
Откуда: Красногорск МО
прог. языки: C, Python, wiring/processing
ФИО: Андрей

Re: USB-UART переходник

Сообщение =DeaD= » 03 янв 2012, 22:12

Можно поставить пару транзисторов вроде, как в I2C-конвертере уровней.
Проект [[Open Robotics]] - Универсальные модули для построения роботов
Аватара пользователя
=DeaD=
 
Сообщения: 24218
Зарегистрирован: 06 окт 2004, 18:01
Откуда: Ебург
прог. языки: C++ / PHP / 1C
ФИО: Антон Ботов

Re: USB-UART переходник

Сообщение dccharacter » 03 янв 2012, 23:11

Сложно же будет - их же еще как-то переключать надо... Два джампера ставить?
Мой волшебник это я сам. Всю архитектуру программы придумал лично, а ребята помогли воплотить её. Я бы и сам мог написать, но лень учить язык и его конструкции.
Аватара пользователя
dccharacter
 
Сообщения: 4995
Зарегистрирован: 10 дек 2010, 13:16
Откуда: Красногорск МО
прог. языки: C, Python, wiring/processing
ФИО: Андрей

След.

Вернуться в Готовые модули

Кто сейчас на конференции

Сейчас этот форум просматривают: нет зарегистрированных пользователей и гости: 0

cron