Может кому пригодиться простенький USB-UART переходник на FT232RL. Плата односторонняя, при некотором навыке и наличии необходимых компонентов минут за сорок от и до изготавливается.
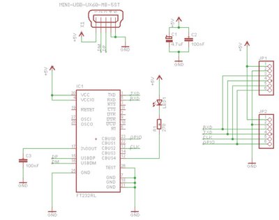
Распиновка:
-+5V
-GND
-Rx
-Tx
-CLK
-GPIO
Зачем последние два - не знаю. Просто тогда почему-то показалось хорошей идеей. Никогда сам не использовал.
Светодиод один единственный - на любую активность.
			
				
 Мне кажется тут очень важно для не-джедаев то, что плата односторонняя. А пинаут у меня исторически такой сложился - см. картинку, думаю все сразу станет понятно.