Спасибо большое - сейчас буду пробывать !!!

Maxiik писал(а):включить подтяжку - это значит в конструкторе CVAVR поставить P во вкладке редактирования порта D на выводе 2.
Я правильно понял ?
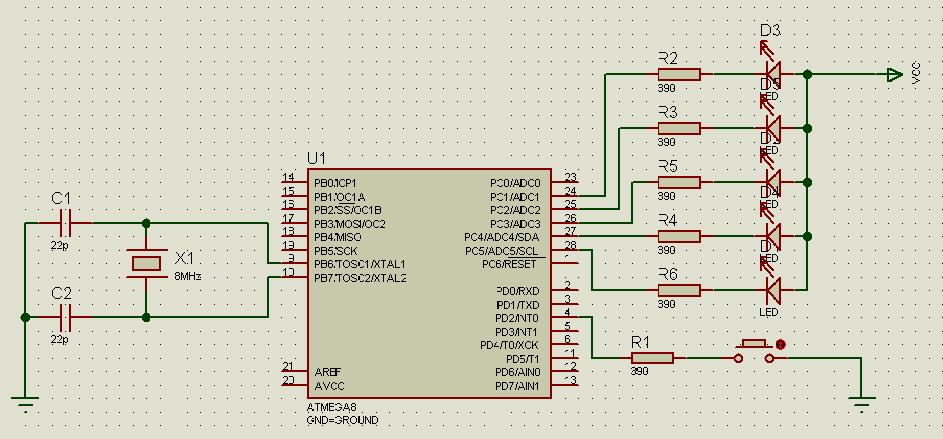
Duhas писал(а):а в реальной схеме я бы Р1 не убирал... спасет порт. если тот будет криво настроен )
Maxiik писал(а):Т.е. в реальной схеме помимо R1 нужно будет подключить ещё резистор 10К на + питания ???
Maxiik писал(а):...а как его подключить правильно - после R1 (ближе к порту) или до R1 ???
Maxiik писал(а):В итоге эта схема преобразуется в тахометр, я надеюсь
Maxiik писал(а):На машине много помех...
Я тоже![]()
Нет, но надеюсь что ты сделаешьMaxiik писал(а):вы тоже хотите тахометр сделать ?)

Я так понимаю, что всё чему присвоен ноль - это всё по умолчанию ???
Сейчас этот форум просматривают: нет зарегистрированных пользователей и гости: 3