roboforum.ru

Технический форум по робототехнике.


Синхронизация ног веслоходового шестинога

Обсуждаем рождающиеся мысли и результаты экспериментов.

Re: Синхронизация ног веслоходового шестинога

Сообщение Vovan » 26 мар 2010, 23:15

я и сам сомневался: думал инерция моторов и неравномерные нагрузки всякие, а также датчики типо придется долго выстраивать... Однако сразу после первого включения - всё заработало идеально... Мне и самому не верится... я и моторы подтармаживал и напругу более высокую подавал - всё одно - идёт ровно! :)
_________
Sincerely,
Vovan
Аватара пользователя
Vovan
 
Сообщения: 3340
Зарегистрирован: 05 окт 2005, 12:03
Откуда: Литва
прог. языки: asm

Re: Синхронизация ног веслоходового шестинога

Сообщение yak-40 » 26 мар 2010, 23:24

Клёва! :good: :good: :good:
И звук такой правильный, как будто рота солдат идёт :ROFL:
- Этот человек - не человек! это робот!
- Как? уже делают?!
- Делают!!!
Аватара пользователя
yak-40
 
Сообщения: 3037
Зарегистрирован: 23 окт 2007, 22:03
Откуда: Москва
прог. языки: С
ФИО: Евгений Яковец

Re: Синхронизация ног веслоходового шестинога

Сообщение Michael_K » 26 мар 2010, 23:32

А можно фотку датчика...
и в течение какого угла он замкнут за полный оборот?
Аватара пользователя
Michael_K
 
Сообщения: 6028
Зарегистрирован: 07 окт 2009, 00:29
Откуда: СПб

Re: Синхронизация ног веслоходового шестинога

Сообщение Vovan » 27 мар 2010, 00:05

Точно земерить мне не удаётся, но по транспортиру :oops: примерно 4-6град...
Заснять тоже блин проблемно (ноги мешают макро намано сделать) ну как-то так:
а сам датчик от касетных магнитофонов по-моему, вот такой
Вложения
Dat2_2.jpg
Dat1_1.jpg
_________
Sincerely,
Vovan
Аватара пользователя
Vovan
 
Сообщения: 3340
Зарегистрирован: 05 окт 2005, 12:03
Откуда: Литва
прог. языки: asm

Re: Синхронизация ног веслоходового шестинога

Сообщение Michael_K » 27 мар 2010, 01:40

Vovan писал(а):Точно земерить мне не удаётся, но по транспортиру :oops: примерно 4-6град...
Заснять тоже блин проблемно (ноги мешают макро намано сделать) ну как-то так:
а сам датчик от касетных магнитофонов по-моему, вот такой


Ух тыж... я, честно говоря, не предполагал такой точности -
хотел просто узнать, он "точечный" у вас или на "полоборота" или там на четверть :)))
Спасибо :)
Аватара пользователя
Michael_K
 
Сообщения: 6028
Зарегистрирован: 07 окт 2009, 00:29
Откуда: СПб

Re: Синхронизация ног веслоходового шестинога

Сообщение yak-40 » 27 мар 2010, 09:31

Может быть датчик в "полоборота" (180гр) лучше будет в даннй конструкции? Или я ошибаюсь?
Идея то интересная. Альтернатива энкодерам. Когда точность особо не важна, а двигаться по прямой надо...
- Этот человек - не человек! это робот!
- Как? уже делают?!
- Делают!!!
Аватара пользователя
yak-40
 
Сообщения: 3037
Зарегистрирован: 23 окт 2007, 22:03
Откуда: Москва
прог. языки: С
ФИО: Евгений Яковец

Re: Синхронизация ног веслоходового шестинога

Сообщение Michael_K » 27 мар 2010, 11:33

yak-40 писал(а):Может быть датчик в "полоборота" (180гр) лучше будет в даннй конструкции? Или я ошибаюсь?
Идея то интересная. Альтернатива энкодерам. Когда точность особо не важна, а двигаться по прямой надо...

Может я чего-то и не догоняю, но мне кажется, что все равно все в динамику упрется.

Смотрите, мотор, чей датчик замкнут при разомкнутом соседнем - стоит.

То есть, например, допустим, моторы одинаковые. Левый мотор подошел к датчику раньше.

Вот левый датчик сработал и тут возможны два варианта:
1. Мотор встает (датчик все еще замкнут)
2. Мотор пытается встать, пролетает датчик "по инерции", и крутится дальше как ни в чем не бывало...
Во втором случае, через некоторое время то же самое случается и с правым мотором. Результат - никакого синхронизьму не получается...

А в первом случае левый мотор стоит "на метке", смотрим дальше, к своей метке подъезжает правый мотор.
Вот на правом моторе срабатывает датчик - правый мотор продолжает крутиться, так как оба датчика замкнуты,
а левый стартует из положения "стоя". И тут опять возможны варианты разные.

1. Левый мотор успевает стронуться с метки за время пока датчик на правом замкнут.
2. Левый мотор НЕ успевает стронуться (тупит, на разгон требуется время)
Во втором случае левый мотор пропускает "шаг", правый продолжает крутиться (синхронизьму опять нету)
А в первом - тоже возможны варианты... (успел ли правый проскочить свою метку или встал и т.д.)

Умозрительно кажется, что в конструкции Vovanа редуктор сильно понижающий
(наверное в несколько сотен раз) и вероятно динамикой можно пренебречь (мотор встает мгновенно),
а вот насчет колесного я бы не был так уверен... Динамика этого дела неоднозначна.

Впрочем как знать...
Аватара пользователя
Michael_K
 
Сообщения: 6028
Зарегистрирован: 07 окт 2009, 00:29
Откуда: СПб

Re: Синхронизация ног веслоходового шестинога

Сообщение Vovan » 27 мар 2010, 11:50

2Michael_K: мне видится третий вариант, а именно вот это
пролетает датчик "по инерции", и крутится дальше как ни в чем не бывало...
не совсем так, ИМХО происходит следующее:
замыкает датчик и сбрасывает обороты, пусть даже не останавливается совсем, однако этого хватает при мнгократном повторении сброс+набор оборотов, ликвидировать разницу в скорости вращения моторов, ведь она не такая уж и большая (разница), т.к., обычно, мы выбираем типоодинаковые моторы...
Насчёт альтернативы энкодерам сказать трудно, т.к. ИМХО тут нужен индивидуальный подход (т.е. зависит от конструкции и требований к ней)...
Предложенный мною вариант - просто вариант и вряд ли панацея на все случаи, но к данному конкретному - подошёл успешно :)
Редуктор 1:48
зы: нет худа без добра - я теперь научился намано макросъёмкой владеть, уже после того как поместил фотки - стал пробовать снимать по-разному - оказалось фотик-то хорош! это я с кривыми руками... А теперь умею.
_________
Sincerely,
Vovan
Аватара пользователя
Vovan
 
Сообщения: 3340
Зарегистрирован: 05 окт 2005, 12:03
Откуда: Литва
прог. языки: asm

Re: Синхронизация ног веслоходового шестинога

Сообщение Michael_K » 27 мар 2010, 12:56

Vovan писал(а):2Michael_K: ИМХО происходит следующее:
замыкает датчик и сбрасывает обороты, пусть даже не останавливается совсем, однако этого хватает при мнгократном повторении сброс+набор оборотов, ликвидировать разницу в скорости вращения моторов

1. Нам ведь не только разницу в скорости надо ликвидировать, нам нужно и позицию синхронизировать - это сложнее.
2. А я вот не понимаю, как происходит в данном случае синхронизация.
Вы пишете "замыкает датчик и сбрасывает обороты,". Согласен, но ведь потом, через некоторое время то же самое случается и с другим мотором. То есть сначала левый мотор тормознулся на своем датчике, потом правый...
В принципе синхронизация может произойти через какое-то непредсказуемое время...
...а ведь может и не произойти?

Может быть я что-то не так понимаю, тут конечно вам виднее, тем более с живой таракашкой на руках :)
Аватара пользователя
Michael_K
 
Сообщения: 6028
Зарегистрирован: 07 окт 2009, 00:29
Откуда: СПб

Re: Синхронизация ног веслоходового шестинога

Сообщение Vovan » 27 мар 2010, 13:25

Michael_K писал(а):А я вот не понимаю, как происходит в данном случае синхронизация.
честно говоря, до конца, я тоже не могу (а теперь и не хочу) понять... Наверное это тот редкий случай, когда желаемое становится действительным без каких-либо на то теоретических оснований...
Michael_K писал(а):Вы пишете "замыкает датчик и сбрасывает обороты,". Согласен, но ведь потом, через некоторое время то же самое случается и с другим мотором. То есть сначала левый мотор тормознулся на своем датчике, потом правый...
это "некоторое время" может и не наступить, т.к. некоторое время (а точнее 1 или больше раз)моторы синхронно на датчики наезжают... а потОм опять некий вырвался вперёд и тут же откорректился и снова напару молотят... Наверное как-то так... Т.е. я хочу сказать, что скорее всего датчики просто корректоры, т.е. они незначительно подправляют ход... Идеально там вряд ли всё происходит, как если бы был энкодер. Возможно ещё вмешивается такой фактор: скорее всего один мотор, по своим характеристикам, имеет бОльшие обороты, а не поочереди... Поэтому чаще всего он и подттормаживается, а второй тут же! догоняет, типо, и снова своим датчиком запускает первого, даже не тормозясь :)
Интересно: если насильно тормознуть одну сторону ног, а потом отпустить, через 1 оборот всё снова восстанавливается :)
_________
Sincerely,
Vovan
Аватара пользователя
Vovan
 
Сообщения: 3340
Зарегистрирован: 05 окт 2005, 12:03
Откуда: Литва
прог. языки: asm

Re: Синхронизация ног веслоходового шестинога

Сообщение yak-40 » 27 мар 2010, 13:45

Если за один оборот синхронизация восстанавливается, значит во время замыкания датчика двигатель полностью останавливается. Иначе одного оборота явно нехватило бы. 6 градусов и большой редуктор наверное спасают :)
- Этот человек - не человек! это робот!
- Как? уже делают?!
- Делают!!!
Аватара пользователя
yak-40
 
Сообщения: 3037
Зарегистрирован: 23 окт 2007, 22:03
Откуда: Москва
прог. языки: С
ФИО: Евгений Яковец

Re: Синхронизация ног веслоходового шестинога

Сообщение Vovan » 27 мар 2010, 13:54

Верное замечание! :)
Когда насильно тормозишь - мотор (из-за всяких пластических сжатий) останавливается на датчике (не пассатижами ведь тормозишь, а пальцами :oops: )... Следовательно он и стоИт на датчике, а второй его запускает именно вовремя, т.е. через оборот :)
Тут вот я щас размышляю над другим:
прогу (аналогичную ж. логике) я написал и проверил с МК - эффект тот же :) т.е. просто правильно спрогить нуно всё (как и писал выше)... Но не нравится то, что enebl-ы драйверов заняты :( ... т.е. ШИМ теперь как устроить? Может ШИМ не особо и нужен при такой мелкотне, но в принципе то охота :wink: ...
Как-то хочу и ШИМ съесть и на датчик сесть.....
_________
Sincerely,
Vovan
Аватара пользователя
Vovan
 
Сообщения: 3340
Зарегистрирован: 05 окт 2005, 12:03
Откуда: Литва
прог. языки: asm

Re: Синхронизация ног веслоходового шестинога

Сообщение yak-40 » 27 мар 2010, 14:05

А какая проблемма?
Датчик сработал(всмысле программа опросила датчики и дала установку остановить колесо) - ШИМ в ноль, отпустил, ШИМ вернул в нужное значение.
- Этот человек - не человек! это робот!
- Как? уже делают?!
- Делают!!!
Аватара пользователя
yak-40
 
Сообщения: 3037
Зарегистрирован: 23 окт 2007, 22:03
Откуда: Москва
прог. языки: С
ФИО: Евгений Яковец

Re: Синхронизация ног веслоходового шестинога

Сообщение Vovan » 27 мар 2010, 14:20

Всё верно, только тут вот в чём трабла: ШИМ у меня остался только один, а как его на два выхода организовать не умею да и несоображу никак :oops:
Т.е. это, походу, чисто моя проблема: надо поглубже с архитектурой ознакомиться, либо поменять МК...
начинал я не раз с портами реверсов датчики связать (чтоб одним ШИМом на оба мотора), но жуткая путаница выходит - бросил на...
_________
Sincerely,
Vovan
Аватара пользователя
Vovan
 
Сообщения: 3340
Зарегистрирован: 05 окт 2005, 12:03
Откуда: Литва
прог. языки: asm

Re: Синхронизация ног веслоходового шестинога

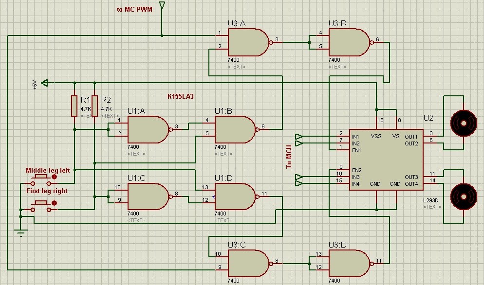
Сообщение Vovan » 15 апр 2013, 23:32

По просьбе некоторых товарищей переработал схему синхронизации и положу здесь, чтоб не потерялись. Первая схема аналог той что много выше, но упрощена до одного корпуса. Вторая схема позволяет использовать и ШИМ.
Вложения
Super_sinhro.jpg
Sinhro6_PWM.jpg
_________
Sincerely,
Vovan
Аватара пользователя
Vovan
 
Сообщения: 3340
Зарегистрирован: 05 окт 2005, 12:03
Откуда: Литва
прог. языки: asm

Пред.След.

Вернуться в Идеи

Кто сейчас на конференции

Сейчас этот форум просматривают: нет зарегистрированных пользователей и гости: 0

cron