roboforum.ru

Технический форум по робототехнике.

Синхронизация ног веслоходового шестинога

Обсуждаем рождающиеся мысли и результаты экспериментов.

Re: Синхронизация ног веслоходового шестинога

Сообщение Vovan » 05 апр 2009, 21:16

Постепенно... :oops:
Даже Протеусовский Source Editor не позволяет мне писать прогу после 960-й (по-моему) строки... :lol:
_________
Sincerely,
Vovan
Аватара пользователя
Vovan
 
Сообщения: 3340
Зарегистрирован: 05 окт 2005, 12:03
Откуда: Литва
прог. языки: asm

Re: Синхронизация ног веслоходового шестинога

Сообщение pashteet » 09 янв 2010, 00:30

Отличный таракан!
а побольше фоток неполучится сделать? Механика интересна :oops:
Аватара пользователя
pashteet
 
Сообщения: 930
Зарегистрирован: 28 авг 2009, 12:50
Откуда: Волжский
Skype: pashok0988
ФИО: Павел Петрович

Re: Синхронизация ног веслоходового шестинога

Сообщение Vovan » 26 мар 2010, 21:31

Все таки задачку енту я, будем считать, решил - "не мытьем так кАтаньем" :)
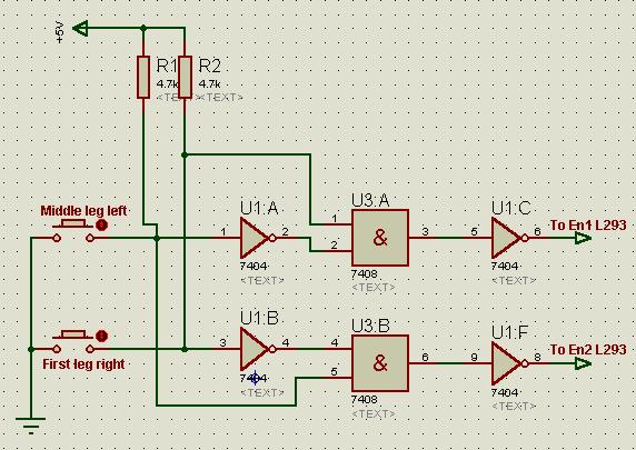
Напомню условие: двухмоторный шестиног с веслообразными шарнирами ног (хотя могут быть и другие варианты, главное что три ноги одной стороны управляются одним мотором и три другие - другим мотором); мозг МК+L293 (и куча переферии).
Решил таким образом:
под среднюю ногу одной стороны и под крайнюю (любую) ногу другой стороны - установил контактные датчики (можно потом и оптические поставить) крайнего (например верхнего) положения этих ног. Датчики через логику на 2-х ТТЛ микросхемах подключаю к Enabl-ам LM293. Т.о. логика следит за тем чтобы выполнялось следующее: если ни один из датчиков не замкнут - едем; если оба датчика сработали - едем; если левый сработал - стоп левый, ждём срабатывания правого и потом едем; если сработал правый - стоп правый ждём срабатывания левого и потом едем.
Т.е. таблица истинности логики такая:
In1 In2 OUT1 OUT2
0 0 1 1
1 0 1 0
0 1 0 1
1 1 1 1
Применение элементов жесткой логики оправдано тем, что она работает сама по себе и не напрягает МК, а кроме того никак не влияет на общую программу, а лишь следит за синхронизацией ног независимо от того в какую сторону движется робот...
Пока всё собрано на "соплях", но полевые испытания показали полную состоятельность данного варианта синхронизации ног, которую можно применять и на роботах без МК, но с драйверами имеющими Enable.
Если кому интересно могу и схемы и эскизы и прочее...
_________
Sincerely,
Vovan
Аватара пользователя
Vovan
 
Сообщения: 3340
Зарегистрирован: 05 окт 2005, 12:03
Откуда: Литва
прог. языки: asm

Re: Синхронизация ног веслоходового шестинога

Сообщение yak-40 » 26 мар 2010, 21:44

Vovan писал(а):если ни один из датчиков не замкнут - едем; если оба датчика сработали - едем; если левый сработал - стоп левый, ждём срабатывания правого и потом едем; если сработал правый - стоп правый ждём срабатывания левого и потом едем.
Исключающее ИЛИ! Всё гениальное просто :good:
- Этот человек - не человек! это робот!
- Как? уже делают?!
- Делают!!!
Аватара пользователя
yak-40
 
Сообщения: 3037
Зарегистрирован: 23 окт 2007, 22:03
Откуда: Москва
прог. языки: С
ФИО: Евгений Яковец

Re: Синхронизация ног веслоходового шестинога

Сообщение Vovan » 26 мар 2010, 21:49

Почти исключающее ИЛИ, пришлось инвертора добавить, т.к. последняя строчка таблицы не получалась... :)
_________
Sincerely,
Vovan
Аватара пользователя
Vovan
 
Сообщения: 3340
Зарегистрирован: 05 окт 2005, 12:03
Откуда: Литва
прог. языки: asm

Re: Синхронизация ног веслоходового шестинога

Сообщение yak-40 » 26 мар 2010, 21:54

Vovan писал(а):Почти исключающее ИЛИ, пришлось инвертора добавить, т.к. последняя строчка таблицы не получалась...

На МК бы получилось :wink:
- Этот человек - не человек! это робот!
- Как? уже делают?!
- Делают!!!
Аватара пользователя
yak-40
 
Сообщения: 3037
Зарегистрирован: 23 окт 2007, 22:03
Откуда: Москва
прог. языки: С
ФИО: Евгений Яковец

Re: Синхронизация ног веслоходового шестинога

Сообщение Vovan » 26 мар 2010, 21:58

...если есть МК :wink:
_________
Sincerely,
Vovan
Аватара пользователя
Vovan
 
Сообщения: 3340
Зарегистрирован: 05 окт 2005, 12:03
Откуда: Литва
прог. языки: asm

Re: Синхронизация ног веслоходового шестинога

Сообщение yak-40 » 26 мар 2010, 22:04

Дык, вроде на борту Мега8?
- Этот человек - не человек! это робот!
- Как? уже делают?!
- Делают!!!
Аватара пользователя
yak-40
 
Сообщения: 3037
Зарегистрирован: 23 окт 2007, 22:03
Откуда: Москва
прог. языки: С
ФИО: Евгений Яковец

Re: Синхронизация ног веслоходового шестинога

Сообщение Vovan » 26 мар 2010, 22:11

На данном то есть, однако не получалось мне добиться с моторами на МК именного того что получилось с ж.логикой... Это, скорее всего оттого что прога на роботе слишком уж огромная, а перелопатить её и вставить, удачно, ЛЭ в прогу не получилось - не стабильно срабатывало всё... Ну это конечно проблема программы, поэтому я в самом начале и написал "не мытьем так катаньем" :) ... А кроме того новый вариант позволяет засинхронить ноги и у роботов без МК (шестиногие лайн-трэйсеры, двигающиеся на свет\от света, обходящие препятствия и т.п....)
_________
Sincerely,
Vovan
Аватара пользователя
Vovan
 
Сообщения: 3340
Зарегистрирован: 05 окт 2005, 12:03
Откуда: Литва
прог. языки: asm

Re: Синхронизация ног веслоходового шестинога

Сообщение yak-40 » 26 мар 2010, 22:18

Да нет, всё нормально. :good: Жёсткая логика для таких случаев как раз то что надо.
Просто я с такими проблеммами (программными) тоже сталкивался, и что-бы не парится ставил по два-три МК на робот 8)
- Этот человек - не человек! это робот!
- Как? уже делают?!
- Делают!!!
Аватара пользователя
yak-40
 
Сообщения: 3037
Зарегистрирован: 23 окт 2007, 22:03
Откуда: Москва
прог. языки: С
ФИО: Евгений Яковец

Re: Синхронизация ног веслоходового шестинога

Сообщение Vovan » 26 мар 2010, 22:27

Ага :)
Да просто тот таракан, что в топике, покинул меня и переехал жить и развиваться (!) в другой город к другому хозяину, а мне захотелось типо повторить сие животное (все же прикольные они енти чуваки насекомовидные :ROFL: )... Вот и строю потихоньку "братика" :wink: , а начал именно с синхронизации ног и пока он действительно без МК...
Хотя не исключено что на новом роботе и прога новая будет, может и логика не понадобится... Но мне понравилось как он ходит теперь - всегда ровно! :good:
_________
Sincerely,
Vovan
Аватара пользователя
Vovan
 
Сообщения: 3340
Зарегистрирован: 05 окт 2005, 12:03
Откуда: Литва
прог. языки: asm

Re: Синхронизация ног веслоходового шестинога

Сообщение yak-40 » 26 мар 2010, 22:37

Ну тогда: Давай видева(с) :)
- Этот человек - не человек! это робот!
- Как? уже делают?!
- Делают!!!
Аватара пользователя
yak-40
 
Сообщения: 3037
Зарегистрирован: 23 окт 2007, 22:03
Откуда: Москва
прог. языки: С
ФИО: Евгений Яковец

Re: Синхронизация ног веслоходового шестинога

Сообщение yak-40 » 26 мар 2010, 22:51

О! Сейчас осенило! А что если твою систему синхронизации применить, например, на колёсном шасси?
Это-ж никаких энкодеров не надо. Ставим на колесах (или осях) бота датчики, по одному на борт, ну например холла, и с ихней помощью выравниваем движение до прямолинейного?
Дёшево и просто...
- Этот человек - не человек! это робот!
- Как? уже делают?!
- Делают!!!
Аватара пользователя
yak-40
 
Сообщения: 3037
Зарегистрирован: 23 окт 2007, 22:03
Откуда: Москва
прог. языки: С
ФИО: Евгений Яковец

Re: Синхронизация ног веслоходового шестинога

Сообщение Vovan » 26 мар 2010, 23:07

Точно! можно :)
а схема такая:
а видео пока тестовое :oops: (всё в процессе ведь...)
Вложения
Sinhro_6.jpg
_________
Sincerely,
Vovan
Аватара пользователя
Vovan
 
Сообщения: 3340
Зарегистрирован: 05 окт 2005, 12:03
Откуда: Литва
прог. языки: asm

Re: Синхронизация ног веслоходового шестинога

Сообщение Michael_K » 26 мар 2010, 23:10

Как-то все это очень на динамику, по-моему, завязано...
Практика, конечно, критерий истины, а как насчет повторяемости?
У вас мотор успевает встать, и при этом датчик все еще остается замкнут?
И он успевает разомкнуть свой датчик за время, пока мимо своего датчика пролетает соседний мотор?
Удивительно. В общем, никогда бы не подумал, что это надежно.

Однако вот это:
но полевые испытания показали полную состоятельность данного варианта

отметает сомнения :) :good:
Аватара пользователя
Michael_K
 
Сообщения: 6028
Зарегистрирован: 07 окт 2009, 00:29
Откуда: СПб

Пред.След.

Вернуться в Идеи

Кто сейчас на конференции

Сейчас этот форум просматривают: нет зарегистрированных пользователей и гости: 0

cron