roboforum.ru

Технический форум по робототехнике.


Проект звукового модуля под шину RoboBus

Обсуждаем рождающиеся мысли и результаты экспериментов.

Re: Проект звукового модуля под шину RoboBus

Сообщение blindman » 05 дек 2008, 11:28

Уж чего, а электретных микрофонов разных видов хватает
Проект [[Open Robotics]] - универсальные модули для построения роботов
Модули Open Robotics можно приобрести в магазине shop.roboforum.ru

Day OFF? You must be pulling my leg! Stop making humor before someone sees you, fool!

Аватара пользователя
blindman
 
Сообщения: 4130
Зарегистрирован: 29 апр 2008, 21:15
Откуда: Хабаровск
прог. языки: C,C++,Assembler,PHP,Javascript,Ruby, SPIN,Java(?)
ФИО: Андрей Юрьевич

Re: Проект звукового модуля под шину RoboBus

Сообщение EdGull » 05 дек 2008, 11:33

а чего не хватает?
может чё еще нужно?
Аватара пользователя
EdGull
 
Сообщения: 10211
Зарегистрирован: 28 дек 2004, 20:33
Откуда: Тольятти
Skype: Ed_Gull
прог. языки: Bascom AVR Basic
ФИО: Гуль Эдуард Викторович

Re: Проект звукового модуля под шину RoboBus

Сообщение blindman » 05 дек 2008, 11:39

Да все есть, не переживай :)

Я специально стараюсь проектировать на компонентах, которые можно везде найти.
Проект [[Open Robotics]] - универсальные модули для построения роботов
Модули Open Robotics можно приобрести в магазине shop.roboforum.ru

Day OFF? You must be pulling my leg! Stop making humor before someone sees you, fool!

Аватара пользователя
blindman
 
Сообщения: 4130
Зарегистрирован: 29 апр 2008, 21:15
Откуда: Хабаровск
прог. языки: C,C++,Assembler,PHP,Javascript,Ruby, SPIN,Java(?)
ФИО: Андрей Юрьевич

Re: Проект звукового модуля под шину RoboBus

Сообщение Digit » 05 дек 2008, 12:17

blindman писал(а):Чото я в ступор впал, не могу сообразить как сделать микрофонные усилители. Динамический диапазон должен быть большой, например для работы в качестве "шпиона", типа прослушивать квартиру и записывать звук - надо и тихие и громкие звуки записывать.
...
Какие у кого мысли на этот счет?


Нам же для шпионства стерео писать не обязательно? Тогда если делать три микрофона, как Эд предлагал, то можно один сделать с АРУ, а два оставить без него. Два использовать для ориентации, а третий - на подслушивание.
злой полицейский
Аватара пользователя
Digit
 
Сообщения: 3339
Зарегистрирован: 27 ноя 2004, 00:42
Откуда: совсем Москва
ФИО: Григорий

Re: Проект звукового модуля под шину RoboBus

Сообщение EdGull » 05 дек 2008, 12:24

даже не так.
три на ориентацию
плюс один на прослушку
у нас микрофонов как грязи.
Аватара пользователя
EdGull
 
Сообщения: 10211
Зарегистрирован: 28 дек 2004, 20:33
Откуда: Тольятти
Skype: Ed_Gull
прог. языки: Bascom AVR Basic
ФИО: Гуль Эдуард Викторович

Re: Проект звукового модуля под шину RoboBus

Сообщение Digit » 05 дек 2008, 12:26

во-во
злой полицейский
Аватара пользователя
Digit
 
Сообщения: 3339
Зарегистрирован: 27 ноя 2004, 00:42
Откуда: совсем Москва
ФИО: Григорий

Re: Проект звукового модуля под шину RoboBus

Сообщение blindman » 05 дек 2008, 12:43

Можете предложить простую схему с АРУ , и на таких компонентах, которые я могу купить в местном магазине? :sorry:

Добавлено спустя 2 минуты 6 секунд:
Да и для ориентации все равно надо регулировку чувствительности делат
Проект [[Open Robotics]] - универсальные модули для построения роботов
Модули Open Robotics можно приобрести в магазине shop.roboforum.ru

Day OFF? You must be pulling my leg! Stop making humor before someone sees you, fool!

Аватара пользователя
blindman
 
Сообщения: 4130
Зарегистрирован: 29 апр 2008, 21:15
Откуда: Хабаровск
прог. языки: C,C++,Assembler,PHP,Javascript,Ruby, SPIN,Java(?)
ФИО: Андрей Юрьевич

Re: Проект звукового модуля под шину RoboBus

Сообщение Digit » 05 дек 2008, 12:52

:pardon: я не могу - я вообще чайник :pardon:
чисто поболтать ерундой
злой полицейский
Аватара пользователя
Digit
 
Сообщения: 3339
Зарегистрирован: 27 ноя 2004, 00:42
Откуда: совсем Москва
ФИО: Григорий

Re: Проект звукового модуля под шину RoboBus

Сообщение blindman » 05 дек 2008, 12:58

Я вчера полдня посвятил поиску и изучению различных схем АРУ, и понял, что или не смогу найти компоненты те что рекомендуются , или они в выводных корпусах, а заменить - знаний не хватает. Так что простой аттенюатор на резисторах пока что выглядит привлекательнее. В общем, завтра видно будет - макет соберу, посмотрю что будет получаться.
Проект [[Open Robotics]] - универсальные модули для построения роботов
Модули Open Robotics можно приобрести в магазине shop.roboforum.ru

Day OFF? You must be pulling my leg! Stop making humor before someone sees you, fool!

Аватара пользователя
blindman
 
Сообщения: 4130
Зарегистрирован: 29 апр 2008, 21:15
Откуда: Хабаровск
прог. языки: C,C++,Assembler,PHP,Javascript,Ruby, SPIN,Java(?)
ФИО: Андрей Юрьевич

Re: Проект звукового модуля под шину RoboBus

Сообщение EdGull » 05 дек 2008, 13:06

а зачем ты к ареф цепляешся?

Добавлено спустя 38 секунд:
почему смещение просто не задать резисторным делителем от питания?
Аватара пользователя
EdGull
 
Сообщения: 10211
Зарегистрирован: 28 дек 2004, 20:33
Откуда: Тольятти
Skype: Ed_Gull
прог. языки: Bascom AVR Basic
ФИО: Гуль Эдуард Викторович

Re: Проект звукового модуля под шину RoboBus

Сообщение blindman » 05 дек 2008, 13:27

Просто чтобы при любом значении AREF смещение было в середине диапазона АЦП. И еще - AREF наверняка почище будет чем питание, ни к чему нам лишние шумы.
Ты беспокоишься, типа AREF нагружать нельзя?
Проект [[Open Robotics]] - универсальные модули для построения роботов
Модули Open Robotics можно приобрести в магазине shop.roboforum.ru

Day OFF? You must be pulling my leg! Stop making humor before someone sees you, fool!

Аватара пользователя
blindman
 
Сообщения: 4130
Зарегистрирован: 29 апр 2008, 21:15
Откуда: Хабаровск
прог. языки: C,C++,Assembler,PHP,Javascript,Ruby, SPIN,Java(?)
ФИО: Андрей Юрьевич

Re: Проект звукового модуля под шину RoboBus

Сообщение EdGull » 05 дек 2008, 13:49

тогда логичней операционик перед делителем, чтоб уж точно не нагружать :)
Аватара пользователя
EdGull
 
Сообщения: 10211
Зарегистрирован: 28 дек 2004, 20:33
Откуда: Тольятти
Skype: Ed_Gull
прог. языки: Bascom AVR Basic
ФИО: Гуль Эдуард Викторович

Re: Проект звукового модуля под шину RoboBus

Сообщение Duhas » 05 дек 2008, 15:17

схемки АРУ в студию.. могет переведем на доступную комплектуху...
«Как сердцу выразить себя? … Мысль изреченная есть ложь!»
В этом мире меня подводит доброта и порядочность...
"двое смотрят в лужу, один видит лужу, другой отраженные в ней звезды"
Аватара пользователя
Duhas
 
Сообщения: 6338
Зарегистрирован: 15 сен 2007, 13:03
Откуда: Красноярск
прог. языки: ASM(МК), C(PC)
ФИО: Гагарский Андрей Александрович

Re: Проект звукового модуля под шину RoboBus

Сообщение blindman » 05 дек 2008, 15:40

Завтра все соберу, выложу. Хотя может и не понадобится - надо проверить пару идей
Проект [[Open Robotics]] - универсальные модули для построения роботов
Модули Open Robotics можно приобрести в магазине shop.roboforum.ru

Day OFF? You must be pulling my leg! Stop making humor before someone sees you, fool!

Аватара пользователя
blindman
 
Сообщения: 4130
Зарегистрирован: 29 апр 2008, 21:15
Откуда: Хабаровск
прог. языки: C,C++,Assembler,PHP,Javascript,Ruby, SPIN,Java(?)
ФИО: Андрей Юрьевич

Re: Проект звукового модуля под шину RoboBus

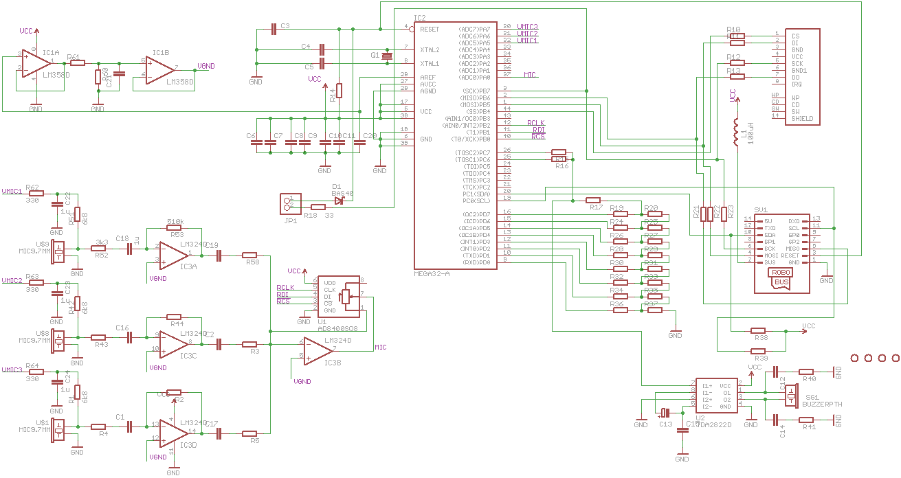
Сообщение blindman » 10 дек 2008, 13:55

Наверно все каналы одновременно оцифровываться не будут, поэтому регулятор усиления может быть один. Вот так.

sound.png
Проект [[Open Robotics]] - универсальные модули для построения роботов
Модули Open Robotics можно приобрести в магазине shop.roboforum.ru

Day OFF? You must be pulling my leg! Stop making humor before someone sees you, fool!

Аватара пользователя
blindman
 
Сообщения: 4130
Зарегистрирован: 29 апр 2008, 21:15
Откуда: Хабаровск
прог. языки: C,C++,Assembler,PHP,Javascript,Ruby, SPIN,Java(?)
ФИО: Андрей Юрьевич

Пред.След.

Вернуться в Идеи

Кто сейчас на конференции

Сейчас этот форум просматривают: Google [Bot] и гости: 0

cron