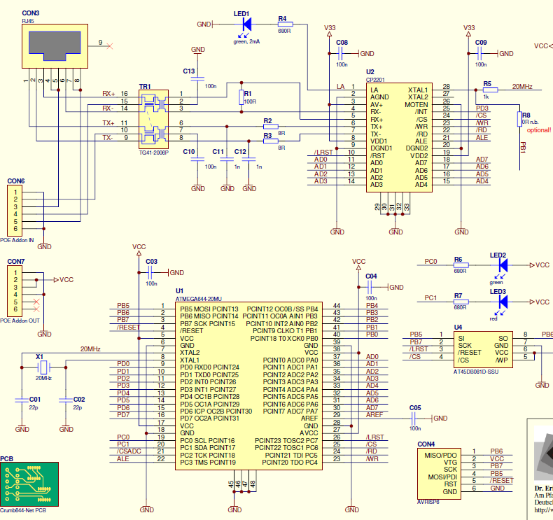
По поводу единой шины данных камеры и езернет-контроллера - тут есть вероятность, что камере нельзя сказать помолчать малость по этой шине, чтобы поработать с езернет-контроллером в тишине
а эзернет контроллер сразу в сеть выплевывает IP? нет? а какая ж она тогда ip камера, если там не ip а голый эзернет?
вообще передача видео по сети дело не особо приятное. надо держать буффер.. чем он больше, тем стабильней работает, но с большей задержкой.
поставить еще ARM на борт - убрать память и жать JPG\MPEG на лету
и звук еще тут же жать и тут же слать.




Я просто за размеры платы волнуюсь