Решил собрать робота на платформе от машинки на радиоуправлении (платформу уже в принципе разобрана, готова для использования - фотки тожа выложу, правдо они с мобилы, поэтому не супер качество) В протеусе схему намутил, со схемой для фотодатчиков я что-то странное намутил, решил схитрить, дабы проще все дело было - я законнектил вместо 4 компараторов один драйвер для управления движками (ваще в протеусе то все работает, хотя в реале схема собрана будет чутка по другому, в протеусе от фотоэлементов кинуты лапки на землю, в реале же надо будет их кидать на плюсик - ща короче выложу текст с прогой, скрин из протеуса, фотки платформы и картинки печатных плат из Lay Out, буду делать всего 3 платы, а то в машинке место мало, если на одной плате все делать то не влезет)
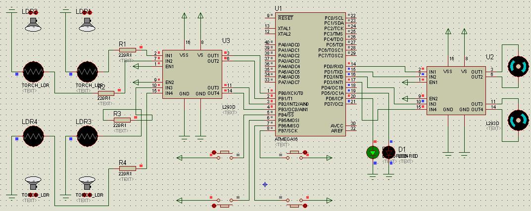
Как думаете левая часть схемы реально работать сможет? (заранее предупрежу - в протеусе все идеально работает)
Итак, поехали, кучка картинок и в конце добавлю текст проги) :

- Это скрин из протеуса (фототранзисторы в реале будут подключены к плюсу, так что не обращайте внимания)

- Вот основная плата с мегой16 и контактными датчиками

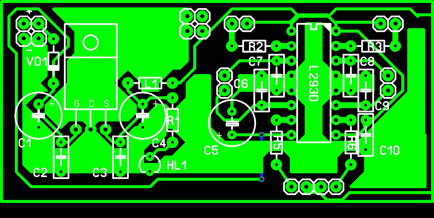
- Это плата для фотодатчиков на L293D

- Эту плату для моторов делал Space, но я решил использовать ее

- Это платформа F-Bot'a (без верхней крышки)

- Это таже платформа, но уже с крышкой
F-Bot-Prog.rar
- Вот файл с текстом проги (в формате .c)
- (2.86 КиБ) Скачиваний: 24
Программа пока еще в разработке, поэтому есть некоторые лишние фрагменты (точнее пока не задействованные)
Ну короч, цените, предлагайте че-нить новое и ругайте миня за мой креатифф с фототранзисторами
