![]() |
roboforum.ruТехнический форум по робототехнике. |
|
|
| Реклама | ||||
|
|
|
|||
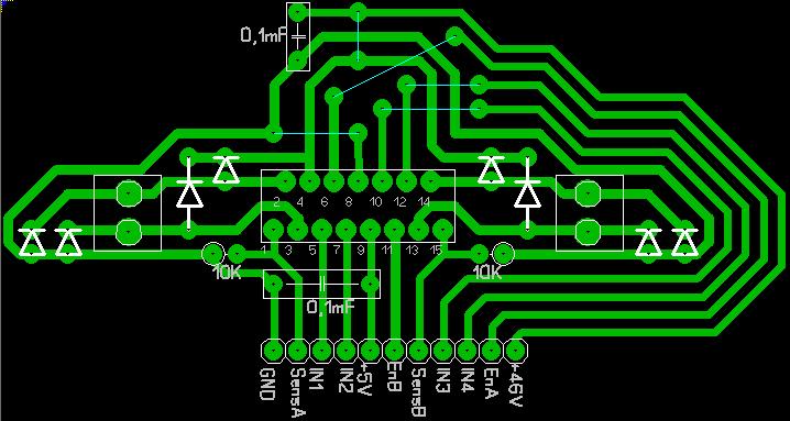
Master писал(а):буду крепить на угловых контактах, вот как здесь: viewtopic.php?f=10&t=3214
Требуется критика.
| Реклама | ||||
|
|
|
|||
Master писал(а):вроде понял, но не до конца. Фоток нету?
гемороя много.

Guriy писал(а):А если новое заработало и хоцца сразу с двумя на платформу поставить и поездить?
, просто не буду перемычки впаивать).Digit писал(а):Почему их четыре?

Master писал(а):Навсякий случай провел дорожки от токовых датчиков L298 к АЦП (ище не знаю как они работают, просто не буду перемычки впаивать).

Digit писал(а):Master писал(а):Навсякий случай провел дорожки от токовых датчиков L298 к АЦП (ище не знаю как они работают, просто не буду перемычки впаивать).
В даташите на L298 глянь. Если память не подводит, туда надо резистор вешать...
Сейчас этот форум просматривают: нет зарегистрированных пользователей и гости: 0