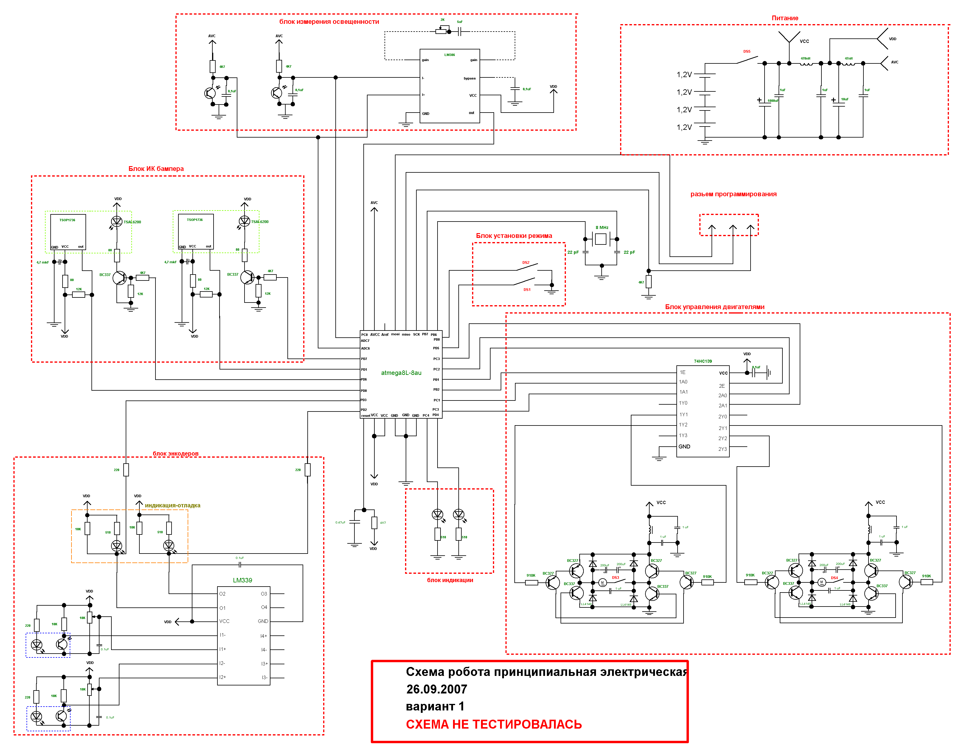
Нарисовал принципиальную схему будущего робота. Решил по полной использовать потенциал восьмой атмеги, задействовал все ноги. DS- dip swich на 6 переключателей, задает режим работы и отключает питание. Из нарисованного протестировал на макетах ТСОП и Н-мост, измеритель света и энкодеры не тестировал. Собственно энкодеры собраны по стандартной схеме, интересуют в основном номиналы. Обвязка ТСОПов взята полностью из даташита ( на мекете были небольшие отличия) , кварц взят для большей стабильности частоты ради ТСОПов. на моторах повешены электролиты- из опытов, моторы с ними получают большую мощность. Частота ШИМ регулирования-300 Гц. Из совсем экспериментального- измеритель уровня мощности. 2 фототранзистора на АЦП по стандартной схеме, и моё ноу-хау 386 ОУ для работы в режиме а-ля бим ( но АЦП считается только разность напряжений). Я поставил большую индуктивность на входе цифровой части, и еще одну поменьше на входе аналогового питания- это нормально ( в даташитах вроде так)? Хочу использовать встроенную опору для АЦП, будет ли она стабильной?
Хочу все развести на одной одностороннем текстолите 9х9 см. Все в корпусах для поверхностного монтажа, но всетаки кажется понадобится еще 1 сторона...
P.S. Вроде схему нарисовал неплохо. ЕСКД тихо плачет в стороне, но надеюсь, все понятно.
