roboforum.ru

Технический форум по робототехнике.


Вынашу на суд мою робо-плату

Обсуждаем рождающиеся мысли и результаты экспериментов.

Вынашу на суд мою робо-плату

Сообщение D-M » 07 дек 2006, 00:52

вообщем задумал я занятся чем то серьезным
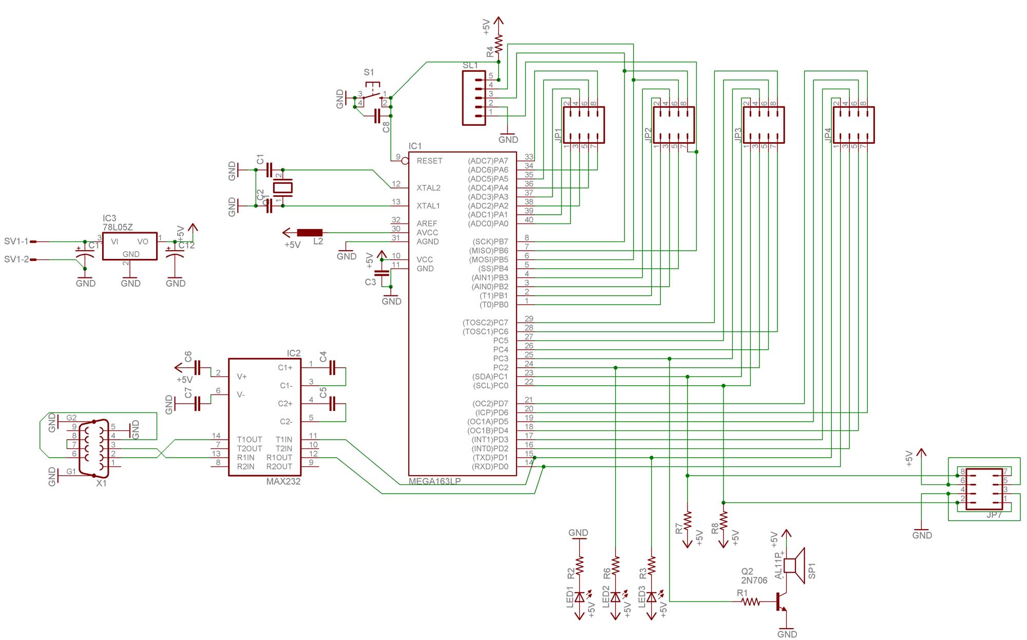
вот что получилось
разводил всё своими руками 8)
мож выявите незамеченые мной баги
выслушую все ваши пожелания
Вложения
плата.jpg
схема.jpg
Аватара пользователя
D-M
 
Сообщения: 486
Зарегистрирован: 28 мар 2006, 17:28
Откуда: Пенза

Сообщение avr123.nm.ru » 07 дек 2006, 01:51

желательно питание и землю выполнить более широкими проводниками.

кварц лучше расположить сбоку чтоб дорожки были минимальной длины.   посмотрите апноуты AVR040 AVR042

прямые углы лучше скруглить или под 45.

но работать и так наверно будет.
Аватара пользователя
avr123.nm.ru
отсылающий читать курс
 
Сообщения: 14195
Зарегистрирован: 06 ноя 2005, 04:18
Откуда: Москва
Предупреждения: -8

Сообщение =DeaD= » 07 дек 2006, 07:22

Дырки крепежные на разных расстояниях от краев. Глаз царапает :)

Это так и задумано?
Аватара пользователя
=DeaD=
 
Сообщения: 24218
Зарегистрирован: 06 окт 2004, 18:01
Откуда: Ебург
прог. языки: C++ / PHP / 1C
ФИО: Антон Ботов

Сообщение EdGull » 07 дек 2006, 07:44

Внимательней нужно быть батенька, читая даташиты, у вас замеченно полнейшее игнорирование проблем питания цифровой техники :-)
отсутсвуют блокоировочные конденсаторы 0.1 мкф на :
1. на входе выходе 78L05 и я бы настоятельно рекомендовал бы все таки 7805 поставить.
2. по питанию МАХ232
3. по питанию Меги на AVCC
Аватара пользователя
EdGull
 
Сообщения: 10211
Зарегистрирован: 28 дек 2004, 20:33
Откуда: Тольятти
Skype: Ed_Gull
прог. языки: Bascom AVR Basic
ФИО: Гуль Эдуард Викторович

Сообщение avr123.nm.ru » 07 дек 2006, 09:44

как делать питание м как разводить плату можно посмотреть в примере устройства на - avr123.nm.ru/01.htm
Аватара пользователя
avr123.nm.ru
отсылающий читать курс
 
Сообщения: 14195
Зарегистрирован: 06 ноя 2005, 04:18
Откуда: Москва
Предупреждения: -8

Сообщение D-M » 07 дек 2006, 10:55

хорошо всё учту
Аватара пользователя
D-M
 
Сообщения: 486
Зарегистрирован: 28 мар 2006, 17:28
Откуда: Пенза

Сообщение D-M » 07 дек 2006, 13:47

вот плата с исправлениями
добавилось: несколько кондеров и большие площадки питания
всёже хочется узнать, чего здесь не хватает на ваш взгляд?
Вложения
wild-ROBOCOM.gif
нижняя-сторона.gif
верхняя-сторона.gif
Последний раз редактировалось D-M 08 дек 2006, 02:21, всего редактировалось 1 раз.
Аватара пользователя
D-M
 
Сообщения: 486
Зарегистрирован: 28 мар 2006, 17:28
Откуда: Пенза

Сообщение =DeaD= » 07 дек 2006, 14:55

D-M писал(а):вот плата с исправлениями
добавилось: несколько кондеров и большие площадки питания
всёже хочется узнать, чего здесь не хватает на ваш взгляд?

Не хватает для чего? :) какая целевая система?

Мне может тут драйверов двигателей на 10А не хватает :)
Аватара пользователя
=DeaD=
 
Сообщения: 24218
Зарегистрирован: 06 окт 2004, 18:01
Откуда: Ебург
прог. языки: C++ / PHP / 1C
ФИО: Антон Ботов

Сообщение avr123.nm.ru » 07 дек 2006, 17:02

вот драйверы н-мостов для электродвигателей хорошие
http://www.roboforum.ru/viewtopic.htm?t=1841
Аватара пользователя
avr123.nm.ru
отсылающий читать курс
 
Сообщения: 14195
Зарегистрирован: 06 ноя 2005, 04:18
Откуда: Москва
Предупреждения: -8

Сообщение D-M » 07 дек 2006, 17:07

=DeaD= писал(а):Мне может тут драйверов двигателей на 10А не хватает :)

ладно-ладно :D
на плате написано wild ROBOCOM
вообще проект создавался как породия на соответсвующий контролёр так что драйверы будут на другой плате  :D
из этой платы я хотел выжать все возможности (вот и спрашиваю мож чего не углядел? )
Аватара пользователя
D-M
 
Сообщения: 486
Зарегистрирован: 28 мар 2006, 17:28
Откуда: Пенза

Сообщение =DeaD= » 07 дек 2006, 18:09

D-M писал(а):вообще проект создавался как породия на соответсвующий контролёр так что драйверы будут на другой плате  :D
из этой платы я хотел выжать все возможности (вот и спрашиваю мож чего не углядел? )

Тяжело сказать что не хватает пародии :)

В целом:

1. Если не собираетесь пользоваться COM-портом в штатном режиме работы робота - лучше выкинуть всё с печатки и оставить 4 пина - Gnd, VCC, RX, TX. На освободившееся место разместить драйвер двигателей минимальный.

2. Сигнальные линии выведены так, что совершенно непонятно как на них подключать что-то осмысленное. У меня например используется стандартная трехрядка - Gnd, Vcc, Signal, на которую ясно как цеплять IR-сенсоры, сервоприводы и т.п. Однако может у вас это просто разъем для коммутации с другим модулем и всё не в тему :)
Аватара пользователя
=DeaD=
 
Сообщения: 24218
Зарегистрирован: 06 окт 2004, 18:01
Откуда: Ебург
прог. языки: C++ / PHP / 1C
ФИО: Антон Ботов

Сообщение avr123.nm.ru » 07 дек 2006, 19:00

...  я и советую на  -  avr123.nm.ru/01.htm

прежде чем изобретать велосипед - посмотрите существующие конструкции и сделайте так или лучше.

Зачем делать с нуля и ходить по хоженым граблям ?
когда море открытой информации в интернете !
Аватара пользователя
avr123.nm.ru
отсылающий читать курс
 
Сообщения: 14195
Зарегистрирован: 06 ноя 2005, 04:18
Откуда: Москва
Предупреждения: -8

Сообщение Tracer » 07 дек 2006, 19:54

Собираешься заказывать изготовление на фирме или это вариант для домашнего изготовления?
Аватара пользователя
Tracer
 
Сообщения: 195
Зарегистрирован: 24 ноя 2004, 12:36
Откуда: Харьков

Сообщение D-M » 07 дек 2006, 21:24

пока буду делать на коленке не нашёл места гдебы заказать
Аватара пользователя
D-M
 
Сообщения: 486
Зарегистрирован: 28 мар 2006, 17:28
Откуда: Пенза

Сообщение Tracer » 07 дек 2006, 21:26

D-M писал(а):пока буду делать на коленке не нашёл места гдебы заказать


Тогда следующий НАВОДЯЩИЙ вопрос :о)

А металлизацию отверстий как будешь делать?
Аватара пользователя
Tracer
 
Сообщения: 195
Зарегистрирован: 24 ноя 2004, 12:36
Откуда: Харьков

След.

Вернуться в Идеи

Кто сейчас на конференции

Сейчас этот форум просматривают: нет зарегистрированных пользователей и гости: 0

cron