Виталий, имхо, нужно разграничить уровни быстродействия.. контур тока быстрее контура скорости, также как и контур скорости быстрее контура положения.. по идее нужно утащить минимизацию ошибки по траектории на уровне контуров скорости приводов..
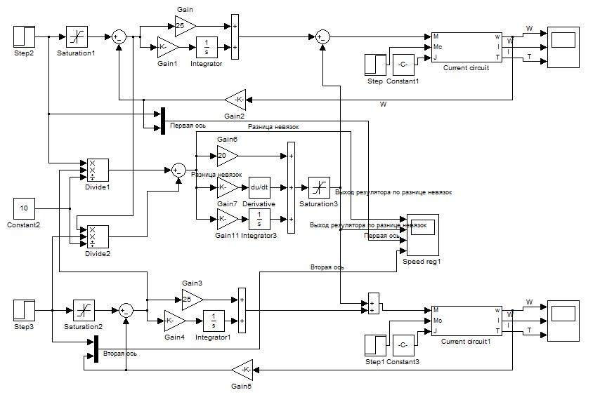
но я то выше к чему, по сути в управлении траекторией важно соблюдать четкое соотношение скоростей.. я подумал смотреть на отношения невязок приводов по скорости .. ща покажу что вышло:
модель общая и контура скорости..
то что вышло.. верхний график какой то странный..
пока писал - понял что можно взять не отношения, а разности между невязками, нормированными заданиями и подмешивать их в регулятор скорости каждой из осей..
