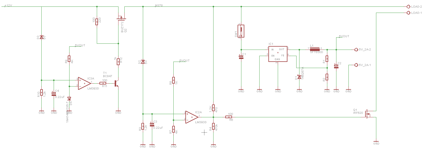
1. Гистерезис - ОК
2. Транзисторы - да, буду ставить 10-15 амерные логики
3. Компараторов ведро уже 339-х есть, не буду менять

4. Да, действительно, зачем два-то стабилитрона?

))
5. Для LiPol отсечка около 2,8-3,0 В на банку, т.е. для 3S - это 9В. Можно, конечно, скомбинировать бп на МК плюс полная отсечка компаратором по глубокому разряду - тогда будет и программируемый уровень отсечки нагрузки (ну т.е. выбор типа батареи)....
6. Поскольку в 339-м 4 компаратора в корпусе, как раз два остается на хорошее и плохое питание, как на схеме в приложении
Добавлено спустя 3 минуты 1 секунду:Стоп, стабилитрон там не источник опорного напряжения, и дает смещение относительно положительного питания, т.е. VDD-Vstab. А отпора создается диодом относительно земли, т.е. VSS+0,6V.