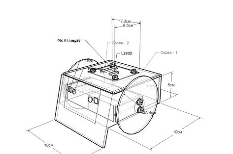
Пока думаю над корпусом


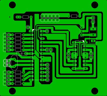
. Забыл только контакты L293D 2,7,10,15 подвести к меге, но это я думаю и так понятно. Т. к. это стандарт 



). Если тот, то он ВЕАМ. Контакты, о которых ты спрашиваешь - они играют следующую роль: Так как робот ВЕАМ, от поворачивается противоположным мотором от датчика, на котором попал импульс (1). Если противник попадет на контактного датчика, он его замыкает. При этом, срабатывает противоположный мотор (если левый датчик - правый мотор). Робот поворачивается и начинает толкать.
Вот и все!
Команда Болгарии будут представлять двое (я и мой коллега), в соревнованиях Робосумо и Слежение линии! 
Сейчас этот форум просматривают: нет зарегистрированных пользователей и гости: 0