roboforum.ru

Технический форум по робототехнике.

Третий фестиваль 8-9 апреля 2011

Re: Третий фестиваль 8-9 апреля 2011

Сообщение Vooon » 27 мар 2011, 21:20

Я вообще мог бы сходить 9-ого. Но сильно сомневаюсь что получится.
Linux user | Firefox user
Аватара пользователя
Vooon
Site Admin
 
Сообщения: 3339
Зарегистрирован: 09 фев 2006, 15:36
Откуда: Москва
Skype: vooon341
прог. языки: Python, C, Bash, JavaScript, C++, PHP
ФИО: Владимир Ермаков

Re: Третий фестиваль 8-9 апреля 2011

Сообщение Ruslan » 29 мар 2011, 16:14

Возможно я приду 9го с парой старых роботов.
Аватара пользователя
Ruslan
 
Сообщения: 603
Зарегистрирован: 03 июн 2007, 22:32
Откуда: Москва
ФИО: Руслан

Re: Третий фестиваль 8-9 апреля 2011

Сообщение Duhas » 31 мар 2011, 02:53

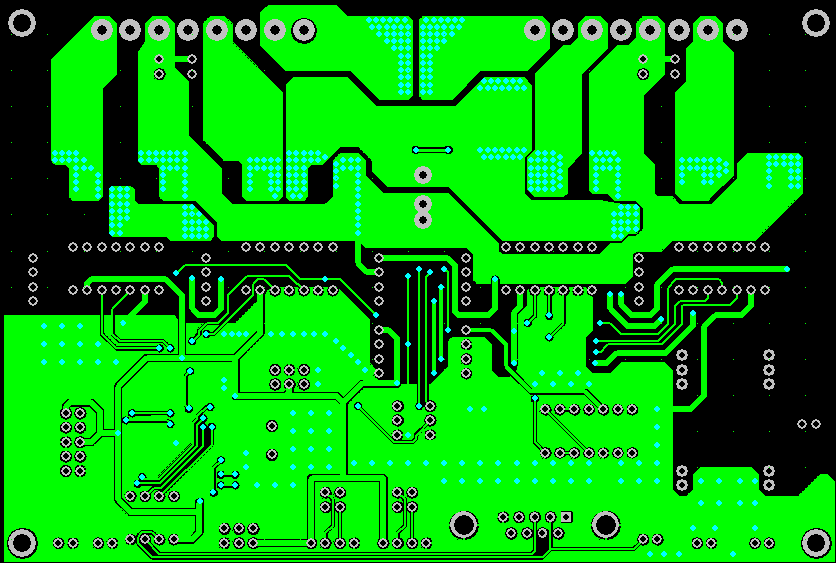
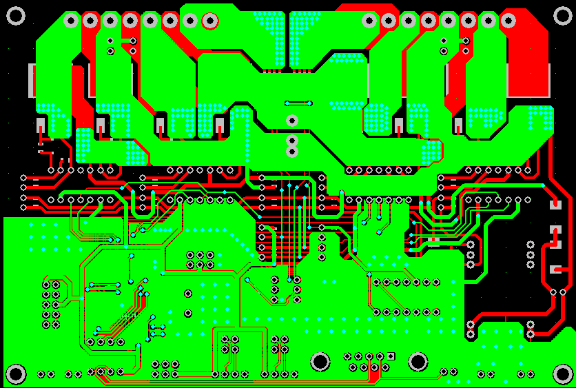
допилил воть платку приводов для соревнований и не только, хочу спать.. спать пару месяцев..
TOP.PNG

BOT.PNG

BOTH.PNG
«Как сердцу выразить себя? … Мысль изреченная есть ложь!»
В этом мире меня подводит доброта и порядочность...
"двое смотрят в лужу, один видит лужу, другой отраженные в ней звезды"
Аватара пользователя
Duhas
 
Сообщения: 6338
Зарегистрирован: 15 сен 2007, 13:03
Откуда: Красноярск
прог. языки: ASM(МК), C(PC)
ФИО: Гагарский Андрей Александрович

Re: Третий фестиваль 8-9 апреля 2011

Сообщение Ruslan » 09 апр 2011, 21:40

Был сегодня с сыном и одним старым роботом. Заняли 1е место в минисумо . Из форумских видел только Mandigitа. Вроде организовано было неплохо, но я большинство остальных видов пропустил.
Аватара пользователя
Ruslan
 
Сообщения: 603
Зарегистрирован: 03 июн 2007, 22:32
Откуда: Москва
ФИО: Руслан

Re: Третий фестиваль 8-9 апреля 2011

Сообщение setar » 09 апр 2011, 21:53

что нового заслуживающего внимания ?
Аватара пользователя
setar
Site Admin
 
Сообщения: 10991
Зарегистрирован: 04 окт 2004, 12:58
Откуда: St.Petersburg
Skype: taranenko.sergey
ФИО: Сергей Тараненко

Re: Третий фестиваль 8-9 апреля 2011

Сообщение Xsenus » 09 апр 2011, 23:12

Так я(Владимир) тоже форумский =)) Второе место=), как называются те цифровые шарпы, а то запамятовал...
Аватара пользователя
Xsenus
 
Сообщения: 113
Зарегистрирован: 10 янв 2008, 22:01
Откуда: Москва

Re: Третий фестиваль 8-9 апреля 2011

Сообщение dccharacter » 10 апр 2011, 11:31

ну-ка развиртуаливаться кто там был:
http://zyalt.livejournal.com/380404.html
Мой волшебник это я сам. Всю архитектуру программы придумал лично, а ребята помогли воплотить её. Я бы и сам мог написать, но лень учить язык и его конструкции.
Аватара пользователя
dccharacter
 
Сообщения: 4995
Зарегистрирован: 10 дек 2010, 13:16
Откуда: Красногорск МО
прог. языки: C, Python, wiring/processing
ФИО: Андрей

Re: Третий фестиваль 8-9 апреля 2011

Сообщение mandigit » 10 апр 2011, 13:16

из интересного:
встретилось два рабочих балансирующих робота. над таким проектом сечас работаю - было полезно пообщаться с разработчиками.
Аватара пользователя
mandigit
 
Сообщения: 583
Зарегистрирован: 28 ноя 2005, 12:05
Откуда: Москва

Re: Третий фестиваль 8-9 апреля 2011

Сообщение Duhas » 10 апр 2011, 13:18

был там, жосче поездки в столицу небыло.. 80 кг груза на 4 человека )

пытались оживить то что привезли ) понаступали на грабли и т.д... хочу убить того что нам номера бронировал ) набегались мы с нашим аллюминием по москве надолго вперед...

кароче если видели несколько человек в белых футболках спереди ABU ROBOCON 2011. сзади - Красноярский край - я был один из них ))
«Как сердцу выразить себя? … Мысль изреченная есть ложь!»
В этом мире меня подводит доброта и порядочность...
"двое смотрят в лужу, один видит лужу, другой отраженные в ней звезды"
Аватара пользователя
Duhas
 
Сообщения: 6338
Зарегистрирован: 15 сен 2007, 13:03
Откуда: Красноярск
прог. языки: ASM(МК), C(PC)
ФИО: Гагарский Андрей Александрович

Re: Третий фестиваль 8-9 апреля 2011

Сообщение Ruslan » 11 апр 2011, 00:59

Xsenus писал(а):Так я(Владимир) тоже форумский =)) Второе место=)

сорри, не узнал тебя по нику - ты совсем не похож на себя на аватарке!

Шарп называется GP2Y0D340K. Он компактнее шарповских же дальномеров и быстрее с рабатывает (12 мс против 39). Его правда совсем недавно сняли с производства но он много где ещё есть в иностранных роботомагазинах. Наверняка SkyStorm может его привезти.
Аватара пользователя
Ruslan
 
Сообщения: 603
Зарегистрирован: 03 июн 2007, 22:32
Откуда: Москва
ФИО: Руслан

Re: Третий фестиваль 8-9 апреля 2011

Сообщение dccharacter » 11 апр 2011, 01:08

Мой волшебник это я сам. Всю архитектуру программы придумал лично, а ребята помогли воплотить её. Я бы и сам мог написать, но лень учить язык и его конструкции.
Аватара пользователя
dccharacter
 
Сообщения: 4995
Зарегистрирован: 10 дек 2010, 13:16
Откуда: Красногорск МО
прог. языки: C, Python, wiring/processing
ФИО: Андрей

Re: Третий фестиваль 8-9 апреля 2011

Сообщение Ruslan » 11 апр 2011, 01:12

не, он должен стоить меньше $10. Может нам на робофорум партию заказать? Пока не исчезли со складов. Для роботов типа мини-сумо это пока лучший датчик противника по скорости току и оптимальной дальности. Шарп снял его с производства и пока не выпускает аналогов.
Аватара пользователя
Ruslan
 
Сообщения: 603
Зарегистрирован: 03 июн 2007, 22:32
Откуда: Москва
ФИО: Руслан

Пред.

Вернуться в Москва

Кто сейчас на конференции

Сейчас этот форум просматривают: нет зарегистрированных пользователей и гости: 0

cron