Вот такой проект
Уже делал один раз, точнее ошибку искал почему не работало. Щас буду себе делать такой же.
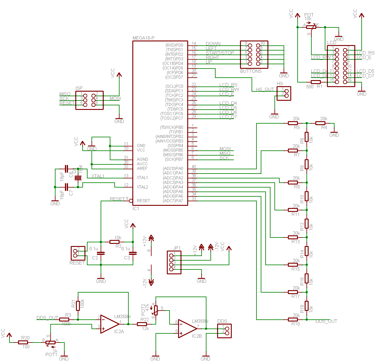
Там в проекте галку на JTAG в фьюзах ставить не нужно.
Вот кому интересно проект в протеусе.
Добавлено спустя 1 минуту 41 секунду:
И у меня вопрос, обязательно чтобы резисторы на ЦАП, которые 10К и 20К были 1%, стандартные 5% не подойдут?
Добавлено спустя 1 минуту 35 секунд:
И еще если это все дело смонтировать внутри старого блока питания от компа, там всяких плохих наводок не будет?

Лучше ЦАП поставить на выходе. На телесистемах есть проект генератора от Ридико - если его с AT90S2313 на мегу портировать, можно не только синусоиду генерировать, но и другие формы.