Ну или можно ждать появления Wireless USB

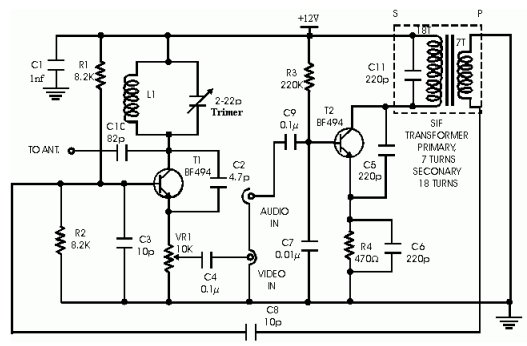
-= Александр =- писал(а):Я сам в радиочастотных деавйсах мало что понимаю... Один чел собирал, вроде даже работало...
-= Александр =- писал(а):Ну, в этот девайс была воткнута камера наблюдения и микрофон. а ловили обычным телевизором.
Сейчас этот форум просматривают: нет зарегистрированных пользователей и гости: 3