roboforum.ru

Технический форум по робототехнике.

Преобразователь USB -> Radio -> USB , LPT -> Radi

Программирование микроконтроллеров AVR, PIC, ARM.
Разработка и изготовление печатных плат для модулей.

Сообщение =DeaD= » 12 июл 2005, 14:56

Есть еще WiFi камеры. как минимум.

Ну или можно ждать появления Wireless USB :)
Аватара пользователя
=DeaD=
 
Сообщения: 24218
Зарегистрирован: 06 окт 2004, 18:01
Откуда: Ебург
прог. языки: C++ / PHP / 1C
ФИО: Антон Ботов

Сообщение -= Александр =- » 12 июл 2005, 15:01

Или сделать передатчик с модулятором. У меня где-то простая схемка валялась. пара транзисторов...
Аватара пользователя
-= Александр =-
Мастер Самоделкин
 
Сообщения: 3678
Зарегистрирован: 11 окт 2004, 19:20
Откуда: Россия, СПб
прог. языки: C/C++, Python, asm
ФИО: Курмис Александр Андреевич

1

Сообщение Dimmy » 12 июл 2005, 15:09

-= Александр =- писал(а):Или сделать передатчик с модулятором. У меня где-то простая схемка валялась. пара транзисторов...


Да? Я весь внимаение.
Аватара пользователя
Dimmy
 
Сообщения: 72
Зарегистрирован: 05 июл 2005, 13:34
Откуда: Ростов-на-Дону

Сообщение -= Александр =- » 12 июл 2005, 15:32

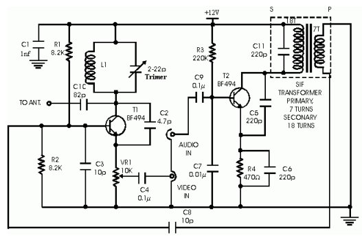
Вот:
Вложения
AV-TV.JPG
Аватара пользователя
-= Александр =-
Мастер Самоделкин
 
Сообщения: 3678
Зарегистрирован: 11 окт 2004, 19:20
Откуда: Россия, СПб
прог. языки: C/C++, Python, asm
ФИО: Курмис Александр Андреевич

1

Сообщение Dimmy » 12 июл 2005, 16:06

Покажу спецу.
А теперь коммент для не спеца можно? (Видео in и Audio in  столку сбили, а так, в общем, понятно. Почти.  :? )
Аватара пользователя
Dimmy
 
Сообщения: 72
Зарегистрирован: 05 июл 2005, 13:34
Откуда: Ростов-на-Дону

Сообщение -= Александр =- » 12 июл 2005, 16:33

Я сам в радиочастотных деавйсах мало что понимаю... Один чел собирал, вроде даже работало...
Аватара пользователя
-= Александр =-
Мастер Самоделкин
 
Сообщения: 3678
Зарегистрирован: 11 окт 2004, 19:20
Откуда: Россия, СПб
прог. языки: C/C++, Python, asm
ФИО: Курмис Александр Андреевич

1

Сообщение Dimmy » 12 июл 2005, 16:50

-= Александр =- писал(а):Я сам в радиочастотных деавйсах мало что понимаю... Один чел собирал, вроде даже работало...


Вопрос чайника: и что к чему соединяли?  :wink:

Имеется ввиду где вообще применял сие? И что было повешено на какие выходы и  т.д.
Аватара пользователя
Dimmy
 
Сообщения: 72
Зарегистрирован: 05 июл 2005, 13:34
Откуда: Ростов-на-Дону

Сообщение -= Александр =- » 12 июл 2005, 16:52

Ну, в этот девайс была воткнута камера наблюдения и микрофон. а ловили обычным телевизором.
Аватара пользователя
-= Александр =-
Мастер Самоделкин
 
Сообщения: 3678
Зарегистрирован: 11 окт 2004, 19:20
Откуда: Россия, СПб
прог. языки: C/C++, Python, asm
ФИО: Курмис Александр Андреевич

1

Сообщение Dimmy » 12 июл 2005, 16:55

-= Александр =- писал(а):Ну, в этот девайс была воткнута камера наблюдения и микрофон. а ловили обычным телевизором.


О!!! То что надо. Тюнер достать только мне нужно будет, либо приемник на той же частоте... хотя лучше все таки тюнер.

Интересно, а тюнером перехват таких видео сигналов кто-нить делал?..
Интересует WinAPI интерфейс, захват софтварно девайса (тюнера), а видео/аудио - неважно. Или просто кто-нить обращался к тюнеру программно?
Аватара пользователя
Dimmy
 
Сообщения: 72
Зарегистрирован: 05 июл 2005, 13:34
Откуда: Ростов-на-Дону

Пред.

Вернуться в Микроконтроллеры

Кто сейчас на конференции

Сейчас этот форум просматривают: нет зарегистрированных пользователей и гости: 5