разводка платВот, решил собрать параллельный программатор (мегу фьюзами покалечил, не программиться через ISP) , нашел схему...подмывает, что там еще и JTAG есть сразу...
схему тут взял, но не хочеться собирать что-либо сомнительное....кто нить его собирал?
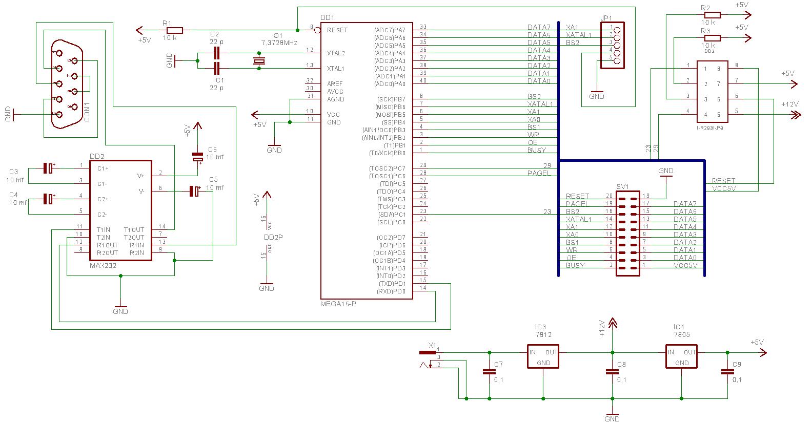
схема с драйвером com-порта на микросхеме max232pce с другого форума (во вложениях)
разводка платы и переходника под ATMega16 тоже приложил, основной модуль слегка изменил-убрал преобразователь напряжения, т.к. питаться схема будет от БП от старого компа, а там есть и 5 и 12, стабилизированные.
ЗЫ это первый мой девайс не на макетке, так что очень прошу, подскажите какие могут быть грабли при таком разведении
