Кто собирал параллельный программатор? помогите

Программирование микроконтроллеров AVR, PIC, ARM.
Разработка и изготовление печатных плат для модулей.

Кто собирал параллельный программатор? помогите

Сообщение finomen » 03 ноя 2008, 23:15

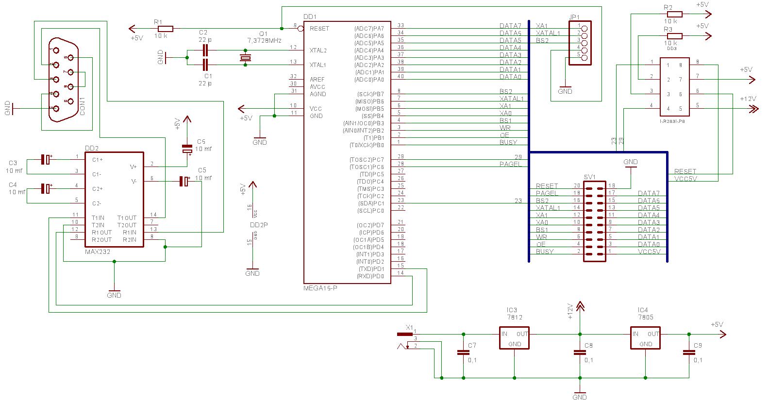
разводка платВот, решил собрать параллельный программатор (мегу фьюзами покалечил, не программиться через ISP) , нашел схему...подмывает, что там еще и JTAG есть сразу...
http://pol-sem.narod.ru/paraprog/paraprog.htm схему тут взял, но не хочеться собирать что-либо сомнительное....кто нить его собирал?
схема с драйвером com-порта на микросхеме max232pce с другого форума (во вложениях)

разводка платы и переходника под ATMega16 тоже приложил, основной модуль слегка изменил-убрал преобразователь напряжения, т.к. питаться схема будет от БП от старого компа, а там есть и 5 и 12, стабилизированные.

ЗЫ это первый мой девайс не на макетке, так что очень прошу, подскажите какие могут быть грабли при таком разведении
Вложения
_lay.rar
разводка плат
(25.96 КиБ) Скачиваний: 55
Sxeme.JPG
схема программатора
finomen
 
Сообщения: 45
Зарегистрирован: 18 окт 2008, 17:09
Откуда: Питер
Skype: finomen812
прог. языки: C/C++
ФИО: Николай

Re: Кто собирал параллельный программатор? помогите

Сообщение rig » 04 ноя 2008, 01:45

я собрал только на USB от Sailanser-а, внизу странички ссылка.
была одна проблема в авторской разводке платы. Разобрался не без помощи авторов. Авторы охотно отвечают на письма и консультируют по вопросам. НО все ответы сводятся к внимательно посмотрите как спаяно и разведено на ПП. В прочем так оно и получается, косяки почти все свои.
Аватара пользователя
rig
 
Сообщения: 1437
Зарегистрирован: 03 авг 2007, 19:43
Откуда: Екатеринбург
прог. языки: Си, асм со словарем

Re: Кто собирал параллельный программатор? помогите

Сообщение finomen » 04 ноя 2008, 12:38

я тож смотрел эту схему, но:
1 монтаж SMD компонентов и TQFP корпусов для меня пока что перебор.....
2 почти все USB заняты, а комы свободны...
3 программатор на COM дешевле

вот и хочеться узнать, собирал ли кто такое?
finomen
 
Сообщения: 45
Зарегистрирован: 18 окт 2008, 17:09
Откуда: Питер
Skype: finomen812
прог. языки: C/C++
ФИО: Николай

Re: Кто собирал параллельный программатор? помогите

Сообщение rig » 04 ноя 2008, 14:47

что там думать. собирай если надо. пару раз уже выручало.
Аватара пользователя
rig
 
Сообщения: 1437
Зарегистрирован: 03 авг 2007, 19:43
Откуда: Екатеринбург
прог. языки: Си, асм со словарем

Re: Кто собирал параллельный программатор? помогите

Сообщение rw4 » 06 дек 2008, 19:21

Как все новички в программировании я наступил все на те же грабли с ISP.
Собрал Sailanser на COM действительно новичкам помогает. Запустил не сразу но все ошибки свои. Программатор использую только для сброса фьюзов.
Аватара пользователя
rw4
 
Сообщения: 1
Зарегистрирован: 06 дек 2008, 18:56
Откуда: ЕЛАБУГА
прог. языки: C,DELPHI с книжкой


Вернуться в Микроконтроллеры

Кто сейчас на конференции

Сейчас этот форум просматривают: нет зарегистрированных пользователей и гости: 0

cron