-= Александр =- писал(а): корпус TQFP-0.5. Хотя в Мега-электронике есть макетка под такой корпус, да и утюгом можно постараться...




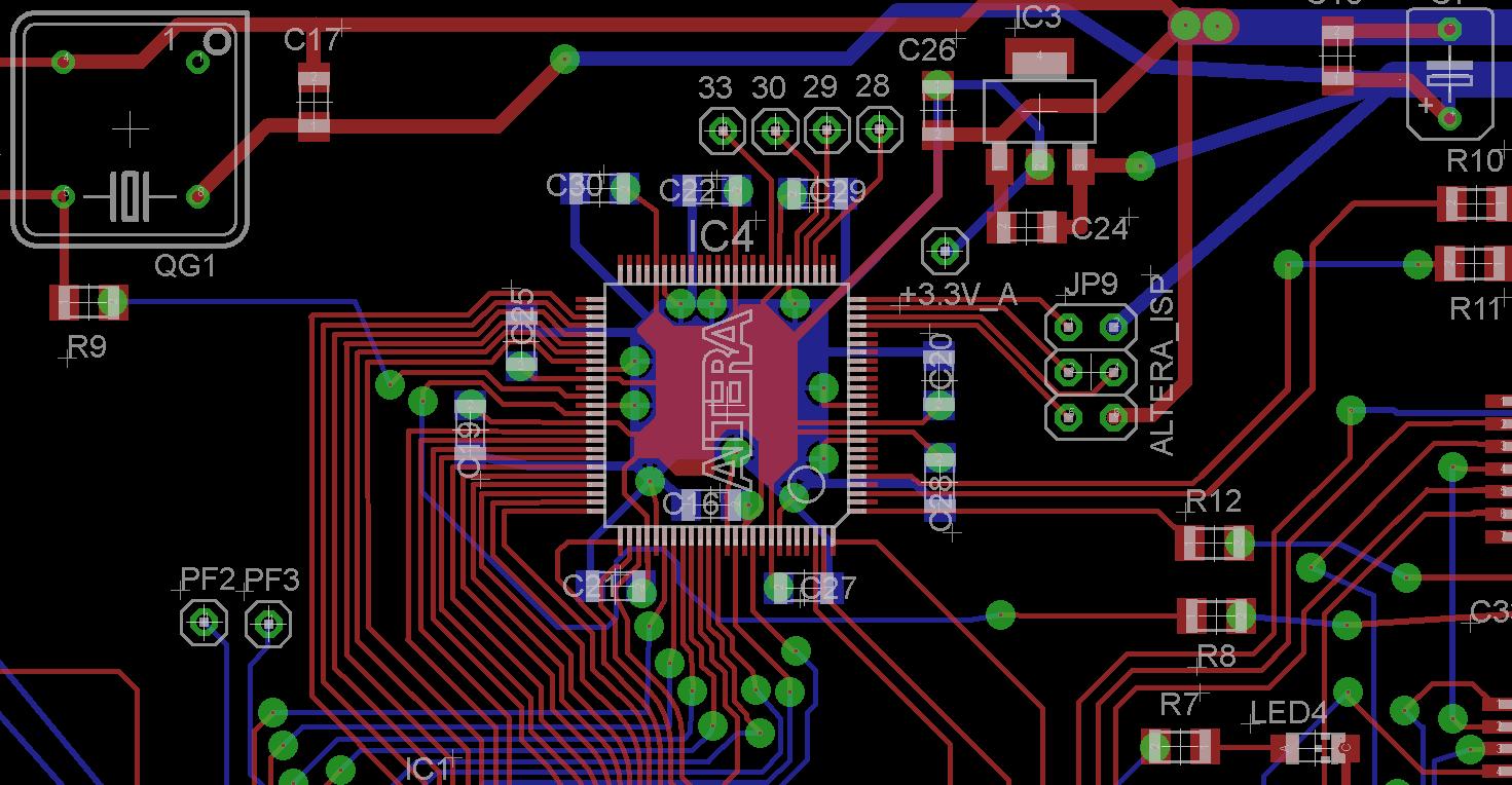
(в основном в области связи, и питании, т.к. занимаюсь разработкой аппаратуры связи). Вот пример моей разводки: чип - циклон2, внизу память и разъём uart, сверху разъёмы для прошивания и JTAG, ну и питание 1.2 В для ядра (источник 3.3В стоит выше), пишу на верилоге (всем настоятельно рекомендую именно этот язык
, кстати кому надо могу выслать пару книг по нему, хотя в инете их полно)
-= Александр =- писал(а):Я так глянул - простенькие Циклоны не такие уж дорогие! В пределах 500р где-то. Можно "народный проект" замутить. Так и осваивать как-то веселее будет.
-= Александр =- писал(а):Похоже на PCAD... Многослойка?
-= Александр =- писал(а):Расскажешь в чем принципиальное отличие работы с FPGA от CPLD? Ну кроме внешней памяти с конфигурацией...
так немного знаю, это есть в любой книжке посвященной альтеровским плисинам.
всётаки всё знать невозможно.-= Александр =- писал(а):Я так глянул - простенькие Циклоны не такие уж дорогие! В пределах 500р где-то. Можно "народный проект" замутить. Так и осваивать как-то веселее будет.
(чё поставить и габариты)-= Александр =- писал(а):Странно что с сайта альтеры куда-то исчезла серия Flex - неужели свернули?
Сейчас этот форум просматривают: нет зарегистрированных пользователей и гости: 0