roboforum.ru

Технический форум по робототехнике.


Панорамный индикатор...

Программирование микроконтроллеров AVR, PIC, ARM.
Разработка и изготовление печатных плат для модулей.

Панорамный индикатор...

Сообщение GIGOLAS » 09 окт 2008, 03:57

Здрасте все. Меня посетило пару идей ( надеюсь не бредовых ) с реализацией в AVR и Васике. Помогите чем можно.

Первое:

Не подскажите меня заинтерисовал панорамный индикатор. Ето такая вешь которая, звук раскладует на герцы и показывает на дисплее в виде вертикальных полосочек ( думаю вы меня поняли :) ) . И если можно с реализацией на Васике или наставте на путь истенный.

Второе:


И еще подскажите звуковые интегральные фильтры (чтоб можно было слушать ток выбраный диапозон частоты звука).И если можно с реализацией на Васике или наставте на путь истенный.


Третье: ( думаю что ето бред )

Реальноли на AVR типа 128 с обвязкой типа АЦП+ATMEGA128+ЦАП осушествить декодирование ( как верно непомню )
АМ, ЧМ, ФМ и другие типы модуляций......Соотвественно реализация на Васике

Добавлено спустя 1 минуту 39 секунд:
Сори нитам тему создал.
По жизненному опыту я точно знаю, что есть определённый тип людей, который считает что все ему должны.
Я отношу себя к противоположному типу, который постоянно считает себя виноватым в чём либо.
Ненавижу когда кто то пользуется моими недостатками.
Аватара пользователя
GIGOLAS
 
Сообщения: 302
Зарегистрирован: 22 сен 2008, 22:15
Откуда: Раменки 43

Re: Панорамный индикатор...

Сообщение GIGOLAS » 09 окт 2008, 15:17

Вот что думаю по пункту 3.

АЦП+ATMEGA128+ЦАП

LTC2208+ATMEGA128+PCM1771(думаю оперативы не стоит добавить)
По жизненному опыту я точно знаю, что есть определённый тип людей, который считает что все ему должны.
Я отношу себя к противоположному типу, который постоянно считает себя виноватым в чём либо.
Ненавижу когда кто то пользуется моими недостатками.
Аватара пользователя
GIGOLAS
 
Сообщения: 302
Зарегистрирован: 22 сен 2008, 22:15
Откуда: Раменки 43

Re: Панорамный индикатор...

Сообщение -= Александр =- » 09 окт 2008, 15:25

Фильтры - это уже задача не для AVR... А вот эквалайзер графический сделать можно. Тут вот есть готовый проект: http://elm-chan.org/works/akilcd/report_e.html
А вот ФМ или МП3 - проще на внешних декодерах раскрутить..
Ниндзя - круче всех. Они умеют ходить по воде, делить на ноль и угадывать шаффл в АйПоде.
Аватара пользователя
-= Александр =-
Мастер Самоделкин
 
Сообщения: 3678
Зарегистрирован: 11 окт 2004, 19:20
Откуда: Россия, СПб
прог. языки: C/C++, Python, asm
ФИО: Курмис Александр Андреевич

Re: Панорамный индикатор...

Сообщение GIGOLAS » 09 окт 2008, 18:33

Хм видел сайт но пропустил его, спасиб за него.
Вот возникает вопрос, там идет преобразованити по FFT ...Можно подробнее про него ато чет малость невъехал по англиски. Как оно работает? Естли примеры на ВАСИКЕ ?

Добавлено спустя 44 минуты 39 секунд:
Вот кое что нашол думаю только и не мне будет интересно.

Прога на Васике

Код: Выделить всёРазвернуть

$regfile = "m8def.dat"
'$crystal = 26601712
$crystal = 16000000
'----------------------KONFIGURACJA--------------------
Const Falloff = 1                                           'iloњж cykli po jakim sіupki opadn№, wolne opadanie
Const Lcd_offset = 1
Const Czulosc = 20
'----------------------STAЈE---------------------------

Const Timer1_h = _xtal / 44000
Const Timer1_l = _xtal / 2000
Reset Watchdog
Config Watchdog = 256
Stop Watchdog
Const Poziom_a = 8 -(czulosc * 0.4)


'------------------------ZMIENNE--------------------------
Dim Div As Iram Integer At 16
Dim K As Byte
Dim I As Byte
Dim Tmp_s As Integer
Dim Tmp_c As Integer
Dim Beta As Iram Byte
Dim Suma As Word
Dim Sam As Byte
Dim Sampling As Bit
Dim Rex_t As Integer , Imx_t As Integer
Dim Dane(32) As Integer
Dim Sample_h(32) As Integer
Dim Sample_l(32) As Integer
Dim Okno(32) As Byte
Dim Rex(16) As Integer
Dim Sinus(40) As Integer
Dim Wynik(16) As Byte , Wynik_o(16) As Byte
Dim Sing As Single
Dim Poziom As Integer
Dim Line1 As String * 16 , Line1d(16) As Byte At Line1 Overlay
Dim Line2 As String * 16 , Line2d(16) As Byte At Line2 Overlay
Dim Falloff_count(16) As Byte




$lib "lcd4busy.lbx"
Const _lcdport = Portd
Const _lcdddr = Ddrd
Const _lcdin = Pind
Const _lcd_e = 3
Const _lcd_rw = 2
Const _lcd_rs = 1
Config Lcd = 16 * 2
Initlcd
Waitms 10
Initlcd
Cls
Deflcdchar 1 , 0 , 0 , 0 , 0 , 0 , 0 , 0 , 31
Deflcdchar 2 , 0 , 0 , 0 , 0 , 0 , 0 , 31 , 31
Deflcdchar 3 , 0 , 0 , 0 , 0 , 0 , 31 , 31 , 31
Deflcdchar 4 , 0 , 0 , 0 , 0 , 31 , 31 , 31 , 31
Deflcdchar 5 , 0 , 0 , 0 , 31 , 31 , 31 , 31 , 31
Deflcdchar 6 , 0 , 0 , 31 , 31 , 31 , 31 , 31 , 31
Deflcdchar 7 , 0 , 31 , 31 , 31 , 31 , 31 , 31 , 31
Cls
Cursor Off


Config Adc = Single , Prescaler = 4 , Reference = Avcc
Start Adc

Config Timer1 = Timer , Prescale = 1
On Compare1a Sampleh
On Compare1b Samplel
Compare1a = Timer1_h
Compare1b = Timer1_l
Enable Timer1
Start Timer1

Enable Interrupts
Disable Int0
Disable Int1

For K = 0 To 31
Sinus(k + 1) = Lookup(k , Tab_sin)
   'Okno(k + 1) = 255
   'Okno(k + 1) = Lookup(k , Okno_blackman)
   'Okno(k + 1) = Lookup(k , Okno_hamming)
   Okno(k + 1) = Lookup(k , Okno_hanning)
Next K

Sinus(33) = Lookup(0 , Tab_sin)
Sinus(34) = Lookup(1 , Tab_sin)
Sinus(35) = Lookup(2 , Tab_sin)
Sinus(36) = Lookup(3 , Tab_sin)
Sinus(37) = Lookup(4 , Tab_sin)
Sinus(38) = Lookup(5 , Tab_sin)
Sinus(39) = Lookup(6 , Tab_sin)
Sinus(40) = Lookup(7 , Tab_sin)


Start Watchdog




Main:
Do
Reset Watchdog

Gosub Sample_h
Main_1:
If Sampling = 1 Then Goto Main_1

Gosub Sample_l
Gosub Copy_low
Gosub Dft
Gosub Przelicz_low
Gosub Copy_high
Gosub Dft
Gosub Przelicz_high

Main_3:
If Sampling = 1 Then Goto Main_3
Gosub Save
Loop







Copy_high:
   Poziom = 0

   For K = 1 To 32
      Div = Sample_h(k)
      asr r17:ror r16:asr r17:ror r16
      Sample_h(k) = Div
      Poziom = Poziom + Sample_h(k)
   Next K

   Div = Poziom
   asr r17:ror r16:asr r17:ror r16:asr r17:ror r16:asr r17:ror r16
   asr r17:ror r16
   Poziom = Div

   For K = 1 To 32
      Dane(k) = Sample_h(k) - Poziom
      Dane(k) = Dane(k) * Okno(k)
      Div = Dane(k)
      asr r17:ror r16:asr r17:ror r16:asr r17:ror r16:asr r17:ror r16
      asr r17:ror r16:asr r17:ror r16:asr r17:ror r16:asr r17:ror r16
      Dane(k) = Div
      If Dane(k) > 127 Then Dane(k) = 127
      If Dane(k) < -127 Then Dane(k) = -127
   Next K
Return



Copy_low:
   Poziom = 0

   For K = 1 To 32
      Div = Sample_l(k)
      asr r17:ror r16:asr r17:ror r16
      Sample_l(k) = Div
      Poziom = Poziom + Sample_l(k)
   Next K

   Div = Poziom
   asr r17:ror r16:asr r17:ror r16:asr r17:ror r16:asr r17:ror r16
   asr r17:ror r16
   Poziom = Div

   For K = 1 To 32
      Dane(k) = Sample_l(k) - Poziom
      Dane(k) = Dane(k) * Okno(k)
      Div = Dane(k)
      asr r17:ror r16:asr r17:ror r16:asr r17:ror r16:asr r17:ror r16
      asr r17:ror r16:asr r17:ror r16:asr r17:ror r16:asr r17:ror r16
      Dane(k) = Div
      If Dane(k) > 127 Then Dane(k) = 127
      If Dane(k) < -127 Then Dane(k) = -127
   Next K
Return




Dft:
For K = 1 To 15
Rex_t = 0
Imx_t = 0

   For I = 0 To 31
      Beta = I * K
      Beta = Beta And 31
      Tmp_s = Sinus(beta + 1) * Dane(i + 1)
      Tmp_c = Sinus(beta + 8) * Dane(i + 1)

      Div = Tmp_s
      asr r17:ror r16:asr r17:ror r16:asr r17:ror r16:asr r17:ror r16
      asr r17:ror r16:asr r17:ror r16:asr r17:ror r16:asr r17:ror r16
      Tmp_s = Div

      Div = Tmp_c
      asr r17:ror r16:asr r17:ror r16:asr r17:ror r16:asr r17:ror r16
      asr r17:ror r16:asr r17:ror r16:asr r17:ror r16:asr r17:ror r16
      Tmp_c = Div


     Rex_t = Rex_t + Tmp_c
     Imx_t = Imx_t - Tmp_s

   Next I

   Div = Rex_t
   asr r17:ror r16:asr r17:ror r16:asr r17:ror r16
   Rex_t = Div

   Div = Imx_t
   asr r17:ror r16:asr r17:ror r16:asr r17:ror r16
   Imx_t = Div

   Tmp_c = Rex_t * Rex_t
   Tmp_s = Imx_t * Imx_t


   Tmp_c = Tmp_c + Tmp_s
   Rex(k + 1) = Sqr(tmp_c)
Next K
Return



Sample_l:
'pobiera 32 prуbki z czкstotliwoњci№ 2kHz
Config Adc = Single , Prescaler = Auto , Reference = Avcc
Start Adc

Timer1 = 0
Enable Compare1b
Sam = 0
Sampling = 1
Return


Samplel:
Timer1 = 0
Incr Sam
Sample_l(sam) = Getadc(1)                                   'NIЇSZE PASMO
If Sam = 32 Then
   Disable Compare1b
   Sampling = 0
End If
Return




Sample_h:
'pobiera 32 prуbki z czкstotliwoњci№ 44kHz
Config Adc = Single , Prescaler = 2 , Reference = Avcc
'ADC dziaіa juї doњж niestabilnie na preskalerze 2 ale na 4 juї sie nie wyrobi i prubkuje z f=37kHz
' przez duїe f pojawiaja sie szumy jak podajemy sygnaі z generatora
Start Adc

Timer1 = 0
Enable Compare1a
Sam = 0
Sampling = 1
Return

Sampleh:
Timer1 = 0
Incr Sam
Sample_h(sam) = Getadc(0)                                   'WYЇSZE PASMO
If Sam = 32 Then
   Disable Compare1a
   Sampling = 0
End If
Return





'---------OBLICZANIE WYSOKOЊCI DLA HIGH (6-10)--------------


Przelicz_high:
Suma = Rex(3)
Wynik(9) = Suma

Suma = Rex(4)
Wynik(10) = Suma

Suma = Rex(5)
Wynik(11) = Suma

Suma = Rex(6)
Wynik(12) = Suma

Suma = Rex(7)
If Rex(8) > Suma Then Suma = Rex(8)
Wynik(13) = Suma

Suma = Rex(9)
If Rex(10) > Suma Then Suma = Rex(10)
Wynik(14) = Suma

Suma = Rex(11)
If Rex(12) > Suma Then Suma = Rex(12)
If Rex(13) > Suma Then Suma = Rex(13)
Wynik(15) = Suma

Suma = Rex(14)
If Rex(15) > Suma Then Suma = Rex(15)
If Rex(16) > Suma Then Suma = Rex(16)
Wynik(16) = Suma
Return


'---------OBLICZANIE WYSOKOЊCI DLA LOW (1-5)--------------


Przelicz_low:
Suma = Rex(2)
Wynik(1) = Suma

Suma = Rex(3)
Wynik(2) = Suma

Suma = Rex(4)
Wynik(3) = Suma

Suma = Rex(5)
If Rex(6) > Suma Then Suma = Rex(6)
Wynik(4) = Suma

Suma = Rex(7)
If Rex(8) > Suma Then Suma = Rex(8)
Wynik(5) = Suma

Suma = Rex(9)
If Rex(10) > Suma Then Suma = Rex(10)
Wynik(6) = Suma

Suma = Rex(11)
If Rex(12) > Suma Then Suma = Rex(12)
If Rex(13) > Suma Then Suma = Rex(13)
Wynik(7) = Suma

Suma = Rex(14)
If Rex(15) > Suma Then Suma = Rex(15)
If Rex(16) > Suma Then Suma = Rex(16)
Wynik(8) = Suma
Return




Save:


'-------------OBLICZANIE KOLEJNYCH (K) SЈUPKУW---------------

For K = 1 To 16                                             'w ci№gu jednej pкtli obliczany i wyњwietlany 1 sіupek 1/10
Sing = Wynik(k) * 0.1

'If K = 1 Then Sing = Sing * 0.5                             ' umnie jakos zawysoko skacz№, byж moze przez brak filtrуw mozna usunaж
'If K = 2 Then Sing = Sing * 0.75


Sing = Log10(sing)

Sing = Czulosc * Sing
Tmp_c = Sing + Poziom_a




'-----------PILNOWANIE GRANICY SЈUPKУW---------------

If Tmp_c < 0 Then Tmp_c = 0
If Tmp_c > 16 Then Tmp_c = 16

Wynik(k) = Tmp_c                                            'przeniesienie wyniku z TMP_C do zmiennej WYNIK


If Wynik(k) > Wynik_o(k) Then
   Wynik_o(k) = Wynik(k)
Else
   If Falloff_count(k) = Falloff Then
      If Wynik_o(k) > 0 Then Decr Wynik_o(k)
      Falloff_count(k) = 0
   End If
   Incr Falloff_count(k)
End If

Line1d(k) = Lookup(wynik_o(k) , L1)
Line2d(k) = Lookup(wynik_o(k) , L2)

Next K



'-------------WЈASNE WYЊWIETLANIE LCD---------
Locate 1 , Lcd_offset
Lcd Line1;
Locate 2 , Lcd_offset
Lcd Line2;


Return

L1:
Data 32 , 32 , 32 , 32 , 32 , 32 , 32 , 32 , 32 , 1 , 2 , 3 , 4 , 5 , 6 , 7 , 255

L2:
Data 32 , 1 , 2 , 3 , 4 , 5 , 6 , 7 , 255 , 255 , 255 , 255 , 255 , 255 , 255 , 255 , 255



' tabela 32 liczb 16 bitowych ze znakiem
' zaіoїony format: MSB - czкњж caіkowita, LSB - czкњж uіamkowa
' kwantyzacja: 0.19635 rad
' tabela I жwiartki sin(x), 8 pozycji (co 11,25 stopnia od 0 do 78.75)
Tab_sin:
Data 0% , 50% , 98% , 142% , 181% , 213% , 237% , 251%
' tabela II жwiartki sin(x), (co 11,25 stopnia od 90 do 178.75)
Data 255% , 251% , 237% , 213% , 181% , 142% , 98% , 50%
' tabela III i IV жwiartki sin(x), (co 11,25 stopnia od 180 do 258.75 i 270 - 348.75)
' zanegowane 2 poprzednie tabele
Data 0% , -50% , -98% , -142% , -181% , -213% , -237% , -251%
Data -255% , -251% , -237% , -213% , -181% , -142% , -98% , -50%



Okno_hanning:
Data 0 , 3 , 10 , 23 , 40 , 60 , 84 , 109 , 134 , 160 , 184 , 206 , 225 , 240 , 250 , 255 , 255 , 250 , 240 , 225 , 206 , 184 , 160 , 134 , 109 , 84 , 60 , 40 , 23 , 10 , 3 , 0

Okno_hamming:
Data 20 , 23 , 30 , 42 , 57 , 76 , 97 , 120 , 144 , 168 , 190 , 210 , 228 , 241 , 251 , 255 , 255 , 251 , 241 , 228 , 210 , 190 , 168 , 144 , 120 , 97 , 76 , 57 , 42 , 30 , 23 , 20

Okno_blackman:
Data 0 , 1 , 4 , 10 , 18 , 31 , 48 , 69 , 94 , 122 , 151 , 181 , 208 , 230 , 246 , 255 , 255 , 246 , 230 , 208 , 181 , 151 , 122 , 94 , 69 , 48 , 31 , 18 , 10 , 4 , 1 , 0





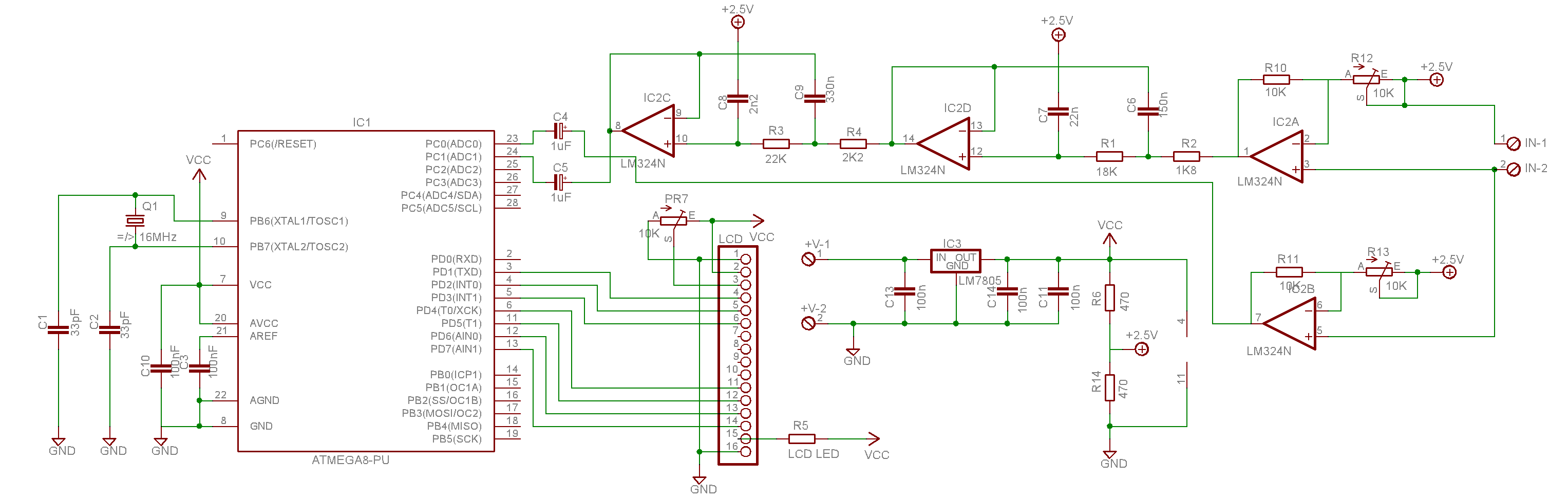
Схемка оборудования

Добавлено спустя 2 часа 2 минуты 1 секунду:
На днях его реализую и выложу отчет, о том что вышло )
Вложения
analizator.png
Анализатор
По жизненному опыту я точно знаю, что есть определённый тип людей, который считает что все ему должны.
Я отношу себя к противоположному типу, который постоянно считает себя виноватым в чём либо.
Ненавижу когда кто то пользуется моими недостатками.
Аватара пользователя
GIGOLAS
 
Сообщения: 302
Зарегистрирован: 22 сен 2008, 22:15
Откуда: Раменки 43

Re: Панорамный индикатор...

Сообщение Кирилл » 09 окт 2008, 18:47

тут про FFT
Кирилл
 
Сообщения: 432
Зарегистрирован: 20 окт 2005, 16:11
Откуда: Вильнюс,Литва
прог. языки: Basic


Вернуться в Микроконтроллеры

Кто сейчас на конференции

Сейчас этот форум просматривают: нет зарегистрированных пользователей и гости: 0

cron