roboforum.ru

Технический форум по робототехнике.


Есть ли у кого схема подключения Ультразвукового Датчика?

Программирование микроконтроллеров AVR, PIC, ARM.
Разработка и изготовление печатных плат для модулей.

Есть ли у кого схема подключения Ультразвукового Датчика?

Сообщение Nemod » 30 май 2005, 16:04

Есть ли у кого схема подключения Ультразвукового приемопередатчика? На западных сайтах пока нашел только подключение готового модуля а у меня есть только сам датчик. Просто не знаю какая у него должна быть обвязка если подключать к AVR микроконтроллерам и к каким портам цифровым или с АЦП?
Спасибо за ответы.
Аватара пользователя
Nemod
 
Сообщения: 25
Зарегистрирован: 30 май 2005, 15:41
Откуда: Moscow

Сообщение setar » 30 май 2005, 16:57

а почему бы не написать номенклатуру модели ?
или вы в полной уверенности что приёмо передатчики во всём мире лишь одного типа бывают ??
Аватара пользователя
setar
Site Admin
 
Сообщения: 10991
Зарегистрирован: 04 окт 2004, 12:58
Откуда: St.Petersburg
Skype: taranenko.sergey
ФИО: Сергей Тараненко

murata

Сообщение Nemod » 30 май 2005, 17:06

приемопередатчик Murata MA40E7S-1
радиус действия 0.2-3 метра подробнее http://www.murata.com

to Setar:
Узнаю' сарказм уставшего от глупых вопросов сисадмина :)
Аватара пользователя
Nemod
 
Сообщения: 25
Зарегистрирован: 30 май 2005, 15:41
Откуда: Moscow

Сообщение setar » 30 май 2005, 17:21

:wink: у меня бывает, не выспался я сегодня...

а вот док у производителя я с ходу как то действительно не обнаружил, причём даже не удалось найти технического описания - бред
Аватара пользователя
setar
Site Admin
 
Сообщения: 10991
Зарегистрирован: 04 окт 2004, 12:58
Откуда: St.Petersburg
Skype: taranenko.sergey
ФИО: Сергей Тараненко

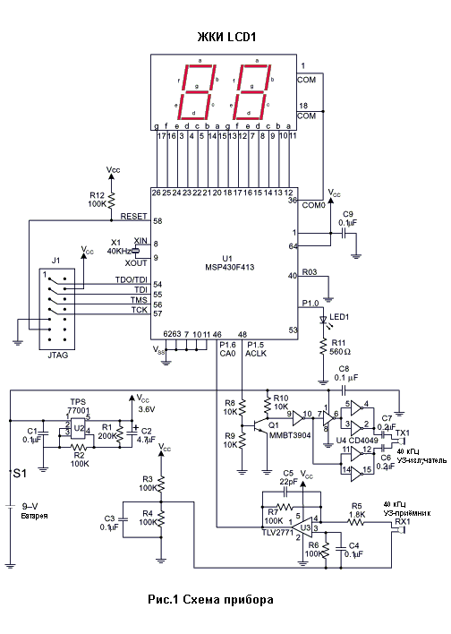
Сообщение nest » 30 май 2005, 17:28

герметичный ?

так же как и все остальные.
например на картинке ...
Вложения
US1.GIF
например
Аватара пользователя
nest
 
Сообщения: 977
Зарегистрирован: 21 янв 2005, 12:16
Откуда: Germany
Предупреждения: -4
прог. языки: asm

Сообщение -= Александр =- » 01 июн 2005, 02:43

Хм... А совковые датчики от какой-то сигнализации подойдут? Кстати есть ли какое-то описане этой схемы? Частоты там, формулы, параметры всякие...
Аватара пользователя
-= Александр =-
Мастер Самоделкин
 
Сообщения: 3678
Зарегистрирован: 11 окт 2004, 19:20
Откуда: Россия, СПб
прог. языки: C/C++, Python, asm
ФИО: Курмис Александр Андреевич

Сообщение Nemod » 01 июн 2005, 19:02

Просто у меня и датчик и приемник в одном корпусе, и есть у него всего два вывода.

В документации написано длительность импульса 4mc, интервал 100мс, частота 40кгц.

Верны ли мои следующие рассуждения?

То есть если я поключаю его к МК , микроконтроллер должен сделать 160 импульсов на протяжении 4мс  (из расчёта 40кгц) потом переключить выходы на входы и ловить то что пришло на протяжении 100мс, далее цикл повторить.
Аватара пользователя
Nemod
 
Сообщения: 25
Зарегистрирован: 30 май 2005, 15:41
Откуда: Moscow

Сообщение Green Fox » 02 июн 2005, 21:57

Для дальностей до 3м достаточно питать передатчик портом контроллера, далее отключить их. В качестве приемника проще всего взять отдельный элемент (например MA40S8, MA40S4, ...), цены: 70 - 120р. Обязательно надо смастерить усилитель и детектор. Ку выбрать примерно 1000 - 2500. Самое простое - на операционнике. Для больших дальностей нужен резонансный усилитель. На дальностях более 20 м эти датчики работают оч. скверно (из своего опыта). Вообще, их родной диапазон: 0.5 - 15м.
Интересное наблюдение! Зимой дальность действия ультразвуковых датчиков больше чем летом (на улице, в помещении - одинаково).
Green Fox
 
Сообщения: 9
Зарегистрирован: 02 июн 2005, 21:46
Откуда: Ленинград

Сообщение nest » 03 июн 2005, 13:21

-= Александр =- писал(а):Хм... А совковые датчики от какой-то сигнализации подойдут? Кстати есть ли какое-то описане этой схемы? Частоты там, формулы, параметры всякие...


имхо, почему бы им не подойти ? :)

схкма отсюда: http://www.kitel.ru/modules.php?name=Se ... e&artid=30
мне её где то на форумах и дали
Аватара пользователя
nest
 
Сообщения: 977
Зарегистрирован: 21 янв 2005, 12:16
Откуда: Germany
Предупреждения: -4
прог. языки: asm

Сообщение nest » 03 июн 2005, 13:23

Green Fox писал(а):Интересное наблюдение! Зимой дальность действия ультразвуковых датчиков больше чем летом (на улице, в помещении - одинаково).


распространение звука зависит очень от температуры ... и возможно от состава воздуха (если на самом деле зимой в помещении такая же разница..., типа зимой больше азота - вот вам и увеличение дальности :) )
Аватара пользователя
nest
 
Сообщения: 977
Зарегистрирован: 21 янв 2005, 12:16
Откуда: Germany
Предупреждения: -4
прог. языки: asm

Сообщение nest » 03 июн 2005, 13:26

Nemod писал(а):Просто у меня и датчик и приемник в одном корпусе, и есть у него всего два вывода.


так оно в поллароидных модулях и применяется ... одним излучателем и излучает и принимает
описание, например , тут : http://www.acroname.com/robotics/parts/R11-6500.html
Аватара пользователя
nest
 
Сообщения: 977
Зарегистрирован: 21 янв 2005, 12:16
Откуда: Germany
Предупреждения: -4
прог. языки: asm

Сообщение Green Fox » 24 июн 2005, 17:34

Я снимал АЧХ датчиков Мурата и некоторых других. Интересное дело: АЧХ стандартно для любой пьезы - сначала последовательный, а затем параллельный резонанс. Причем, у передатчиков последовательный резонанс на 40,5 кГц, параллельный - на 43,2 кГц а у приемников - последовательный на 38,0 кГц, параллельный на 40,5. Вроде все логично. От температуры и влажности параметры датчиков не зависят (-10 - +80; просушка в резервуаре над Cr03 ни к чему не привели).
АЧХ приемопередатчика имеет последовательный резонанс на 40,5 кГц, параллельный - на 42,1 кГц! - ??? Чем же он "приемопередатчик"??? Я делал дальномеры, используя на прием и передачу передатчик, но требовалась схема согласования с малым входным сопротивлением. В чем преимущества приемопередатчика мне не ясно.
Green Fox
 
Сообщения: 9
Зарегистрирован: 02 июн 2005, 21:46
Откуда: Ленинград

Сообщение Green Fox » 24 июн 2005, 17:47

Кстати, вот схема резонансного каскада на 40 кГц dF = 2 кГц. Проверена. Операционник любой, с частотой не ниже 3 МГц. Я брал NE5532 и ad826.
Вложения
Схема резонансного каскада 40 кГц.rar
(2.64 КиБ) Скачиваний: 274
Green Fox
 
Сообщения: 9
Зарегистрирован: 02 июн 2005, 21:46
Откуда: Ленинград

Сообщение Totopolis » 13 сен 2005, 14:19

Green Fox писал(а): Я делал дальномеры, используя на прием и передачу передатчик, но требовалась схема согласования с малым входным сопротивлением. В чем преимущества приемопередатчика мне не ясно.


Можно поинтересоваться?
какая была точность этого дальномера? И скорость обработки?

Сам вот в раздумъях: купить лазерный триангуляц скоростной дальномер или самому делать... вот на чем вопрос...

Нужна точность 0,5мм
И скорость приличная, что бы квадратный метр за секунды обсчитывал...
Аналогичные девайсы от 3,5кило уе стоят на западе, тока не экспортируют в россию, собаки...
Totopolis
 
Сообщения: 6
Зарегистрирован: 22 окт 2004, 19:33


Вернуться в Микроконтроллеры

Кто сейчас на конференции

Сейчас этот форум просматривают: нет зарегистрированных пользователей и гости: 1

cron