В общем суть проблемы:
Есть робот (в наших достижениях - пионер), у него два приводных двигателя. Написал кусок кода - в течении 4 сек едем вперд, потом 4 сек назад, потом сек стоим. Этот так - испытать.
Питается он от сдвоенного АКБ от сотового.
Если роботу ехать не надо - то все отлично.
А если поступет команда ехать, то падение напряжени проявляется в тускнении букв на ЛСД, подключенному к МК.
+ питание зашунтировал МК кондером на 470 (буква ню, похожа на М)F (электролит).
Короче робот в любой произвольный момент просто отстанавливается и как-бы "Зависает", т.е. останавливается на каком-либо шаге и все...
Было этот цикл он отлично откатыал 3 раза и потом зависал....
а бывало что вперед поедет и все - хватит, наездился...
Что делать???
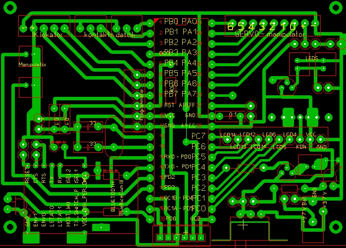
Схему робота выкладываю.
Единственное, что не установленны кондеры 0.1 мкФ - жду пока придут.
Приложите картинку ! плиз
приложил) <Myp>



