Рад, что пошло обсуждение по делу.
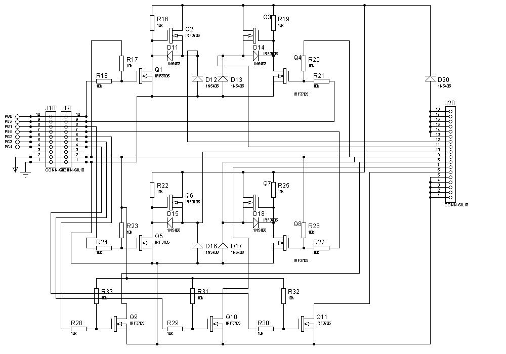
Во первых силовая схема - слишком мудрёная.
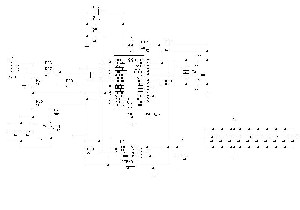
Далее для чего тебе U9 - не знаю, можно и без неё...
что б прошить серийный номер, и не мучиться если соберу вторую такую плату
А вот светодиод D19 лучше размножить на RX и TX отдельно (проше будет потом отлаживать...).
Надеюсь, что FT232 проблем не принесет, а отладку можно перебросить на rs232
Силовая схема - контакты питание на разьёмах J18 и J19 должны быть по краям разьёма.
Зачем ? Токов-то там нет.
По схеме контроллера:
- в резистораз R5...R8 не вижу смысла
хм ... думаю
- Между линиями A и B должен стоять резистор 120 Ом. И в разьёме J13 ни к чему выводить землю .
понял. спасибо
А Reset к питанию ты так и не подтянул...
обижаете: R4
А теперь по расположению элементов:
- чем короче проводники - тем меньше помех ! Поэтому ставь интерфейсный микросхемы RS-232 ближе к МК.
- Кроме того кварц должен стоять как можно ближе к МК
это само собой, я просто прикинул (ориетировочно) расположение элементов.
Если ты предполагаешь сделать две платы - так и показывай так же...
Две - это количество экз

А так плата одна - распилить можно между разъемами J18 - J19