Робоконтроллер на меги128. Дубль 2.

Программирование микроконтроллеров AVR, PIC, ARM.
Разработка и изготовление печатных плат для модулей.

Робоконтроллер на меги128. Дубль 2.

Сообщение slava » 11 май 2005, 10:43

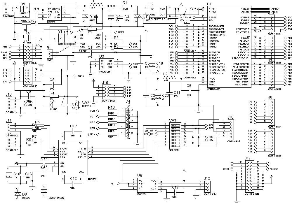
Вот примерно, что получается.
Вложения
3.JPG
2.JPG
1.JPG
slava
 
Сообщения: 188
Зарегистрирован: 12 апр 2005, 11:47
Откуда: Москва

Сообщение slava » 11 май 2005, 10:44

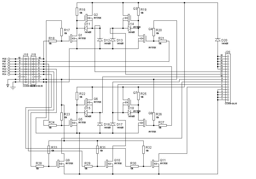
Примерная схема расположения элементов.
Вложения
5.JPG
slava
 
Сообщения: 188
Зарегистрирован: 12 апр 2005, 11:47
Откуда: Москва

Сообщение Mike_MA » 11 май 2005, 12:05

Во первых силовая схема - слишком мудрёная.
Далее для чего тебе U9 - не знаю, можно и без неё...
А вот светодиод D19 лучше размножить на RX и TX отдельно (проше будет потом отлаживать...).
Силовая схема - контакты питание на разьёмах J18 и J19 должны быть по краям разьёма.
По схеме контроллера:
- в резистораз R5...R8 не вижу смысла
- Между линиями A и B должен стоять резистор 120 Ом. И в разьёме J13 ни к чему выводить землю .

А Reset к питанию ты так и не подтянул...

А теперь по расположению элементов:
- чем короче проводники - тем меньше помех ! Поэтому ставь интерфейсный микросхемы RS-232 ближе к МК.
- Кроме того кварц должен стоять как можно ближе к МК

Если ты предполагаешь сделать две платы - так и показывай так же...
Mike_MA
 
Сообщения: 367
Зарегистрирован: 07 фев 2005, 17:41
Откуда: Санкт-Петербург

Сообщение slava » 11 май 2005, 12:29

Рад, что пошло обсуждение по делу.

Во первых силовая схема - слишком мудрёная.
Далее для чего тебе U9 - не знаю, можно и без неё...


что б прошить серийный номер, и не мучиться если соберу вторую такую плату

А вот светодиод D19 лучше размножить на RX и TX отдельно (проше будет потом отлаживать...).


Надеюсь, что FT232 проблем не принесет, а отладку можно перебросить на rs232

Силовая схема - контакты питание на разьёмах J18 и J19 должны быть по краям разьёма.




Зачем ? Токов-то там нет.

По схеме контроллера:
- в резистораз R5...R8 не вижу смысла


хм ... думаю

- Между линиями A и B должен стоять резистор 120 Ом. И в разьёме J13 ни к чему выводить землю .


понял. спасибо
А Reset к питанию ты так и не подтянул...


обижаете: R4


А теперь по расположению элементов:
- чем короче проводники - тем меньше помех ! Поэтому ставь интерфейсный микросхемы RS-232 ближе к МК.
- Кроме того кварц должен стоять как можно ближе к МК


это само собой, я просто прикинул (ориетировочно) расположение элементов.

Если ты предполагаешь сделать две платы - так и показывай так же...


Две - это количество экз :) А так плата одна - распилить можно между разъемами J18 - J19
slava
 
Сообщения: 188
Зарегистрирован: 12 апр 2005, 11:47
Откуда: Москва

Сообщение Tracer » 11 май 2005, 13:49

В ISIS в выделенном компоненте передвигаются его обозначения и номинал пораздвигай так будет ЧИТАБЕЛЬНЕЕ
Также есть глобальный АННОТОАТОР он переобзывает компоненты в соответствии с их расположением (по ГОСТ) - легче находить элемент на схеме.

Светодиоды лучше цеплять на питание (меньше грузится МК)

Резисторы I2C -10к  не много?
Аватара пользователя
Tracer
 
Сообщения: 195
Зарегистрирован: 24 ноя 2004, 12:36
Откуда: Харьков

Сообщение Mike_MA » 12 май 2005, 10:59

Да, лучше светодиоды с +питания через резистор подключить к ноге контроллера.
Mike_MA
 
Сообщения: 367
Зарегистрирован: 07 фев 2005, 17:41
Откуда: Санкт-Петербург

Сообщение Змей-Горыныч » 12 май 2005, 13:41

Mike_MA писал(а): в резистораз R5...R8 не вижу смысла


Это точно, их не надо.

Mike_MA писал(а):- Между линиями A и B должен стоять резистор 120 Ом. И в разьёме J13 ни к чему выводить землю.


Не знаю как для МАХ-имовской микрухи, а вот для аналогичной AD485 никакого резистора не надо. Сам делал - всё прекрасно работало!

Mike_MA писал(а):А Reset к питанию ты так и не подтянул...


А и не обязательно, в MEGa-х он внутри контроллера подтянут внутренним резистором.
Аватара пользователя
Змей-Горыныч
 
Сообщения: 70
Зарегистрирован: 01 мар 2005, 14:54
Откуда: г. Томск

Сообщение Mike_MA » 12 май 2005, 15:26

Змей-Горыныч писал(а):
Mike_MA писал(а):- Между линиями A и B должен стоять резистор 120 Ом. И в разьёме J13 ни к чему выводить землю.


Не знаю как для МАХ-имовской микрухи, а вот для аналогичной AD485 никакого резистора не надо. Сам делал - всё прекрасно работало!


Однако если у тебя только два узла на шине - можно и не ставить. А вот когда у тебя на шине будет 3 и более узла, то придётся ставить в любом случае. Во вторых этот резистор прописан в стандарте и поэтому он необходим в оконечных узлах.

Змей-Горыныч писал(а):
Mike_MA писал(а):А Reset к питанию ты так и не подтянул...


А и не обязательно, в MEGa-х он внутри контроллера подтянут внутренним резистором.


Такие резисторы лишними не будут. И не надо сильно надеяться на резисторы в МК - не всегда это спасает...
Mike_MA
 
Сообщения: 367
Зарегистрирован: 07 фев 2005, 17:41
Откуда: Санкт-Петербург

Сообщение Iceberg » 14 май 2005, 11:42

Всем доброго времени суток.
2 slava:
Посмотрел на твою схемку ... похоже ты хорошо разобрался с usb портом? Я вот сейчас тоже пытаюсь написать прогу под 2313 для работы с usb, но если честно, то никогда с ним до этого не сталкивался. Накопал кучу всякой документаций, спецификаций, но что то где то не клеится.
Вот и решил попробовать у тебя спросить. Не могбы ты мне растолковать, что конкретно (и как) надо формировать на линиях, чтобы комп опознал мою железку (можно для начала даже как HID устройство, чтобы драва виндов стандартные пользовать), ... и как попроще написать под нее свои дрова?
Заранее благодарен.
Iceberg
 
Сообщения: 7
Зарегистрирован: 14 май 2005, 11:35

Сообщение Mike_MA » 14 май 2005, 11:50

Это просто стандартная схема включения FT232 , а контроллер подключается по rs-232 и туда никакой HID не передаётся. HID находится в EEPROM которая подключается к FT232.
Mike_MA
 
Сообщения: 367
Зарегистрирован: 07 фев 2005, 17:41
Откуда: Санкт-Петербург

Сообщение Iceberg » 14 май 2005, 15:20

Да, да .. спасибо, я уже понял, просто сразу не заметил, что на usb спец контроллер повешен, ... думал, что на avr реализовано ... жаль ... у меня просто на плате места не хватает под еще одну микруху и поэтому есть необходимость реализовать котроллер usb непосредственно на 90s2313 ... может кто нибудь знает тонкости данного вопроса?
Iceberg
 
Сообщения: 7
Зарегистрирован: 14 май 2005, 11:35

Сообщение ASin » 14 май 2005, 15:56

Iceberg писал(а):... может кто нибудь знает тонкости данного вопроса?


Есть один такой мужик :wink:
http://www.cesko.host.sk/IgorPlugUSB/Ig ... USB%20(AVR)_eng.htm
http://www.cesko.host.sk/IgorPlugUSB/Ig ... USB%20(AVR)_eng.htm#Download
ASin
 
Сообщения: 155
Зарегистрирован: 18 дек 2004, 03:14
Откуда: Москва

Сообщение Iceberg » 14 май 2005, 16:51

Угу :) есть такой мужик :))
Если не считать, что по русски с ним не поговоришь, то все ок :)
Эти статьи все у меня есть. Покопал его код. Вроде все красиво, но не могу я, что то делать, если чего то не допонял :) ...
Вот если бы кто нить разложил бы по полочкам, что при подачи питания мы получаем такие то сигналы из компа к устройству, потом от устройства к компу ... в общем на уровне сигналов как они друг с другом договариваются и по каким сигналам происходят запросы и ответы ....
Особенно вот еще волнует вопрос по написанию драйверов своих под usb девайс. Не пользоваться же всю жизнь его дровами :))
Iceberg
 
Сообщения: 7
Зарегистрирован: 14 май 2005, 11:35

Сообщение ASin » 14 май 2005, 17:27

Iceberg писал(а):Угу :) есть такой мужик :))
Если не считать, что по русски с ним не поговоришь, то все ок :)
Эти статьи все у меня есть. Покопал его код. Вроде все красиво, но не могу я, что то делать, если чего то не допонял :) ...

Понятно. :roll: Ну он вроде по-аглицки умеет.

Iceberg писал(а):Вот если бы кто нить разложил бы по полочкам, что при подачи питания мы получаем такие то сигналы из компа к устройству, потом от устройства к компу ... в общем на уровне сигналов как они друг с другом договариваются и по каким сигналам происходят запросы и ответы ....

А это уже видели? Тоже, правда, не по-русски.
http://www.beyondlogic.org/usbnutshell/ ... tshell.pdf

Вообще, разбираться в деталях протокола USB -- это да, это задачка  :)
ASin
 
Сообщения: 155
Зарегистрирован: 18 дек 2004, 03:14
Откуда: Москва

Сообщение Iceberg » 16 май 2005, 11:01

Нет, такого еще не видел.
Мне в принципе особо то без разницы на русском или на английском, лишьбы информация хорошая была.
Сейчас посмотрю, заранее большое спасибо.
Iceberg
 
Сообщения: 7
Зарегистрирован: 14 май 2005, 11:35


Вернуться в Микроконтроллеры

Кто сейчас на конференции

Сейчас этот форум просматривают: нет зарегистрированных пользователей и гости: 0

cron