Здравствуйте!
Помогите пожалуйста разобраться.
Сейчас стоит опрос как законектить МК Атмега16 и Блютуз модуль.
Знаю, что необходимо законектить соответсвенно rx tx выходы мк и модуля. Только как соответственно????
сначала я соеденил rx бютуза с rxd МК и tx бютуза с txd МК. Так вроде везде пишут. кажется, Мур про это тоже писал.
Но поинтересовался у человека который делал робота с блютузом (ToniPizecato ) - он мне сказал, что надо конектить.
rx бютуза с txd МК и rx бютуза с txd МК
И еще мне посоветовал законектить CTS RTS блютуза междусобой.
Так что я сейчас вообще в непоятках. Помогите разобраться.
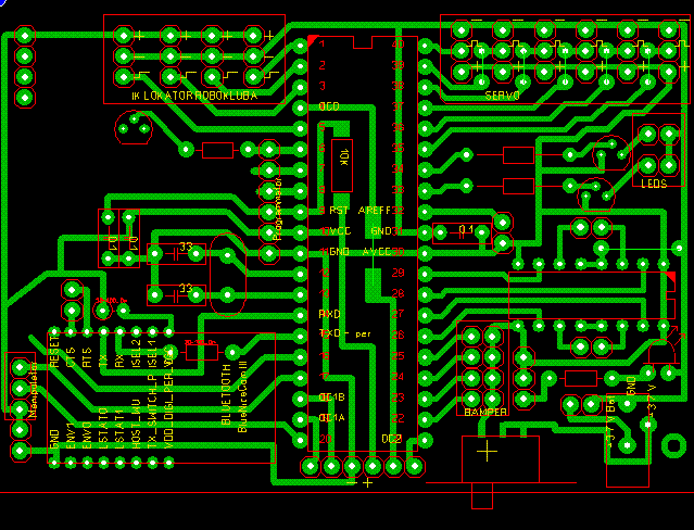
Прикладываю схему моей печатки для робота. зацените.

