roboforum.ru

Технический форум по робототехнике.

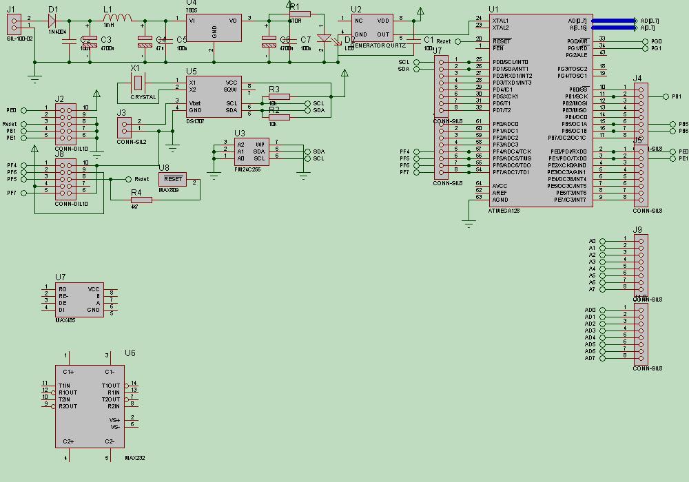
Представляю вашему вниманию прообраз своей будующей платы

Программирование микроконтроллеров AVR, PIC, ARM.
Разработка и изготовление печатных плат для модулей.

Представляю вашему вниманию прообраз своей будующей платы

Сообщение slava » 27 апр 2005, 17:03

Прошу высказать свое мнение.

Планирую дорисовать плату до следующей недели, и через недели 2 заказать себе парочку.


В приложенном файле - исходник для Proteus.
Вложения
280405_board_slava.rar
(25.62 КиБ) Скачиваний: 146
alfa1-2.JPG
alfa1-1.JPG
slava
 
Сообщения: 188
Зарегистрирован: 12 апр 2005, 11:47
Откуда: Москва

Сообщение Mike_MA » 28 апр 2005, 11:41

Можно поподробнее, что за микросхемы U3 и U5 ...
Mike_MA
 
Сообщения: 367
Зарегистрирован: 07 фев 2005, 17:41
Откуда: Санкт-Петербург

Сообщение setar » 28 апр 2005, 11:42

да и вообще исходники бы неплохо, причём обновляемые так сказать по ходу !
Аватара пользователя
setar
Site Admin
 
Сообщения: 10991
Зарегистрирован: 04 окт 2004, 12:58
Откуда: St.Petersburg
Skype: taranenko.sergey
ФИО: Сергей Тараненко

Сообщение Stepan » 28 апр 2005, 11:50

Ну у меня следующие вопросы- зачем там нужны внешняя епром, и для чего часы реального времени? Потом- не совсем я понимаю- всё-таки у робота батарейное питание- так зачем так нехорошо с ним поступать- 7805, диод, lc фильтр- ужас!!! :о) Думаю что лучшим решением будет -построение импульсного источника с более-менее приемлемым КПД-что-нибудь около 80%- здесь порекомендую мс MAX639. Да- генератор вместо кварца- для чего?
Stepan
 
Сообщения: 39
Зарегистрирован: 16 апр 2005, 19:49
Откуда: Санкт-Петербург

Сообщение slava » 28 апр 2005, 12:02

Исходники уже выложены (вверху)

U3 -24c256 - 32kx8 Serial CMOS EEPROM
U5 - часы с внешней батареей
slava
 
Сообщения: 188
Зарегистрирован: 12 апр 2005, 11:47
Откуда: Москва

Сообщение slava » 28 апр 2005, 12:05

MAX639 - дорого слишком (180 руб в чипе и дипе) , а подешевле есть что нибудь ?

А часы ... ну вдруг пригодяться - типа если ночью робота включил, то что б ездил потише и ребенка не будил :)

Память - думаю сделать на панельке - сменную - режимы можно было менять (например координаты помещения)
slava
 
Сообщения: 188
Зарегистрирован: 12 апр 2005, 11:47
Откуда: Москва

Сообщение Stepan » 28 апр 2005, 12:16

Подешевле не знаю- может и есть- но я работал с этой микросхемой- каких-то глюков не заметил поэтому и рекомендую. Раз уж нашлись денежки не на дешёвый 128- то уж и МАХ тоже не проблема. :о)
С таким объёмом памяти Меги часы реализуються программно- ИМХО конечно, то же самое и про еепром- там же встроенного до чёртиков- а менять по 232 интерфейсу например- а так баловство- ИМХО опять же.
Stepan
 
Сообщения: 39
Зарегистрирован: 16 апр 2005, 19:49
Откуда: Санкт-Петербург

Сообщение slava » 28 апр 2005, 12:17

MAX639 - действительно прикольная штука, даташит сейчас глянул ...

с детектором Low bat  - весчь!

стоимость только не радует :(
slava
 
Сообщения: 188
Зарегистрирован: 12 апр 2005, 11:47
Откуда: Москва

Сообщение slava » 28 апр 2005, 12:18

А про выходной каскад какие мысли будут ?
slava
 
Сообщения: 188
Зарегистрирован: 12 апр 2005, 11:47
Откуда: Москва

Сообщение Stepan » 28 апр 2005, 12:24

Стоимость конечно не копеечная- но по-моему они все примерно так и стоят. Да детектор питания встроенный это хорошо- использовал его. Про входной каскад- я бы поставил резисторы в цепи затвора- а потом-выводов-то у контроллера много-зачем инверторы?
Да- так генератор всё-же для чего???
Stepan
 
Сообщения: 39
Зарегистрирован: 16 апр 2005, 19:49
Откуда: Санкт-Петербург

Сообщение slava » 28 апр 2005, 12:27

Резисторы по килоому ? от греха подальше ?

Ну есть у меня генератор, просто есть! :) как раз на 16 ...

Питание исправлю на MAX639, но диод в цепи питания наверно оставлю :)

Выводов то много, но ониж не бесконечны - а микруха стоит 7 рублей ...
в смд варианте много места не займет
Последний раз редактировалось slava 28 апр 2005, 12:29, всего редактировалось 1 раз.
slava
 
Сообщения: 188
Зарегистрирован: 12 апр 2005, 11:47
Откуда: Москва

Сообщение Kanoka » 28 апр 2005, 12:28

Объясните человеку не понимающему в схемах, что это будет?
Kanoka
Модератор
 
Сообщения: 1274
Зарегистрирован: 11 ноя 2004, 03:18
Откуда: Москва

Сообщение slava » 28 апр 2005, 12:30

достаточно универсальный робо контроллер на мега128, может быть предусмотрю мегу32

С мощным силовым выходом, и макетным полем - лишнее можно будет отрезать ножовкой :)
slava
 
Сообщения: 188
Зарегистрирован: 12 апр 2005, 11:47
Откуда: Москва

Сообщение Stepan » 28 апр 2005, 12:33

Резисторы килоом на 10. Потом- есть генератор- это не серъёзно- кварц стоит рублей 5 :о) А генератор оставь-может потом гораздо нужнее будет. Ставь тогда уж диод Шоттки. Как вариант можно и стабилитрон поставить.
Теперь о цепи сброса-давно я уже с АВРКАМи не работал- не появился ли там втроенный супервизор?
Stepan
 
Сообщения: 39
Зарегистрирован: 16 апр 2005, 19:49
Откуда: Санкт-Петербург

Сообщение Stepan » 28 апр 2005, 12:35

У меня вопрос- а сколько потребляет мега128 в полном рабочем режиме на 16МГц?
Stepan
 
Сообщения: 39
Зарегистрирован: 16 апр 2005, 19:49
Откуда: Санкт-Петербург

След.

Вернуться в Микроконтроллеры

Кто сейчас на конференции

Сейчас этот форум просматривают: нет зарегистрированных пользователей и гости: 0

cron