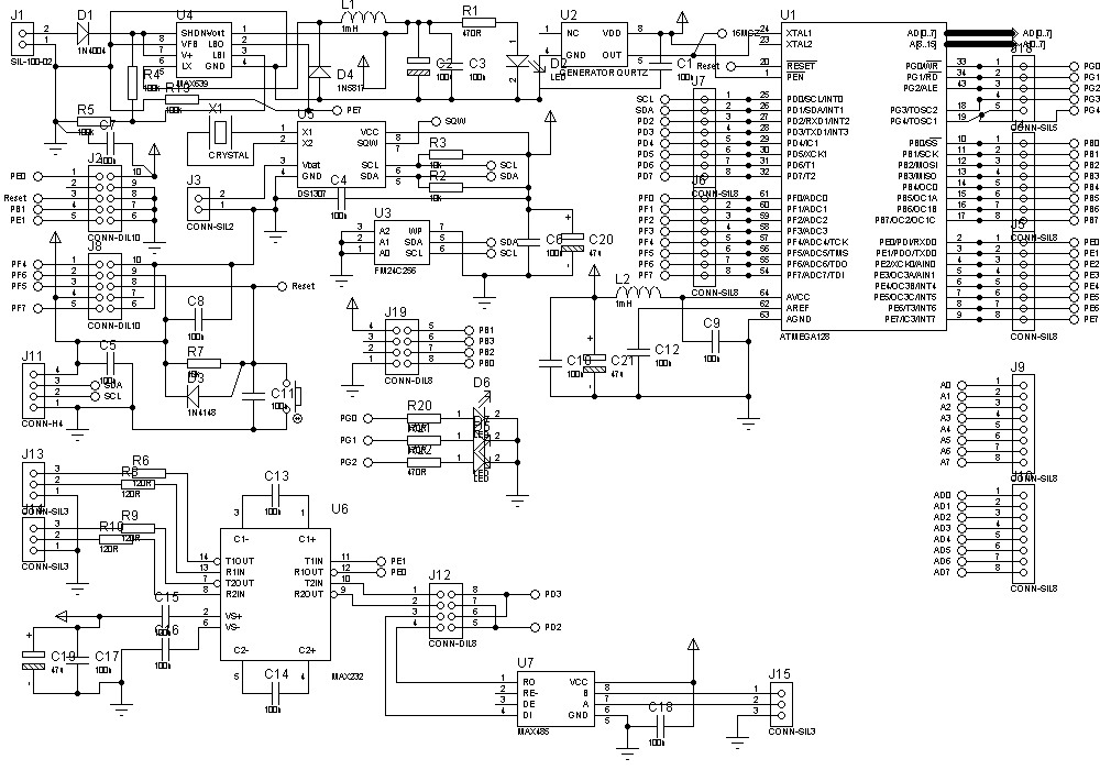
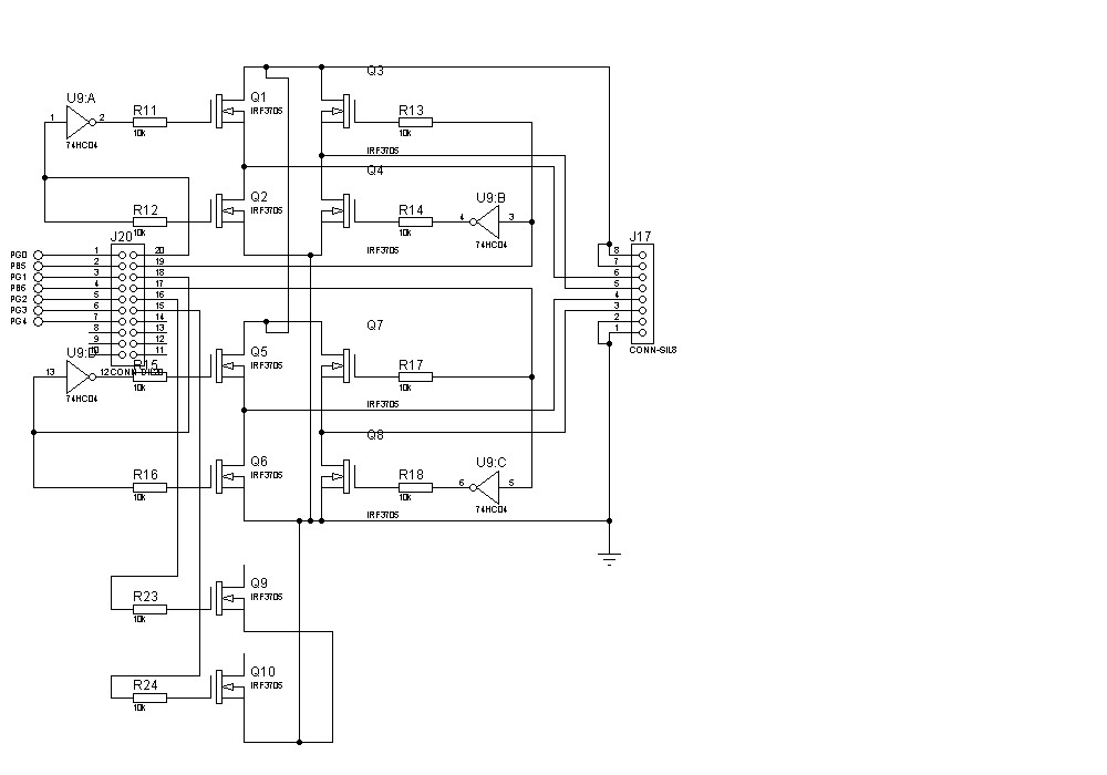
1. все неразведенные элементы постараюсь развести к выходным (времяни мало) + туда же ресеты , аналоговые земли и т.д.
2. То, что лишнее есть по схеме - можно не ставить - места это много не займет, а возможность есть (приятно психологически)
3. Я хочу от всех поддержки (моральной), что б это пригодилось не только мне, но и другим.
4. САМОЕ ГЛАВНОЕ - я не занимался электроникой лет 10 (я не считаю ремонта своего телека и прочая мелочь), моя работа связанна с другими вещами (от электроники, как от земли до марса) и хочу показать, что и дурак может многое

И посему вышеизложенному прошу высказаться!