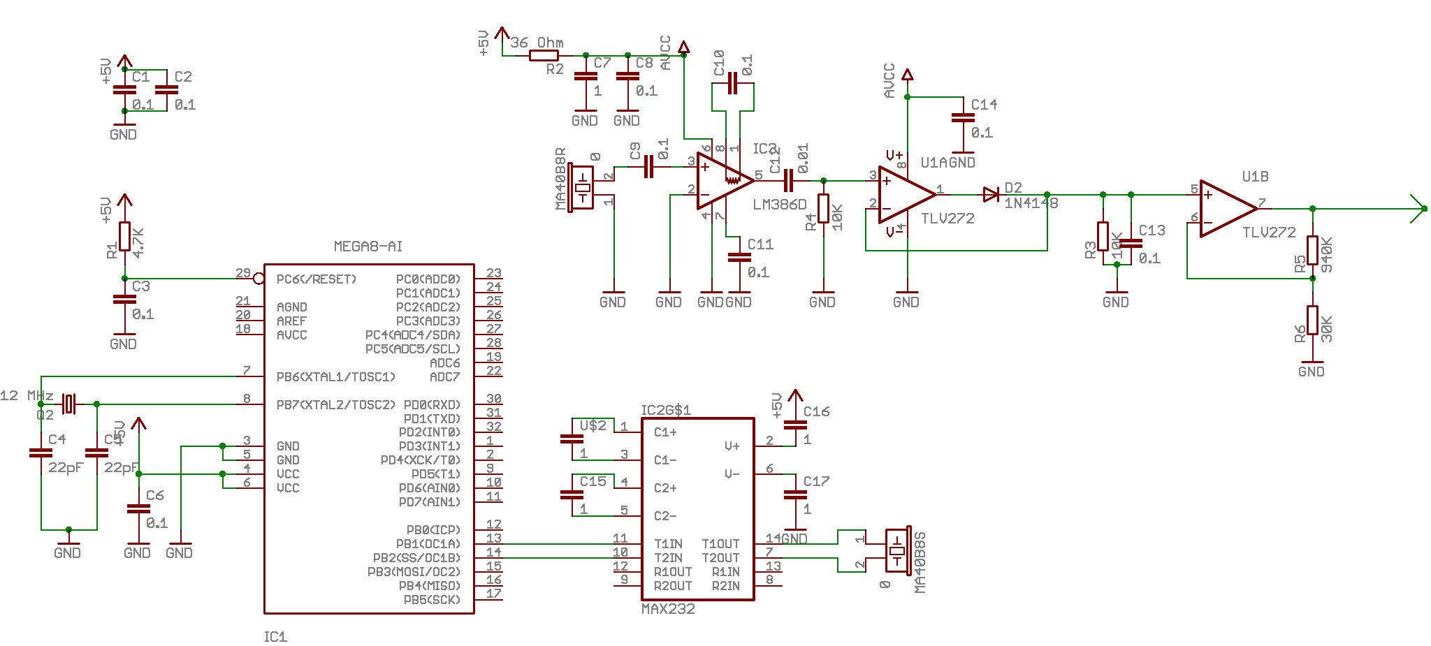
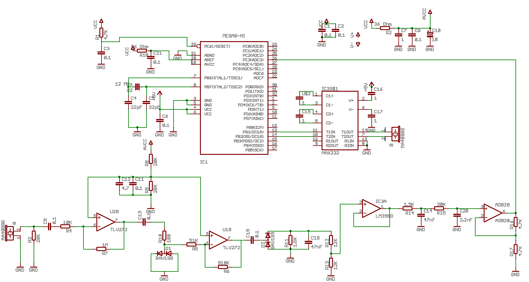
В общем, начал я разрождаться УЗ дальномером. Проанализировав имеющиеся данные, решил раскачивать излучатель МАКСом 232, а для передового усилителя взял монолитный усилок для наушников LM386. Ему не нужно двух полярное питание и смещение, обвязки минимум, низкие шумы. Усиление можно выставить от 50 до 200, на 50 полоса 300 КГц, на 200 порядка 40 КГц, по всем параметрам вполне удовлетворяет. Дальше воткнул пиковый детектор-выпрямитель на диодах Шоттки. Наверно из-за такого пассивного выпрямителя сигнал получился слабым, дальность порядка 2х метров по нормали. Ближний предел порядка 6-10 сантиметров. Пока не знаю, буду ли сразу ставить ОУ (он там нужен хотябы для АЦП) в не инвертирующем включении, так как от сильный всплесков с начала излучения он может начать насыщаться и давать жуткие затяжки по времени. Завтра измерю все нормальным скопом. Сейчас тестирую так- выдаю на выход 10 импульсов и засекаю их на одном канале звуковухи. На другом канале смотрю сигнал с выхода приемника.
Добавлено спустя 7 минут 55 секунд:
Я оиентируюсь на самый дешевый и практичный вариант. Мой спаян на куске макетки 3 на 4 см (без контроллера, только аналог и макс), цена датчиков порядка 200 рублей за комплект, мега тридцать, макс порядка двадцати. Если оптом, то, думаю, в две сотни можно уложиться. Но параметры, конечно, пока что оставляют желать сильно лучшего. Иностранный Макссонар меряет порядка 6 метров! Правда, я еще хочу приделать к нему SPI/I2C/UART, чтобы имеь универсальный цифровой модуль, но проблему чувтсительности это не решит. В общем, по ка что все.

. Суммарное усиление уже достигло 80 дБ, но на расстоянии 2 метра человека уже не видно, что по сути является провалом. При работе слышно, как передатчик шлет импульсы. 40 КГц, конечно, не слышу, а вот НЧ огибающую вполне хорошо. Причина пока не ясна.
). Я интерпретирую это как шумы.