![]() |
roboforum.ruТехнический форум по робототехнике. |
|
|
| Реклама | ||||
|
|
|
|||
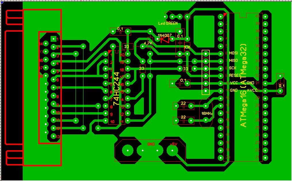
Myp писал(а):могу сказать что проще сделать одну перемычку на какуюнить одну ногу лпт порта от земли всей платы
чем делать 3 перемычки на рабочие ноги...
| Реклама | ||||
|
|
|
|||

Сейчас этот форум просматривают: нет зарегистрированных пользователей и гости: 0