LPT программатор STK200/300

Программирование микроконтроллеров AVR, PIC, ARM.
Разработка и изготовление печатных плат для модулей.

LPT программатор STK200/300

Сообщение Master » 18 апр 2007, 13:32

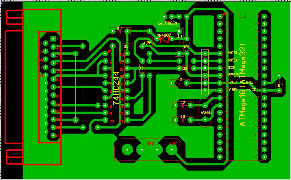
Вот накидал схему. Думаю начинающим будет самое то. Плату еще не делал, но 10 раз проверил. Выкладываю на всеобщее обсуждение может есть какие ошибки или дополнения. Питанию беру пока с БП компа на котором буду прошивать, хотя можно и перепаять разъем и брать питание с USB. Прошивать МК можно как в программаторе на панельке, либо через разъем (указан желтым) прошивать непостредственно на  разрабатываемом устройстве.
Вложения
STK200pro.rar
(24.45 КиБ) Скачиваний: 243
Безымянный.JPG
Аватара пользователя
Master
 
Сообщения: 4468
Зарегистрирован: 21 дек 2006, 19:56
Откуда: Украина, г.Одесса
прог. языки: Delphi и С

Сообщение avr123.nm.ru » 18 апр 2007, 13:41

Советую в панельке поудалять не используемые контакты - тогда МК будет легко вставляться и вытаскиваться - это удобно !

Кварц на 16 МГц крутовато ИМХО  - достаточно 4 МГц.

Хороший ИМХО способ изготовления печатных плат - avr123.nm.ru/06.htm

Попробуйте плату сделать без отверстий - вам понравится наверняка   :lol:
Аватара пользователя
avr123.nm.ru
отсылающий читать курс
 
Сообщения: 14195
Зарегистрирован: 06 ноя 2005, 04:18
Откуда: Москва

Сообщение -= Александр =- » 18 апр 2007, 14:26

А вот так еще проще шить, чем панелькой!
Вложения
isp_clp.jpg
isp_clp.jpg (12.37 КиБ) Просмотров: 8057
Последний раз редактировалось -= Александр =- 19 апр 2007, 04:20, всего редактировалось 1 раз.
Аватара пользователя
-= Александр =-
Мастер Самоделкин
 
Сообщения: 3678
Зарегистрирован: 11 окт 2004, 19:20
Откуда: Россия, СПб
прог. языки: C/C++, Python, asm
ФИО: Курмис Александр Андреевич

Сообщение Myp » 18 апр 2007, 19:12

могу сказать что проще сделать одну перемычку на какуюнить одну ногу лпт порта от земли всей платы
чем делать 3 перемычки на рабочие ноги...
Аватара пользователя
Myp
скрытый хозяин вселенной :)
 
Сообщения: 18018
Зарегистрирован: 18 сен 2006, 12:26
Откуда: Тверь по прозвищу Дверь
прог. языки: псевдокод =) сила в алгоритме!
ФИО: глубокоуважаемый Фёдор Анатольевич

Сообщение Master » 18 апр 2007, 23:40

Myp писал(а):могу сказать что проще сделать одну перемычку на какуюнить одну ногу лпт порта от земли всей платы
чем делать 3 перемычки на рабочие ноги...

Что-то я не совсем понял.
Аватара пользователя
Master
 
Сообщения: 4468
Зарегистрирован: 21 дек 2006, 19:56
Откуда: Украина, г.Одесса
прог. языки: Delphi и С

Сообщение Myp » 19 апр 2007, 11:05

ну ноги на порту
2-12
3-11 соединены перемычками???

так вот разведите их нормальными дорожками но слева от лпт порта
там где у вас огромная земля на несколько ног сразу это лишнее
так как можно использовать одну любую из 18 по 25 ноги для земли
а уже землю платы соедините перемычкой с любой из тех ног лпт которая у вас щас заземлена

а у буфера 74 я бы вобще 8 ногу отломал нафиг и избавился ещё от одной перемычки =)
Аватара пользователя
Myp
скрытый хозяин вселенной :)
 
Сообщения: 18018
Зарегистрирован: 18 сен 2006, 12:26
Откуда: Тверь по прозвищу Дверь
прог. языки: псевдокод =) сила в алгоритме!
ФИО: глубокоуважаемый Фёдор Анатольевич

Сообщение Master » 19 апр 2007, 22:52

Вообще вариант, но как-то лениво перерисовывать :)
Последний раз редактировалось EdGull 21 май 2009, 10:59, всего редактировалось 1 раз.
Причина: Излишнее цитирование!!!
Аватара пользователя
Master
 
Сообщения: 4468
Зарегистрирован: 21 дек 2006, 19:56
Откуда: Украина, г.Одесса
прог. языки: Delphi и С

Re: LPT программатор STK200/300

Сообщение FxMODE » 21 май 2009, 09:49

А какой прогой можно прошить? Спаял, не работает с CV и uniprof ( мега16
FxMODE
 
Сообщения: 5
Зарегистрирован: 18 май 2009, 08:45
Откуда: Владивосток

Re: LPT программатор STK200/300

Сообщение EdGull » 21 май 2009, 11:02

bascom avr basic
Аватара пользователя
EdGull
 
Сообщения: 10211
Зарегистрирован: 28 дек 2004, 20:33
Откуда: Тольятти
Skype: Ed_Gull
прог. языки: Bascom AVR Basic
ФИО: Гуль Эдуард Викторович

Re: LPT программатор STK200/300

Сообщение FxMODE » 21 май 2009, 11:16

Конкретно на С
FxMODE
 
Сообщения: 5
Зарегистрирован: 18 май 2009, 08:45
Откуда: Владивосток

Re: LPT программатор STK200/300

Сообщение EdGull » 21 май 2009, 11:19

тебе шашечки или ехать? (с)
тебе програматор нужно проверить или показать всем что ты Сишник?
Аватара пользователя
EdGull
 
Сообщения: 10211
Зарегистрирован: 28 дек 2004, 20:33
Откуда: Тольятти
Skype: Ed_Gull
прог. языки: Bascom AVR Basic
ФИО: Гуль Эдуард Викторович

Re: LPT программатор STK200/300

Сообщение Snable » 21 май 2009, 11:25

avrdude прошивает, но это отдельная прошивалка. Входит вроде бы в состав того же WinAvr.
Аватара пользователя
Snable
 
Сообщения: 395
Зарегистрирован: 21 мар 2009, 20:06
Откуда: Город на Неве
прог. языки: GNU C++ with Qt / C# via .NET
ФИО: Александр

Re: LPT программатор STK200/300

Сообщение FxMODE » 21 май 2009, 11:30

мне зашить на мегу16 прогу, написанную на С, и с помощью сего программатора... вот =)
FxMODE
 
Сообщения: 5
Зарегистрирован: 18 май 2009, 08:45
Откуда: Владивосток

Re: LPT программатор STK200/300

Сообщение blindman » 21 май 2009, 11:33

Никакой разницы нету на чем написано и чем компилировалось - в результате все равно .hex файл, с которым работает любой прошивальщик.
Проект [[Open Robotics]] - универсальные модули для построения роботов
Модули Open Robotics можно приобрести в магазине shop.roboforum.ru

Day OFF? You must be pulling my leg! Stop making humor before someone sees you, fool!

Аватара пользователя
blindman
 
Сообщения: 4130
Зарегистрирован: 29 апр 2008, 21:15
Откуда: Хабаровск
прог. языки: C,C++,Assembler,PHP,Javascript,Ruby, SPIN,Java(?)
ФИО: Андрей Юрьевич

Re: LPT программатор STK200/300

Сообщение Snable » 21 май 2009, 11:34

На выходе после компиляции и линковки имеем hex. Без разницы на каком языке написана прога. Вот этот hex и шьем без разницы какой прогой. Главное - чтобы она работала с вашим программатором. avrdude работает. Прошивалка из bascom avr - работает. Выбирайте.
З.Ы.: blindman опередил... :wink:
Аватара пользователя
Snable
 
Сообщения: 395
Зарегистрирован: 21 мар 2009, 20:06
Откуда: Город на Неве
прог. языки: GNU C++ with Qt / C# via .NET
ФИО: Александр

След.

Вернуться в Микроконтроллеры

Кто сейчас на конференции

Сейчас этот форум просматривают: нет зарегистрированных пользователей и гости: 0

cron