Добрый день!
Придумал вот схемку такую и даже отладил на макетке:
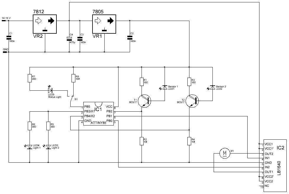
LED1-LED4 и LED2-LED3 - оптопары из обычных 5мм светодиодов. Пары красных особенно хорошо у меня работают. BC517 - дарлингтоны.
LB1640 - драйвер коллекторного двигателя. Чтобы на пуске не просаживалось питание использую электролит C4 на 470 мкФ, 16 В.
ATTINY85 использую потому что есть, памяти мне столько не нужно.
А вот ножек не хватает. LED5 - индикаторный огонек устройства. На время отладки обойдусь без него, подвешу RST на 5V через R8. После завершения опытной эксплуатации будет работать цепь R7-LED5. Если накосячу, придется собирать высоковольтный программатор. Сейчас думаю почитать про бутлоадеры, в надежде использовать RST/PB5 под IO с возможностью низковольтного программирования.
Устройство - автоматический дозатор сахара. Оптопары - датчик установленный под дозатор кружки и датчик наличия сахара в контейнере. Моторчик крутит заслонку. Механику собираюсь печатать на 3D-принтере. Прототип работал на сервомашинке, но моторчик за 20 руб с драйвером за 50 лучше сервомашинки за 300.
Обругайте схемку пожалуйста! Наверняка что-то лучше можно сделать!
Спасибо.
