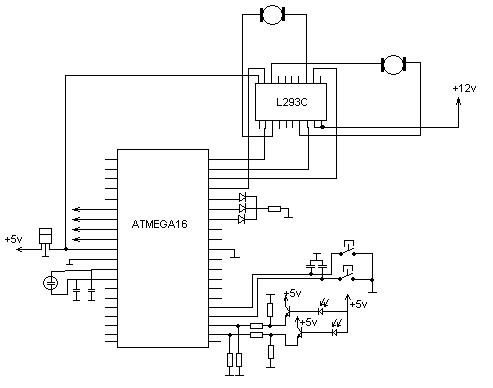
loid писал(а):А вот схемка моего бота.
1. Нет обязательных блокировочных конденсаторов ни у микросхемы стабилизатора (на входе и на выходе), ни у микроконтроллера

- 7805.gif (3.07 КиБ) Просмотров: 3241
C1 и С2 могут понадобиться бОльшей емкости (до 10мкФ, например), в зависимости от требований производителя микросхемы.
2. Не вижу, как подключен вывод Reset у Атмеги

- Reset.gif (2.15 КиБ) Просмотров: 3218
3. + и - 12 вольт на L293 и на 7805 как подводятся?

- Power_connect.gif (9.24 КиБ) Просмотров: 3217
4. На каждый из трех светодиодов нужен свой токоограничительный резистор

- HL1-3.gif (5.14 КиБ) Просмотров: 3218
5. Странные какие-то фотодатчики. Почему бы не сделать их по общепринятой схеме?

- Optosensor.gif (2.78 КиБ) Просмотров: 3222