Более интересна разводка платы, либо порядок соединения питающих проводов (общие, плюс контроллера, плюс двигателей), если собрано на макетке.
Схема впрочем тоже сойдет, на ней можно показать, как должны идти шины питания.
![]() |
roboforum.ruТехнический форум по робототехнике. |
|

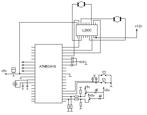
loid писал(а):А вот схемка моего бота. Не пинать, как смог так навоял
На схеме очепятка, слева на стабилизатор подается не5 вольт, а 12.
EdGull писал(а):что за строеный диод?

loid писал(а):А вот схемка моего бота.
Что не правильно - сиправлю и в путь! Снова к испытаниям.
- это оптика из мыши, обвязку делал сам - вот так и получилось.
А если серьезно то нефкурил что нужно то 
regenerator писал(а):Подскажите, пожалуйста.
В CVAVR как сделать, чтоб вместо звёздочки могла бы быть любая цифра:
if (a==***8) {...}
или
if (a==*6**) {...}
- даregenerator писал(а):(a==***********2) расписывается как (a%10==2)
- нет, правильно:regenerator писал(а):(a==****5********) расписывается как ((a%10000000000000)/100000000==5)
regenerator писал(а):А если так:
if (a==**43***)
Сейчас этот форум просматривают: нет зарегистрированных пользователей и гости: 0