Windows видит, FLIP перепрошивает.
Но есть одно НО.
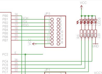
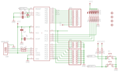
Написал простую программу, зажигающую светодиоды на плате:
asm("WDR");
asm("SEI");
DDRC = 0b11000000;
PORTC = 0b11000000;
while(1) {}
Так вот, светодиоды, подключенные к пинам PC7 и PC6, вместо того, чтобы светиться, мигают. Причем очень тускло.
Изменил на порт PD1, светодиод на этом порту тоже мигает, но уже ярко.
Подскажите, это у меня контроллер умер, или есть какое-то объяснение?



Зачем так сделали? Как-то можно с ножки контроллера получить напряжение -5В!? По-моему нет...