Центральный блок управления

Программирование микроконтроллеров AVR, PIC, ARM.
Разработка и изготовление печатных плат для модулей.

Re: Центральный блок управления

Сообщение mobillko » 10 июн 2011, 22:38

RootAdmin писал(а):Срабилизатор это, на три вольта. Судя по дорожкам. И маркировке. Так какое напряжение на логику СЕЙЧАС? И стабильно ли?
Хотелось бы все ж услшать ответы на вопросы в предыдущем постепенно.

Соображу как замерить, напишу ответ
Аватара пользователя
mobillko
 
Сообщения: 26
Зарегистрирован: 08 май 2011, 23:32
Откуда: г. Сызрань
ФИО: Николай Николаевич

Re: Центральный блок управления

Сообщение mobillko » 11 июн 2011, 15:24

Я сменил уже HC244, ULN2003, CD40106BE.
Вообщем ничего от этого не изменилось, всё также истерит.
Думаю возможно в проце дело или в прошивке.

Добавлено спустя 29 минут 26 секунд:
U12 - 24C0281 06308

Добавлено спустя 13 минут 1 секунду:
Попробую отобразить карту элементов
U1 - HC244
U2 - HC244
U3 - HC244
U4 - HC373
U5 - HC373
U6 - Pic16F74 0702280
U7 - ULN2003
U9 - CD40106BM
U10 - ULN2003
U11 - ULN2003
U12 - 24C0281 06308
U13 - 2902 EZ5L703
U14 - 7550-1
U15 - LT4761 C61103

Добавлено спустя 14 минут 53 секунды:
C005 - не было

Добавлено спустя 58 минут 44 секунды:
RootAdmin писал(а):Логично, уж часть можно и самому, отследить выводы одной из 244-х.


Добавлено спустя 8 минут 30 секунд:
RootAdmin писал(а):Чего делает?
вообще надо начать с проверки состояния их входов. Если управляющие сигналы неверны то на выходе тоже будут неверные значения.
Вполне вероятно что шина мультиплексируется. И на устройство (порт вывода) должны приходить только "его" данные. А приходят чужие тоже.

Добавлено спустя 3 минуты 36 секунд:
Рисовать надо часть схемы. Смотреть осциллографом.
Так питание МК в норме? по схеме автомобиля блок иметь связь с диагностической колодкой (должен). Как вариант - подключиться и посмотреть программой диагностики на список ошибок.

У меня нет аппарата для диагностики, если сообразить кабель, то можно попробывать продиагностирывать, только вот при подключении всех разъёмов к блоку, истерику сложно долго терпеть, так как мигание аварийкой, дёрганье замком и опускание стёкол соправаждается ещё и гудком.

Добавлено спустя 2 минуты 57 секунд:
Можно выяснить неисправность элемента путём исключения его из схемы?
Думаю выпаивать элементы которые не менял, память , проц по очереди, может что изменится.
U13 - 2902 EZ5L703 снял, без неё всё по прежнему истерит
U4 - HC373 снял истирит по другому, теперь замки не прыгают и не открываются окна
U5 - HC373 снял истирит по другому, теперь замки не прыгают и не открываются окна
Видимо они управляют релюшками центрального замка и стеклоподъёмников

Добавлено спустя 44 минуты 58 секунд:
RootAdmin писал(а):Срабилизатор это, на три вольта. Судя по дорожкам. И маркировке. Так какое напряжение на логику СЕЙЧАС? И стабильно ли?
Хотелось бы все ж услшать ответы на вопросы в предыдущем постепенно.

Как проверить то?, к специалисту подходил говорит, что рабочий вроде стабилизатор U14, кстати именно на нём и небыло напряжения, но он подпоял его и напруга на проц пошла.

Добавлено спустя 55 минут 1 секунду:
Эти не где не нашол
U12 - 24C0281 06308
U13 - 2902 EZ5L703
U14 - 7550-1 - Стабилизатор 5V - проверен рабочий
U15 - LT4761 C61103
И информации в инете на них тоже не нашол.
Вложения
Реле ЦБУ Geely CK.png
Последний раз редактировалось mobillko 14 июн 2011, 12:23, всего редактировалось 2 раз(а).
Аватара пользователя
mobillko
 
Сообщения: 26
Зарегистрирован: 08 май 2011, 23:32
Откуда: г. Сызрань
ФИО: Николай Николаевич

Re: Центральный блок управления

Сообщение RootAdmin » 11 июн 2011, 18:39

Надо для начала мультиметром просто померить напряжение питания логики. После стабилизатора. Методом "выпаять" - ничего не установить. Хотя - память можно попробовать сдуть, только осторожно не перегревая.

Если с абилизатор грелся так что отпаялся - я б поменял. Первым делом. Вторым - померял ток после него. Симптомы очень похожи на нес абильрое и плохое питание.
ЗЫ. А кто мешает отключить сигнал? Помню, как-то для дагнотики компьютера пришлось паять удлинители всех разъемов.
Дым, идущий из всех устройств в помещении предвещает появление электрика.
RootAdmin
 
Сообщения: 1725
Зарегистрирован: 07 авг 2010, 21:29
Откуда: КМВ
прог. языки: C
ФИО: Андрей

Re: Центральный блок управления

Сообщение mobillko » 11 июн 2011, 22:03

RootAdmin писал(а):Надо для начала мультиметром просто померить напряжение питания логики. После стабилизатора. Методом "выпаять" - ничего не установить. Хотя - память можно попробовать сдуть, только осторожно не перегревая.

Если с абилизатор грелся так что отпаялся - я б поменял. Первым делом. Вторым - померял ток после него. Симптомы очень похожи на нес абильрое и плохое питание.
ЗЫ. А кто мешает отключить сигнал? Помню, как-то для дагнотики компьютера пришлось паять удлинители всех разъемов.

Отключить то я могу, но вот кабель и прогу бы достать для диагностики.
"Методом "выпаять" - ничего не установить." - немного не понял, идея хорошая или не стоит?
Я с удовольствием сменил бы стабилизатор, так там маркировки нет, номер какойто и всё
"Хотя - память можно попробовать сдуть, только осторожно не перегревая." - если снять память можно понять в прошивке дело или нет?
Аватара пользователя
mobillko
 
Сообщения: 26
Зарегистрирован: 08 май 2011, 23:32
Откуда: г. Сызрань
ФИО: Николай Николаевич

Re: Центральный блок управления

Сообщение RootAdmin » 11 июн 2011, 22:38

Если отпаять из устройства мозги - оно просто перестанет работать. В этой памяти нет прошивки - только настройки.
Померить питание надо. Питание померить просто. Мультиметр устанавливаем в режим измереня напряжения, предел - 20 вольт. Красный щуп - к интересующей точке, черный - к земле...
На таком форуме и объяснять как пользоваться приборами. Стыдно мне...

Добавлено спустя 4 минуты 52 секунды:
Подпись ТС меня смутила, то что написано про ремонт сотовых. Не думал что будет проблемой измерение.
Дым, идущий из всех устройств в помещении предвещает появление электрика.
RootAdmin
 
Сообщения: 1725
Зарегистрирован: 07 авг 2010, 21:29
Откуда: КМВ
прог. языки: C
ФИО: Андрей

Re: Центральный блок управления

Сообщение mobillko » 11 июн 2011, 23:15

RootAdmin писал(а):Если отпаять из устройства мозги - оно просто перестанет работать. В этой памяти нет прошивки - только настройки.
Померить питание надо. Питание померить просто. Мультиметр устанавливаем в режим измереня напряжения, предел - 20 вольт. Красный щуп - к интересующей точке, черный - к земле...
На таком форуме и объяснять как пользоваться приборами. Стыдно мне...

Добавлено спустя 4 минуты 52 секунды:
Подпись ТС меня смутила, то что написано про ремонт сотовых. Не думал что будет проблемой измерение.

Вообщем напряжение 5V.
Аватара пользователя
mobillko
 
Сообщения: 26
Зарегистрирован: 08 май 2011, 23:32
Откуда: г. Сызрань
ФИО: Николай Николаевич

Re: Центральный блок управления

Сообщение mobillko » 12 июн 2011, 20:04

Мне думается что спалился U6 - Pic16F74, точнее какието в нём каналы, или бонально прошивка слетела.
Программатор я смастерю, а программы в инете есть, но вот где взять прошивку?
Аватара пользователя
mobillko
 
Сообщения: 26
Зарегистрирован: 08 май 2011, 23:32
Откуда: г. Сызрань
ФИО: Николай Николаевич

Re: Центральный блок управления

Сообщение Angel71 » 12 июн 2011, 20:35

у производителя, т.е. скорей всего нигде. есть шанс, что производитель вашего авто софт у оутсорсинговых контор в снг заказывает (в одессе есть одна контора) и может быть вы до них даже достучитесь (хотяб заказать прошитый чип), но... :) имхо уже пора начинать искать, где достать новый блок управления
Аватара пользователя
Angel71
 
Сообщения: 10668
Зарегистрирован: 18 апр 2009, 22:18

Re: Центральный блок управления

Сообщение mobillko » 14 июн 2011, 12:15

Подскажите если кто знает, с Pic16F74 можно прошивку слить?
Аватара пользователя
mobillko
 
Сообщения: 26
Зарегистрирован: 08 май 2011, 23:32
Откуда: г. Сызрань
ФИО: Николай Николаевич

Re: Центральный блок управления

Сообщение dccharacter » 14 июн 2011, 12:16

Если защита не стоит, то можно. Если стоит, то нельзя.
Мой волшебник это я сам. Всю архитектуру программы придумал лично, а ребята помогли воплотить её. Я бы и сам мог написать, но лень учить язык и его конструкции.
Аватара пользователя
dccharacter
 
Сообщения: 4995
Зарегистрирован: 10 дек 2010, 13:16
Откуда: Красногорск МО
прог. языки: C, Python, wiring/processing
ФИО: Андрей

Re: Центральный блок управления

Сообщение mobillko » 14 июн 2011, 12:32

dccharacter писал(а):Если защита не стоит, то можно. Если стоит, то нельзя.

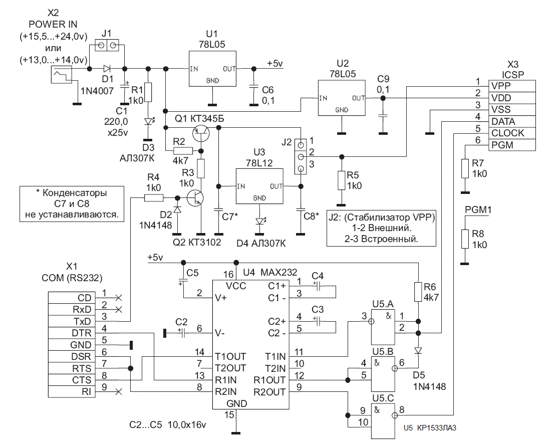
MAX232 может?
Если можно, то мадификацию в схеме покажите пожалуйста
Вложения
cxema.gif
Аватара пользователя
mobillko
 
Сообщения: 26
Зарегистрирован: 08 май 2011, 23:32
Откуда: г. Сызрань
ФИО: Николай Николаевич

Re: Центральный блок управления

Сообщение dccharacter » 14 июн 2011, 13:17

Какой, к черту, max232. Вам к специалисту надо, Николай Николаевич. Он вам все модифицирует.
Мой волшебник это я сам. Всю архитектуру программы придумал лично, а ребята помогли воплотить её. Я бы и сам мог написать, но лень учить язык и его конструкции.
Аватара пользователя
dccharacter
 
Сообщения: 4995
Зарегистрирован: 10 дек 2010, 13:16
Откуда: Красногорск МО
прог. языки: C, Python, wiring/processing
ФИО: Андрей

Re: Центральный блок управления

Сообщение Дмитрий К. » 14 июн 2011, 13:30

Какойто хитрый спам секции 51 по продаже мобильных телефонов.
Дмитрий К.
 
Сообщения: 76
Зарегистрирован: 01 июл 2010, 20:58
Откуда: Санкт-Петербург
прог. языки: Си
ФИО: Дмитрий

Re: Центральный блок управления

Сообщение mobillko » 14 июн 2011, 17:18

Дмитрий К. писал(а):Какойто хитрый спам секции 51 по продаже мобильных телефонов.

Убрал я спам.
Мне правдо очень нужно, а в городе нет специалистов, совсем, одни кулибины, типо меня
Аватара пользователя
mobillko
 
Сообщения: 26
Зарегистрирован: 08 май 2011, 23:32
Откуда: г. Сызрань
ФИО: Николай Николаевич

Re: Центральный блок управления

Сообщение RootAdmin » 14 июн 2011, 21:06

Раньше, когда блок был цел, он на подключение АКБ так же реагировал как сейчас? То есть проходил "тест". Возможно неисправна u12. Надо попробовать без нее. Или с пустой новой. Возможно сейчас активен заводской режим. Вход-выход в него скорее всего по удержанию какой-то кнопки при подаче питания.
Дым, идущий из всех устройств в помещении предвещает появление электрика.
RootAdmin
 
Сообщения: 1725
Зарегистрирован: 07 авг 2010, 21:29
Откуда: КМВ
прог. языки: C
ФИО: Андрей

Пред.След.

Вернуться в Микроконтроллеры

Кто сейчас на конференции

Сейчас этот форум просматривают: нет зарегистрированных пользователей и гости: 0

cron