roboforum.ru

Технический форум по робототехнике.

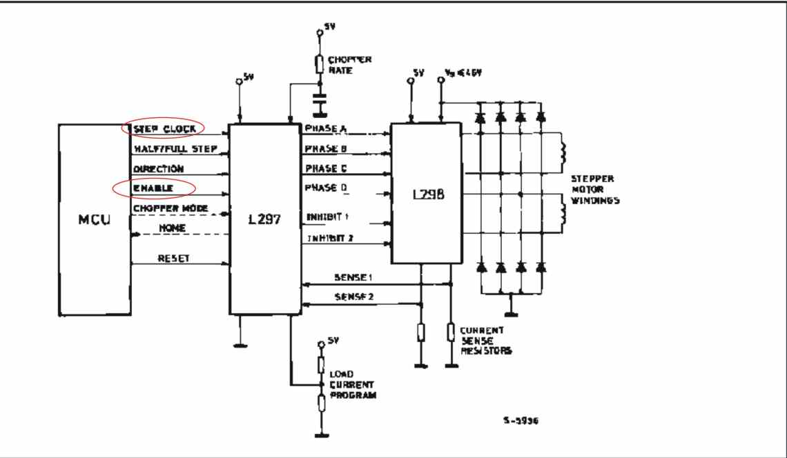
Какой сигнал сюда подаеться ?!

Раздел создан специально для людей которым интересна робототехника, но в силу разных причин они не знают с чего начать.
Задавайте ваши вопросы, какими бы простыми они не казались, постоянные посетители форума постараются ответить на них по мере своих сил.
Робот своими руками. Самодельный робот.

Какой сигнал сюда подаеться ?!

Сообщение Varashilo » 12 янв 2006, 22:38

Что-то не могу понять куда тут подаеться сигнал об очередном шаге....

Если можно можете разьеснить что значит
Enable и Step Clock ?!
Я все же склоняюсь что сигнал надо подавать на Step Clock, но что такое Enable я все же не очень понимаю....
Вложения
l297an.pdf
(187.69 КиБ) Скачиваний: 117
111.jpg
Аватара пользователя
Varashilo
 
Сообщения: 69
Зарегистрирован: 28 июн 2005, 18:25
Откуда: Москва

Сообщение ASin » 12 янв 2006, 22:51

Ну да, Step Clock -- очередной шаг, а Enable включает/выключает всю L297.
ASin
 
Сообщения: 155
Зарегистрирован: 18 дек 2004, 03:14
Откуда: Москва

Сообщение Varashilo » 12 янв 2006, 23:37

ASin писал(а):Ну да, Step Clock -- очередной шаг, а Enable включает/выключает всю L297.


Вери биг сенкс.
Аватара пользователя
Varashilo
 
Сообщения: 69
Зарегистрирован: 28 июн 2005, 18:25
Откуда: Москва


Вернуться в Новичкам или основы основ роботостроения.

Кто сейчас на конференции

Сейчас этот форум просматривают: нет зарегистрированных пользователей и гости: 0

cron