Собственно коротко о том, что я собираю
Мозг робота - нетбук + схема на базе AT89C5131
Шасси - 2 ведущих колеса, третье свободное (как у тележек в супермаркете)
Определение положения - определение угла поворота колес с помощью оптического датчика и дырявого диска на валу
Познание мира - сонар на поворотной платформе, определение положения - как у колес
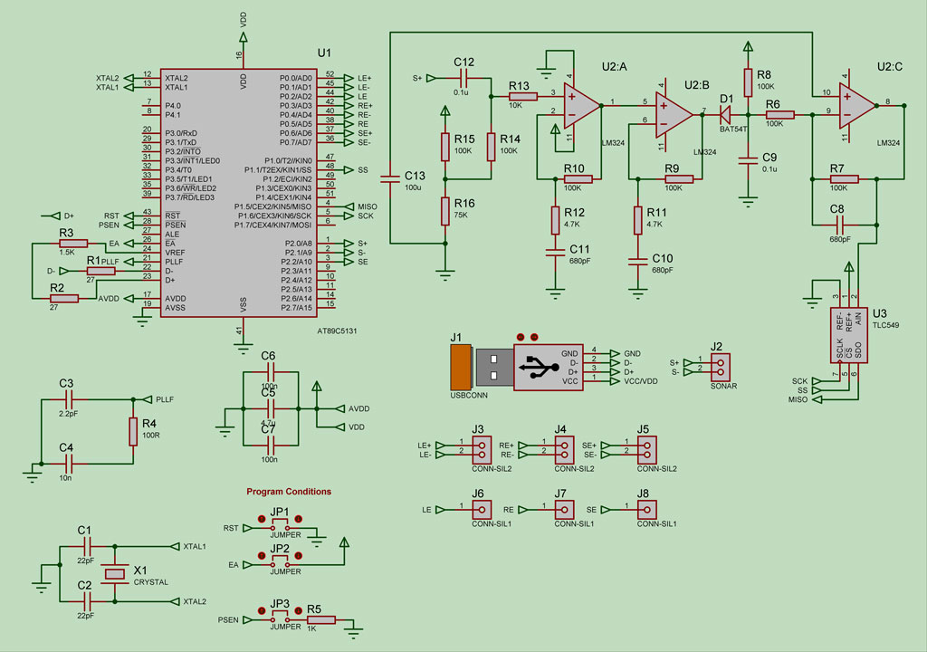
Схема в третьем посте, были проблемы с прикреплением
Электротехнику я знаю на не очень хорошем уровне, поэтому прошу сказать, если я где накосячил... ну и предупреждения о граблях будут кстати.
Сомнения вызывает схема подключения сонара - в большинстве из тех, что я видел параллельно R9 подключены 2 диода в разных направлениях - в моем понимании это накоротко замкнутая обратная связь, что вообще говоря не работает (поправьте, если не так)
К разъемам будут подключены
J2 - Maxsonar-UT
J3, J4, J5 - контроллеры двигателей (левый, правый, сонар)
J6, J7, J8 - выводы оптических датчиков

